Suppr超能文献

SARS-CoV-2 和其他人类冠状病毒的刺突蛋白针对人类气道的温度和蛋白酶进行了微调。

The SARS-CoV-2 and other human coronavirus spike proteins are fine-tuned towards temperature and proteases of the human airways.

机构信息

KU Leuven, Department of Microbiology, Immunology and Transplantation, Laboratory of Virology and Chemotherapy, Rega Institute, Leuven, Belgium.

KU Leuven, Department of Microbiology, Immunology and Transplantation, Laboratory of Virology and Chemotherapy, Translational Platform Virology and Chemotherapy, Rega Institute, Leuven, Belgium.

出版信息

PLoS Pathog. 2021 Apr 22;17(4):e1009500. doi: 10.1371/journal.ppat.1009500. eCollection 2021 Apr.

Abstract

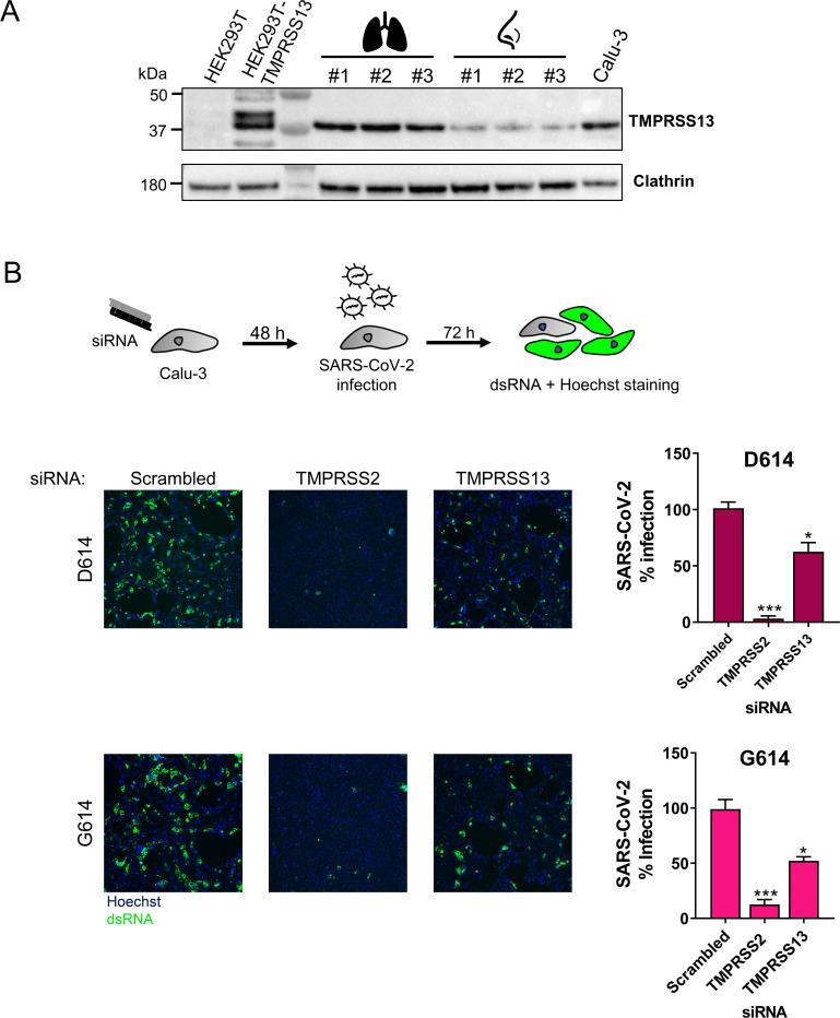
The high transmissibility of SARS-CoV-2 is related to abundant replication in the upper airways, which is not observed for the other highly pathogenic coronaviruses SARS-CoV and MERS-CoV. We here reveal features of the coronavirus spike (S) protein, which optimize the virus towards the human respiratory tract. First, the S proteins exhibit an intrinsic temperature preference, corresponding with the temperature of the upper or lower airways. Pseudoviruses bearing the SARS-CoV-2 spike (SARS-2-S) were more infectious when produced at 33°C instead of 37°C, a property shared with the S protein of HCoV-229E, a common cold coronavirus. In contrast, the S proteins of SARS-CoV and MERS-CoV favored 37°C, in accordance with virus preference for the lower airways. Next, SARS-2-S-driven entry was efficiently activated by not only TMPRSS2, but also the TMPRSS13 protease, thus broadening the cell tropism of SARS-CoV-2. Both proteases proved relevant in the context of authentic virus replication. TMPRSS13 appeared an effective spike activator for the virulent coronaviruses but not the low pathogenic HCoV-229E virus. Activation of SARS-2-S by these surface proteases requires processing of the S1/S2 cleavage loop, in which both the furin recognition motif and extended loop length proved critical. Conversely, entry of loop deletion mutants is significantly increased in cathepsin-rich cells. Finally, we demonstrate that the D614G mutation increases SARS-CoV-2 stability, particularly at 37°C, and, enhances its use of the cathepsin L pathway. This indicates a link between S protein stability and usage of this alternative route for virus entry. Since these spike properties may promote virus spread, they potentially explain why the spike-G614 variant has replaced the early D614 variant to become globally predominant. Collectively, our findings reveal adaptive mechanisms whereby the coronavirus spike protein is adjusted to match the temperature and protease conditions of the airways, to enhance virus transmission and pathology.

摘要

SARS-CoV-2 的高传染性与其在上呼吸道中的大量复制有关,而其他高致病性冠状病毒 SARS-CoV 和 MERS-CoV 则不会出现这种情况。我们在此揭示了冠状病毒刺突(S)蛋白的特征,这些特征使病毒更适合人类呼吸道。首先,S 蛋白表现出内在的温度偏好,与上呼吸道或下呼吸道的温度相对应。携带 SARS-CoV-2 刺突(SARS-2-S)的假病毒在 33°C 而不是 37°C 下产生时更具感染性,这一特性与普通感冒冠状病毒 HCoV-229E 的 S 蛋白共享。相比之下,SARS-CoV 和 MERS-CoV 的 S 蛋白更喜欢 37°C,这与病毒对下呼吸道的偏好一致。接下来,SARS-2-S 驱动的进入不仅可以被 TMPRSS2 有效激活,还可以被 TMPRSS13 蛋白酶激活,从而拓宽了 SARS-CoV-2 的细胞嗜性。这两种蛋白酶在真实病毒复制的情况下都被证明是相关的。TMPRSS13 似乎是一种有效的刺突激活剂,适用于毒力冠状病毒,但不适用于低致病性 HCoV-229E 病毒。这些表面蛋白酶对 SARS-2-S 的激活需要 S1/S2 切割环的加工,其中包括弗林识别基序和扩展环长度都被证明是关键的。相反,在富含组织蛋白酶的细胞中,环缺失突变体的进入显著增加。最后,我们证明 D614G 突变增加了 SARS-CoV-2 的稳定性,特别是在 37°C 时,并且增强了其对组织蛋白酶 L 途径的利用。这表明 S 蛋白稳定性和病毒进入的这种替代途径的利用之间存在联系。由于这些刺突特性可能促进病毒传播,因此它们可能解释了为什么刺突-G614 变体已取代早期的 D614 变体成为全球主要变体。总之,我们的研究结果揭示了冠状病毒刺突蛋白适应匹配气道温度和蛋白酶条件的机制,以增强病毒传播和发病机制。

https://cdn.ncbi.nlm.nih.gov/pmc/blobs/eba4/8061995/a2984a275542/ppat.1009500.g001.jpg

文献AI研究员

20分钟写一篇综述,助力文献阅读效率提升50倍。

立即体验

用中文搜PubMed

大模型驱动的PubMed中文搜索引擎

马上搜索

文档翻译

学术文献翻译模型,支持多种主流文档格式。

立即体验