Suppr超能文献

AGEs/RAGE 阻断可下调内皮素-1(ET-1),减轻深静脉血栓形成(DVT)中人类脐静脉内皮细胞(HUVEC)的损伤。

AGEs/RAGE blockade downregulates Endothenin-1 (ET-1), mitigating Human Umbilical Vein Endothelial Cells (HUVEC) injury in deep vein thrombosis (DVT).

机构信息

Department of Vascular Surgery, 1-7 Beijing Jishuitan Hospital, Beijing, China.

出版信息

Bioengineered. 2021 Dec;12(1):1360-1368. doi: 10.1080/21655979.2021.1917980.

Abstract

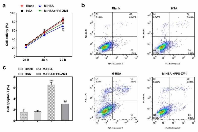
This study is aimed at identifying the roles of AGE/RAGE and ET-1 in deep vein thrombosis (DVT). Advanced glycation end products (AGEs) in glycated human serum albumin (M-HSA) were detected by ELISA. The viability of HUVECs was examined by CCK-8 assay. Flow cytometry was performed to detect cell apoptosis, followed by ELISA for the detection of inflammatory cytokine level and oxidative stress level in HUVECs. Immunofluorescence was performed to detect ET-1 and eNOS expression. The expression of specific proteins was assayed by western blot. As a result, decreased HUVEC viability was observed after stimulation with M-HSA, whereas RAGE inhibitor improved it. Cell apoptosis showed the opposite trend. Additionally, M-HSA-induced inflammatory cytokine release and oxidative stress of HUVECs were both alleviated by RAGE inhibitor. RAGE inhibitor also increased the levels of NO and eNOS while decreasing the level of ET-1 in M-HSA-stimulated HUVECs. Furthermore, decreased protein expression of Bax, cleaved-caspase3, RAGE, p65, ET-1 and iNOS was observed after treatment with RAGE inhibitor, in addition to increased protein expression of Bcl-2 and eNOS. In conclusion, blocking AGE/RAGE pathway downregulates ET-1, thereby mitigating HUVEC damage in DVT.

摘要

本研究旨在探讨晚期糖基化终产物(AGE)/受体(RAGE)和内皮素-1(ET-1)在深静脉血栓形成(DVT)中的作用。采用 ELISA 法检测糖化人血清白蛋白(M-HSA)中的 AGE。通过 CCK-8 检测试剂盒检测人脐静脉内皮细胞(HUVEC)的活力。采用流式细胞术检测细胞凋亡情况,然后通过 ELISA 检测 HUVEC 中炎症因子水平和氧化应激水平。采用免疫荧光法检测 ET-1 和 eNOS 的表达。通过 Western blot 法检测特定蛋白的表达。结果显示,M-HSA 刺激后 HUVEC 活力下降,而 RAGE 抑制剂可改善这一现象。细胞凋亡呈相反趋势。此外,RAGE 抑制剂还可减轻 M-HSA 诱导的 HUVEC 炎症因子释放和氧化应激。RAGE 抑制剂还可增加 M-HSA 刺激的 HUVEC 中 NO 和 eNOS 的水平,降低 ET-1 的水平。此外,RAGE 抑制剂处理后,Bax、cleaved-caspase3、RAGE、p65、ET-1 和 iNOS 的蛋白表达水平下降,Bcl-2 和 eNOS 的蛋白表达水平上升。综上所述,阻断 AGE/RAGE 通路可下调 ET-1,从而减轻 DVT 中 HUVEC 的损伤。

https://cdn.ncbi.nlm.nih.gov/pmc/blobs/5a5f/8806329/301dd8645d9f/KBIE_A_1917980_UF0001_OC.jpg

文献AI研究员

20分钟写一篇综述,助力文献阅读效率提升50倍。

立即体验

用中文搜PubMed

大模型驱动的PubMed中文搜索引擎

马上搜索

文档翻译

学术文献翻译模型,支持多种主流文档格式。

立即体验