Suppr超能文献

抑制 eEF2K 与谷氨酰胺酶抑制剂或 4EBP1 耗竭协同作用,抑制三阴性乳腺癌细胞的生长。

Inhibition of eEF2K synergizes with glutaminase inhibitors or 4EBP1 depletion to suppress growth of triple-negative breast cancer cells.

机构信息

Max Bell Research Centre, Toronto General Research Institute, University Health Network, 101 College Street, Suite 5R406, Toronto, ON, M5G 1L7, Canada.

The Key Laboratory of Chemistry for Natural Products of Guizhou Province, Chinese Academic of Sciences, Guiyang, 550014, Guizhou, China.

出版信息

Sci Rep. 2021 Apr 28;11(1):9181. doi: 10.1038/s41598-021-88816-1.

Abstract

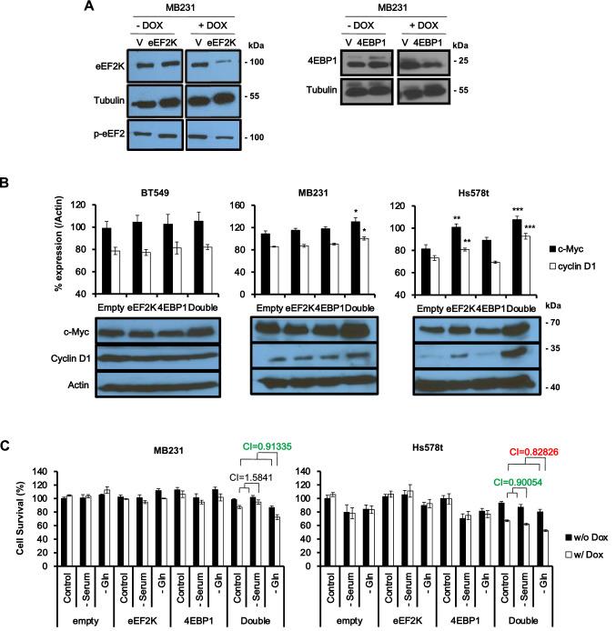
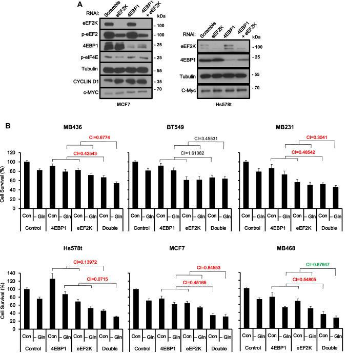
The eukaryotic elongation factor-2 kinase, eEF2K, which restricts protein translation elongation, has been identified as a potential therapeutic target for diverse types of malignancies including triple negative breast cancer (TNBC). However, the contexts in which eEF2K inhibition is essential in TNBC and its consequences on the proteome are largely unknown. Here we show that genetic or pharmacological inhibition of eEF2K cooperated with glutamine (Gln) starvation, and synergized with glutaminase (GLS1) inhibitors to suppress growth of diverse TNBC cell lines. eEF2K inhibition also synergized with depletion of eukaryotic translation initiation factor 4E-binding protein 1 (eIF4EBP1; 4EBP1), a suppressor of eukaryotic protein translation initiation factor 4E (eIF4E), to induce c-MYC and Cyclin D1 expression, yet attenuate growth of TNBC cells. Proteomic analysis revealed that whereas eEF2K depletion alone uniquely induced Cyclin Dependent Kinase 1 (CDK1) and 6 (CDK6), combined depletion of eEF2K and 4EBP1 resulted in overlapping effects on the proteome, with the highest impact on the 'Collagen containing extracellular matrix' pathway (e.g. COL1A1), as well as the amino-acid transporter, SLC7A5/LAT1, suggesting a regulatory loop via mTORC1. In addition, combined depletion of eEF2K and 4EBP1 indirectly reduced the levels of IFN-dependent innate immune response-related factors. Thus, eEF2K inhibition triggers cell cycle arrest/death under unfavourable metabolic conditions such as Gln-starvation/GLS1 inhibition or 4EBP1 depletion, uncovering new therapeutic avenues for TNBC and underscoring a pressing need for clinically relevant eEF2K inhibitors.

摘要

真核延伸因子-2 激酶(eEF2K)可限制蛋白质翻译延伸,已被确定为包括三阴性乳腺癌(TNBC)在内的多种恶性肿瘤的潜在治疗靶点。然而,eEF2K 抑制在 TNBC 中的作用及其对蛋白质组的影响在很大程度上尚不清楚。在这里,我们表明,eEF2K 的遗传或药理学抑制与谷氨酰胺(Gln)饥饿协同作用,并与谷氨酰胺酶(GLS1)抑制剂协同作用,抑制多种 TNBC 细胞系的生长。eEF2K 抑制还与真核翻译起始因子 4E 结合蛋白 1(eIF4EBP1;4EBP1)耗竭协同作用,eIF4EBP1 是真核翻译起始因子 4E(eIF4E)的抑制剂,可诱导 c-MYC 和细胞周期蛋白 D1 的表达,但抑制 TNBC 细胞的生长。蛋白质组学分析表明,尽管单独的 eEF2K 耗竭可独特地诱导细胞周期蛋白依赖性激酶 1(CDK1)和 6(CDK6),但 eEF2K 和 4EBP1 的联合耗竭对蛋白质组具有重叠的影响,对“富含胶原蛋白的细胞外基质”途径(例如 COL1A1)以及氨基酸转运蛋白 SLC7A5/LAT1 的影响最大,表明存在通过 mTORC1 的调节环。此外,eEF2K 和 4EBP1 的联合耗竭间接降低了 IFN 依赖性先天免疫反应相关因子的水平。因此,eEF2K 抑制在谷氨酰胺饥饿/GLS1 抑制或 4EBP1 耗竭等不利代谢条件下触发细胞周期停滞/死亡,为 TNBC 开辟了新的治疗途径,并强调了临床相关 eEF2K 抑制剂的迫切需求。

https://cdn.ncbi.nlm.nih.gov/pmc/blobs/eaf2/8080725/53292625494d/41598_2021_88816_Fig1_HTML.jpg

文献AI研究员

20分钟写一篇综述,助力文献阅读效率提升50倍。

立即体验

用中文搜PubMed

大模型驱动的PubMed中文搜索引擎

马上搜索

文档翻译

学术文献翻译模型,支持多种主流文档格式。

立即体验