Suppr超能文献

微小RNA-20b/抑癌蛋白/翼状螺旋转录因子轴促进胃癌细胞增殖、迁移及上皮-间质转化。

MiRNA-20b/SUFU/Wnt axis accelerates gastric cancer cell proliferation, migration and EMT.

作者信息

Peng Yin, Qin Ying, Zhang Xiaojing, Deng Shiqi, Yuan Yuan, Feng Xianling, Chen Wangchun, Hu Fan, Gao Yuli, He Jieqiong, Cheng Yulan, Wei Yanjie, Fan Xinmin, Ashktorab Hassan, Smoot Duane, Li Song, Meltzer Stephen J, Zhuang Shutong, Tang Na, Jin Zhe

机构信息

Guangdong Key Laboratory for Genome Stability & Disease Prevention, Department of Pathology, Shenzhen University School of Medicine, Shenzhen, Guangdong 518060, China.

Guangdong Provincial Key Laboratory of Regional Immunity and Diseases, Department of Pathology, Health Science Center, Shenzhen University, Shenzhen, Guangdong, 518055, China.

出版信息

Heliyon. 2021 Apr 12;7(4):e06695. doi: 10.1016/j.heliyon.2021.e06695. eCollection 2021 Apr.

Abstract

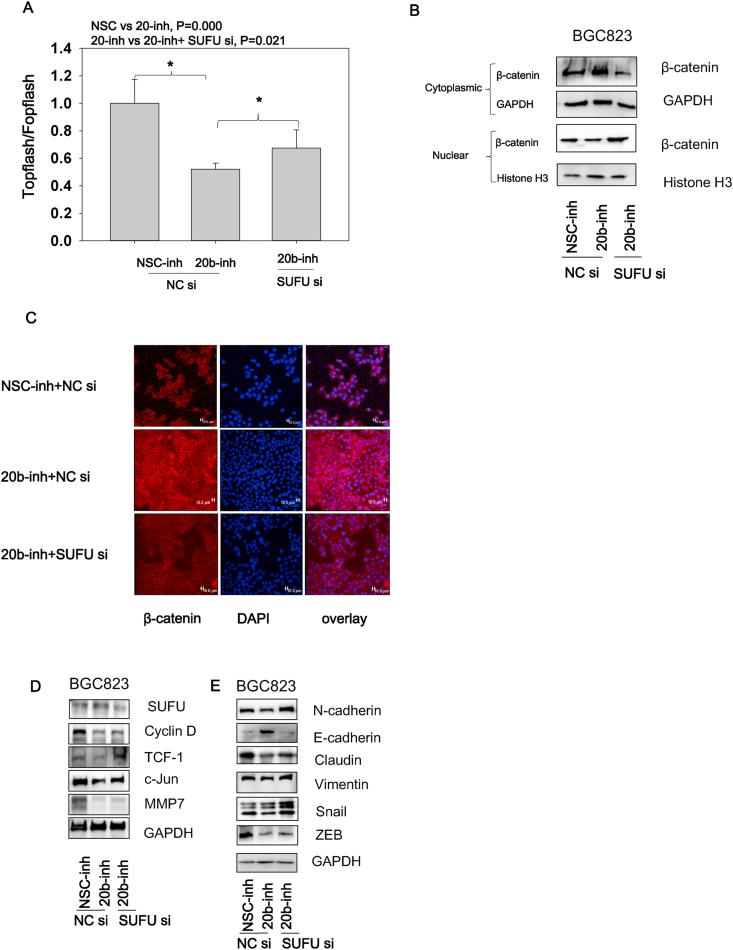
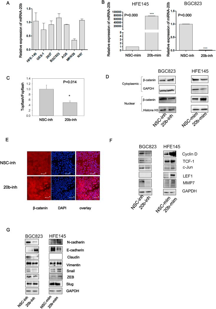
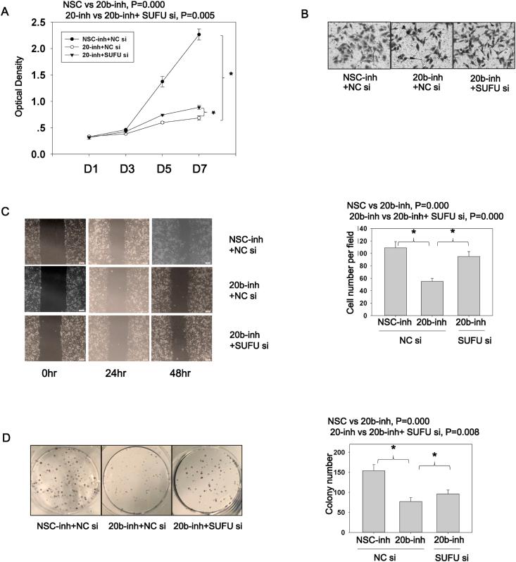
Previous research has found that miRNA-20b is highly expressed in gastric cancer (GC), however, its function and underlying mechanism are not clear. Wnt signaling pathway, implicated in tumorigeneisis, is activated in more than 30% of GC. We would like to characterize the biological behavior of miRNA-20b in terms of modulating Wnt/β-catenin signaling and EMT. We showed that miRNA-20b inhibitors suppressed Topflash/Fopflash dependent luciferase activity and the β-catenin nuclear translocation, resulting in inhibition of Wnt pathway activity and EMT. SUFU, negatively regulating Wnt and Hedgehog signaling pathway, was proved to be targeted by miRNA-20b. Moreover, additional knockdown of SUFU alleviated the inhibitory effect on Wnt pathway activity, EMT, cell proliferation/migration and colony formation caused by miRNA-20b inhibition. In summary, miRNA-20b is an oncogenic miRNA and promoted cell proliferation, migration and EMT in GC partially by activating Wnt pathway via targeting SUFU.

摘要

先前的研究发现,miRNA-20b在胃癌(GC)中高表达,然而,其功能及潜在机制尚不清楚。参与肿瘤发生的Wnt信号通路在超过30%的GC中被激活。我们希望从调节Wnt/β-连环蛋白信号通路和上皮-间质转化(EMT)方面来表征miRNA-20b的生物学行为。我们发现,miRNA-20b抑制剂可抑制Topflash/Fopflash依赖性荧光素酶活性以及β-连环蛋白的核转位,从而抑制Wnt通路活性和EMT。SUFU负向调节Wnt和Hedgehog信号通路,被证明是miRNA-20b的靶标。此外,额外敲低SUFU可减轻miRNA-20b抑制对Wnt通路活性、EMT、细胞增殖/迁移及集落形成的抑制作用。总之,miRNA-20b是一种致癌性miRNA,在GC中部分通过靶向SUFU激活Wnt通路来促进细胞增殖、迁移和EMT。

https://cdn.ncbi.nlm.nih.gov/pmc/blobs/5988/8065298/211ea454055b/gr1.jpg

文献AI研究员

20分钟写一篇综述,助力文献阅读效率提升50倍。

立即体验

用中文搜PubMed

大模型驱动的PubMed中文搜索引擎

马上搜索

文档翻译

学术文献翻译模型,支持多种主流文档格式。

立即体验