Suppr超能文献

严重急性呼吸综合征冠状病毒2(SARS-CoV-2)的组装与进入:使用病毒样颗粒进行评估

Assembly and Entry of Severe Acute Respiratory Syndrome Coronavirus 2 (SARS-CoV2): Evaluation Using Virus-Like Particles.

作者信息

Kumar Binod, Hawkins Grant M, Kicmal Tom, Qing Enya, Timm Emily, Gallagher Tom

机构信息

Department of Microbiology and Immunology, Loyola University Chicago, Maywood, IL 60153, USA.

出版信息

Cells. 2021 Apr 9;10(4):853. doi: 10.3390/cells10040853.

Abstract

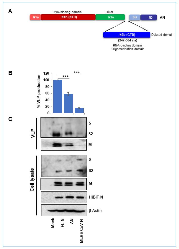
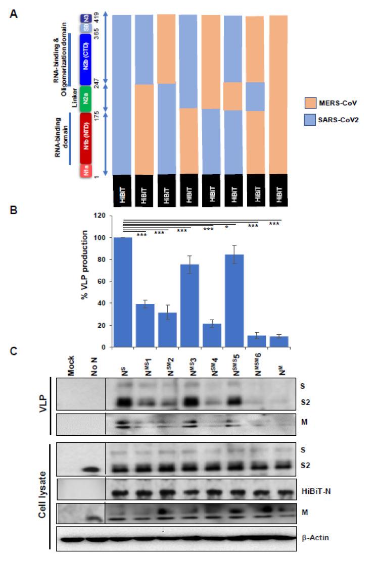
Research on infectious severe acute respiratory syndrome coronavirus 2 (SARS-CoV2) is currently restricted to BSL-3 laboratories. SARS-CoV2 virus-like particles (VLPs) offer a BSL-1, replication-incompetent system that can be used to evaluate virus assembly and virus-cell entry processes in tractable cell culture conditions. Here, we describe a SARS-CoV2 VLP system that utilizes nanoluciferase (Nluc) fragment complementation to track assembly and entry. We utilized the system in two ways. Firstly, we investigated the requirements for VLP assembly. VLPs were produced by concomitant synthesis of three viral membrane proteins, spike (S), envelope (E), and matrix (M), along with the cytoplasmic nucleocapsid (N). We discovered that VLP production and secretion were highly dependent on N proteins. N proteins from related betacoronaviruses variably substituted for the homologous SARS-CoV2 N, and chimeric betacoronavirus N proteins effectively supported VLP production if they contained SARS-CoV2 N carboxy-terminal domains (CTD). This established the CTDs as critical features of virus particle assembly. Secondly, we utilized the system by investigating virus-cell entry. VLPs were produced with Nluc peptide fragments appended to E, M, or N proteins, with each subsequently inoculated into target cells expressing complementary Nluc fragments. Complementation into functional Nluc was used to assess virus-cell entry. We discovered that each of the VLPs were effective at monitoring virus-cell entry, to various extents, in ways that depended on host cell susceptibility factors. Overall, we have developed and utilized a VLP system that has proven useful in identifying SARS-CoV2 assembly and entry features.

摘要

目前,对传染性严重急性呼吸综合征冠状病毒2(SARS-CoV-2)的研究仅限于生物安全3级实验室。SARS-CoV-2病毒样颗粒(VLP)提供了一个生物安全1级、无复制能力的系统,可用于在易于处理的细胞培养条件下评估病毒组装和病毒-细胞进入过程。在此,我们描述了一种利用纳米荧光素酶(Nluc)片段互补来追踪组装和进入的SARS-CoV-2 VLP系统。我们以两种方式使用该系统。首先,我们研究了VLP组装的要求。VLP是通过同时合成三种病毒膜蛋白,即刺突蛋白(S)、包膜蛋白(E)和基质蛋白(M),以及细胞质核衣壳蛋白(N)产生的。我们发现VLP的产生和分泌高度依赖于N蛋白。来自相关β冠状病毒的N蛋白可不同程度地替代同源的SARS-CoV-2 N蛋白,并且嵌合β冠状病毒N蛋白如果包含SARS-CoV-2 N羧基末端结构域(CTD),则能有效支持VLP的产生。这确定了CTD是病毒颗粒组装的关键特征。其次,我们通过研究病毒-细胞进入来使用该系统。产生的VLP在E、M或N蛋白上附加了Nluc肽片段,随后将每种VLP接种到表达互补Nluc片段的靶细胞中。互补形成功能性Nluc用于评估病毒-细胞进入。我们发现每种VLP都能在不同程度上有效地监测病毒-细胞进入,其方式取决于宿主细胞的易感因素。总体而言,我们开发并利用了一种VLP系统,该系统已被证明有助于识别SARS-CoV-2的组装和进入特征。

https://cdn.ncbi.nlm.nih.gov/pmc/blobs/5f15/8068838/a5dc7b02b768/cells-10-00853-g001.jpg

文献AI研究员

20分钟写一篇综述,助力文献阅读效率提升50倍。

立即体验

用中文搜PubMed

大模型驱动的PubMed中文搜索引擎

马上搜索

文档翻译

学术文献翻译模型,支持多种主流文档格式。

立即体验