Suppr超能文献

鉴定Orco基因在暗黑鳃金龟(鞘翅目:鳃金龟科)探测聚集信息素和食物资源中的作用

Characterizing the Role of Orco Gene in Detecting Aggregation Pheromone and Food Resources in Leiws (Coleoptera: Scarabaeidae).

作者信息

Zhang Xiaofang, Liu Panjing, Qin Qiuju, Li Min, Meng Runjie, Zhang Tao

机构信息

Institute of Plant Protection, Hebei Academy of Agriculture and Forestry Sciences, Integrated Pest Management Center of Hebei Province, Baoding, China.

Key Laboratory of IPM on Crops in Northern Region of North China, Ministry of Agriculture, Baoding, China.

出版信息

Front Physiol. 2021 Apr 13;12:649590. doi: 10.3389/fphys.2021.649590. eCollection 2021.

Abstract

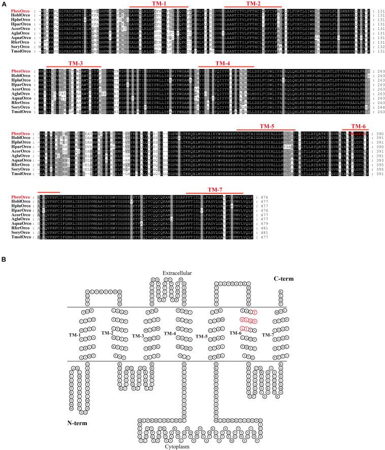
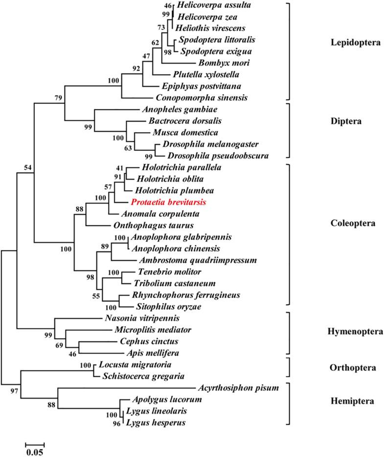
An accurate olfactory system for recognizing semiochemicals and environmental chemical signals plays crucial roles in survival and reproduction of insects. Among all olfaction-related proteins, olfactory receptors (ORs) contribute to the conversion of chemical stimuli to electric signals and thereby are vital in odorant recognition. Olfactory receptor co-receptor (Orco), one of the most conserved ORs, is extremely essential in recognizing odorants through forming a ligand-gated ion channel complex with conventional ligand-binding odorant receptors. We have previously identified aggregation pheromone in (Coleoptera: Scarabaeidae), a native agricultural and horticultural pest in East-Asia. However, to our best knowledge, its olfaction recognition mechanisms are still veiled. To illustrate how recognize aggregation pheromone and host plants, in the present study we cloned and sequenced the full-length gene from antennae (named ) and found that is highly conserved and similar to Orcos from other Coleoptera insects. Our real-time quantitative PCR (qRT-PCR) results showed that is mainly expressed in antenna. We also demonstrated that silencing using RNA interference through injecting dsOrco fragment significantly inhibited expression in comparison with injecting control dsGFP and subsequently revealed using electroantennogram and behavioral bioassays that decreasing transcript abundance significantly impaired the responses of to intraspecific aggregation pheromone and prolonged the time of spending on food seeking. Overall, our results demonstrated that is crucial in mediating odorant perception in .

摘要

一个精确的用于识别信息素和环境化学信号的嗅觉系统在昆虫的生存和繁殖中起着至关重要的作用。在所有与嗅觉相关的蛋白质中,嗅觉受体(ORs)有助于将化学刺激转化为电信号,因此在气味识别中至关重要。嗅觉受体共受体(Orco)是最保守的ORs之一,通过与传统的配体结合气味受体形成配体门控离子通道复合物,在识别气味物质方面极其重要。我们之前已经在东亚本土的农业和园艺害虫(鞘翅目:金龟科)中鉴定出聚集信息素。然而,据我们所知,其嗅觉识别机制仍然未知。为了阐明如何识别聚集信息素和寄主植物,在本研究中,我们从触角克隆并测序了全长基因(命名为),发现其高度保守,与其他鞘翅目昆虫的Orcos相似。我们的实时定量PCR(qRT-PCR)结果表明,主要在触角中表达。我们还证明,通过注射dsOrco片段利用RNA干扰沉默,与注射对照dsGFP相比,显著抑制了的表达,随后通过触角电位图和行为生物测定法揭示,降低转录本丰度显著损害了对种内聚集信息素的反应,并延长了在寻找食物上花费的时间。总体而言,我们的结果表明,在介导的气味感知中至关重要。

https://cdn.ncbi.nlm.nih.gov/pmc/blobs/6e1b/8076894/849698138d46/fphys-12-649590-g001.jpg

文献AI研究员

20分钟写一篇综述,助力文献阅读效率提升50倍。

立即体验

用中文搜PubMed

大模型驱动的PubMed中文搜索引擎

马上搜索

文档翻译

学术文献翻译模型,支持多种主流文档格式。

立即体验