Suppr超能文献

EphA2-YES1-ANXA2 通路促进胃癌的进展和转移。

EphA2-YES1-ANXA2 pathway promotes gastric cancer progression and metastasis.

机构信息

Department of General Surgery, Xiangya Hospital, Central South University (CSU), Hunan, Changsha, China.

Department of Gastrointestinal Surgery, Xiangya Hospital, CSU, Hunan, Changsha, China.

出版信息

Oncogene. 2021 May;40(20):3610-3623. doi: 10.1038/s41388-021-01786-6. Epub 2021 May 3.

Abstract

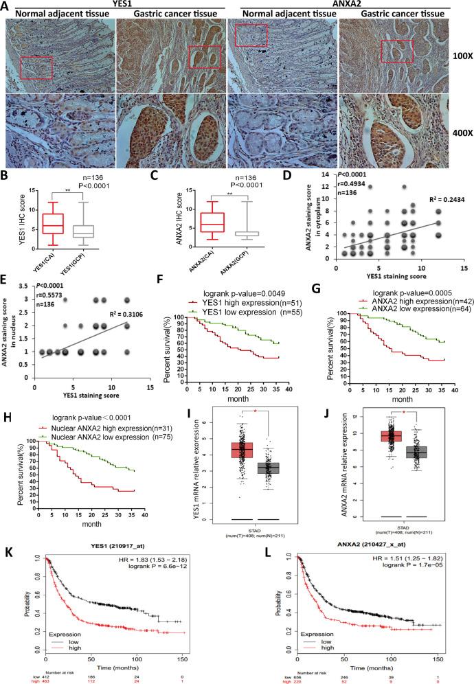
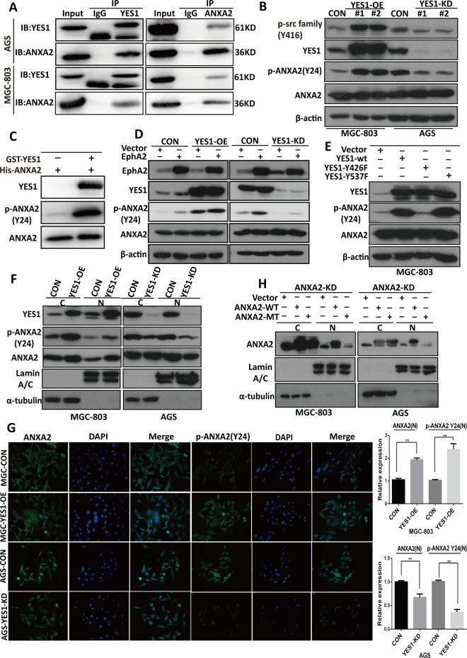
Erythropoietin-producing hepatocellular receptor A2 (EphA2) is a key member of the receptor tyrosine kinase (RTK) family, while YES Proto-Oncogene 1 (YES1) is a non-receptor tyrosine kinase (nRTK) and annexin A2 (ANXA2) belongs to the calcium-dependent phospholipid-binding protein family annexins. Here, we show that EphA2, YES1, and ANXA2 form a signal axis, in which YES1 activated by EphA2 phosphorylates ANXA2 at Tyr24 site, leading to ANXA2 activation and increased ANXA2 nuclear distribution in gastric cancer (GC) cells. Overexpression (OE) of YES1 increases, while knockdown (KD) of YES1 or ANXA2 decreases GC cell invasion and migration in vitro and tumor growth in mouse models. Reexpression of wildtype (WT) rather than mutant ANXA2 (Tyr24F) in ANXA2 knockdown (ANXA2-KD) GC cells restores YES1-induced cell invasion and migration, while neither WT nor mutant ANXA2 (Tyr24F) can restore cell invasion and migration in YES1-KD GC cells. In addition, the activation of EphA2-YES1-ANXA2 pathway is correlated with poor prognosis. Thus, our results establish EphA2-YES1-ANXA2 axis as a novel pathway that drives GC invasion and metastasis, targeting this pathway would be an efficient way for the treatment of GC.

摘要

促红细胞生成素产生肝细胞受体 A2(EphA2)是受体酪氨酸激酶(RTK)家族的关键成员,而 YES 原癌基因 1(YES1)是非受体酪氨酸激酶(nRTK),膜联蛋白 A2(ANXA2)属于钙依赖性磷脂结合蛋白家族膜联蛋白。在这里,我们表明 EphA2、YES1 和 ANXA2 形成信号轴,其中 EphA2 激活 YES1 磷酸化 ANXA2 的 Tyr24 位点,导致 ANXA2 激活和 GC 细胞中 ANXA2 核分布增加。YES1 的过表达(OE)增加,而 YES1 或 ANXA2 的敲低(KD)减少了体外 GC 细胞的侵袭和迁移以及小鼠模型中的肿瘤生长。在 ANXA2 敲低(ANXA2-KD)GC 细胞中重新表达野生型(WT)而不是突变型 ANXA2(Tyr24F)恢复了 YES1 诱导的细胞侵袭和迁移,而 WT 或突变型 ANXA2(Tyr24F)均不能恢复 YES1-KD GC 细胞的侵袭和迁移。此外,EphA2-YES1-ANXA2 通路的激活与预后不良相关。因此,我们的结果确立了 EphA2-YES1-ANXA2 轴作为驱动 GC 侵袭和转移的新途径,靶向该途径将是治疗 GC 的有效方法。

https://cdn.ncbi.nlm.nih.gov/pmc/blobs/eaea/8134040/acdcb41f5d14/41388_2021_1786_Fig1_HTML.jpg

文献AI研究员

20分钟写一篇综述,助力文献阅读效率提升50倍。

立即体验

用中文搜PubMed

大模型驱动的PubMed中文搜索引擎

马上搜索

文档翻译

学术文献翻译模型,支持多种主流文档格式。

立即体验