Suppr超能文献

综合分析鉴定出与 HCV 相关的 HCC 诊断、预后和治疗靶点的关键 mRNA 生物标志物。

Integrative analysis identifies key mRNA biomarkers for diagnosis, prognosis, and therapeutic targets of HCV-associated hepatocellular carcinoma.

机构信息

Molecular Medicine Center, West China Hospital, Sichuan University, Chengdu 610041, P.R. China.

West China School of Medicine, West China Hospital, Sichuan University, Chengdu 610041, P.R. China.

出版信息

Aging (Albany NY). 2021 May 4;13(9):12865-12895. doi: 10.18632/aging.202957.

Abstract

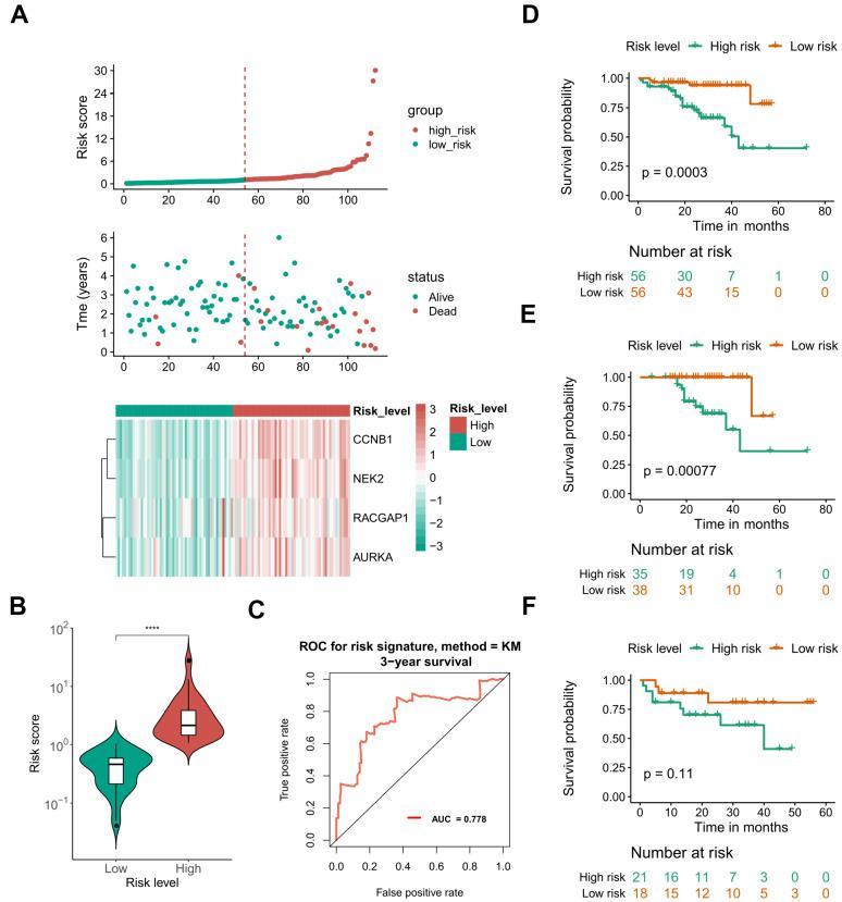
Hepatitis C virus-associated HCC (HCV-HCC) is a prevalent malignancy worldwide and the molecular mechanisms are still elusive. Here, we screened 240 differentially expressed genes (DEGs) of HCV-HCC from Gene expression omnibus (GEO) and the Cancer Genome Atlas (TCGA), followed by weighted gene coexpression network analysis (WGCNA) to identify the most significant module correlated with the overall survival. 10 hub genes (CCNB1, AURKA, TOP2A, NEK2, CENPF, NUF2, CDKN3, PRC1, ASPM, RACGAP1) were identified by four approaches (Protein-protein interaction networks of the DEGs and of the significant module by WGCNA, and diagnostic and prognostic values), and their abnormal expressions, diagnostic values, and prognostic values were successfully verified. A four hub gene-based prognostic signature was built using the least absolute shrinkage and selection operator (LASSO) algorithm and a multivariate Cox regression model with the ICGC-LIRI-JP cohort (N =112). Kaplan-Meier survival plots ( = 0.0003) and Receiver Operating Characteristic curves (ROC = 0.778) demonstrated the excellent predictive potential for the prognosis of HCV-HCC. Additionally, upstream regulators including transcription factors and miRNAs of hub genes were predicted, and candidate drugs or herbs were identified. These findings provide a firm basis for the exploration of the molecular mechanism and further clinical biomarkers development of HCV-HCC.

摘要

丙型肝炎病毒相关性肝细胞癌(HCV-HCC)是一种全球流行的恶性肿瘤,但其分子机制仍不清楚。在这里,我们从基因表达综合数据库(GEO)和癌症基因组图谱(TCGA)筛选了 240 个 HCV-HCC 的差异表达基因(DEGs),然后进行加权基因共表达网络分析(WGCNA),以确定与总生存期最显著相关的模块。通过四种方法(DEGs 和 WGCNA 显著模块的蛋白质-蛋白质相互作用网络、诊断和预后价值)鉴定出 10 个核心基因(CCNB1、AURKA、TOP2A、NEK2、CENPF、NUF2、CDKN3、PRC1、ASPM、RACGAP1),并成功验证了它们的异常表达、诊断价值和预后价值。使用最小绝对收缩和选择算子(LASSO)算法和 ICGC-LIRI-JP 队列的多变量 Cox 回归模型(N = 112)构建了基于四个核心基因的预后特征。Kaplan-Meier 生存图( = 0.0003)和接收器操作特征曲线(ROC = 0.778)证明了该模型对 HCV-HCC 预后的出色预测潜力。此外,还预测了核心基因的转录因子和 miRNA 等上游调节剂,并鉴定了候选药物或草药。这些发现为探索 HCV-HCC 的分子机制和进一步开发临床生物标志物提供了坚实的基础。

https://cdn.ncbi.nlm.nih.gov/pmc/blobs/afab/8148482/bed47b27b463/aging-13-202957-g001.jpg

文献AI研究员

20分钟写一篇综述,助力文献阅读效率提升50倍。

立即体验

用中文搜PubMed

大模型驱动的PubMed中文搜索引擎

马上搜索

文档翻译

学术文献翻译模型,支持多种主流文档格式。

立即体验