Suppr超能文献

实蝇类果蝇的信息化合物:当前认知与未来展望

Tephritid Fruit Fly Semiochemicals: Current Knowledge and Future Perspectives.

作者信息

Scolari Francesca, Valerio Federica, Benelli Giovanni, Papadopoulos Nikos T, Vaníčková Lucie

机构信息

Institute of Molecular Genetics IGM-CNR "Luigi Luca Cavalli-Sforza", I-27100 Pavia, Italy.

Department of Biology and Biotechnology, University of Pavia, I-27100 Pavia, Italy.

出版信息

Insects. 2021 Apr 30;12(5):408. doi: 10.3390/insects12050408.

Abstract

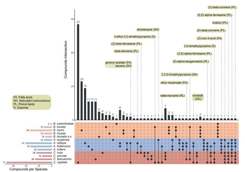
The Dipteran family Tephritidae (true fruit flies) comprises more than 5000 species classified in 500 genera distributed worldwide. Tephritidae include devastating agricultural pests and highly invasive species whose spread is currently facilitated by globalization, international trade and human mobility. The ability to identify and exploit a wide range of host plants for oviposition, as well as effective and diversified reproductive strategies, are among the key features supporting tephritid biological success. Intraspecific communication involves the exchange of a complex set of sensory cues that are species- and sex-specific. Chemical signals, which are standing out in tephritid communication, comprise long-distance pheromones emitted by one or both sexes, cuticular hydrocarbons with limited volatility deposited on the surrounding substrate or on the insect body regulating medium- to short-distance communication, and host-marking compounds deposited on the fruit after oviposition. In this review, the current knowledge on tephritid chemical communication was analysed with a special emphasis on fruit fly pest species belonging to the  , and genera. The multidisciplinary approaches adopted for characterising tephritid semiochemicals, and the real-world applications and challenges for Integrated Pest Management (IPM) and biological control strategies are critically discussed. Future perspectives for targeted research on fruit fly chemical communication are highlighted.

摘要

双翅目实蝇科(真正的果蝇)包含5000多种,分属于500个属,分布于世界各地。实蝇科包括具有破坏性的农业害虫和极具入侵性的物种,目前全球化、国际贸易和人员流动助长了它们的传播。能够识别并利用多种寄主植物进行产卵,以及有效且多样化的繁殖策略,是支撑实蝇生物学成功的关键特征。种内通讯涉及一系列复杂的、具有物种和性别特异性的感官信号的交换。在实蝇通讯中突出的化学信号包括由一方或双方释放的远距离信息素、沉积在周围基质或昆虫体表以调节中短距离通讯的挥发性有限的表皮碳氢化合物,以及产卵后沉积在果实上的寄主标记化合物。在本综述中,分析了关于实蝇化学通讯的现有知识,特别强调了属于[此处缺失相关属名]属的果蝇害虫种类。批判性地讨论了用于表征实蝇信息化合物的多学科方法,以及综合虫害管理(IPM)和生物防治策略的实际应用与挑战。突出了果蝇化学通讯靶向研究的未来前景。

https://cdn.ncbi.nlm.nih.gov/pmc/blobs/02b7/8147262/a6fdad8d3a2f/insects-12-00408-g001.jpg

文献AI研究员

20分钟写一篇综述,助力文献阅读效率提升50倍。

立即体验

用中文搜PubMed

大模型驱动的PubMed中文搜索引擎

马上搜索

文档翻译

学术文献翻译模型,支持多种主流文档格式。

立即体验