Suppr超能文献

化学减毒 PfSPZ 疫苗方案在随机试验中对疟疾的异源保护作用。

Heterologous protection against malaria by a simple chemoattenuated PfSPZ vaccine regimen in a randomized trial.

机构信息

Institute of Tropical Medicine, University and University Hospital of Tübingen, Tübingen, Germany.

German Center for Infection Research (DZIF), Partner Site Tübingen, Tübingen, Germany.

出版信息

Nat Commun. 2021 May 4;12(1):2518. doi: 10.1038/s41467-021-22740-w.

Abstract

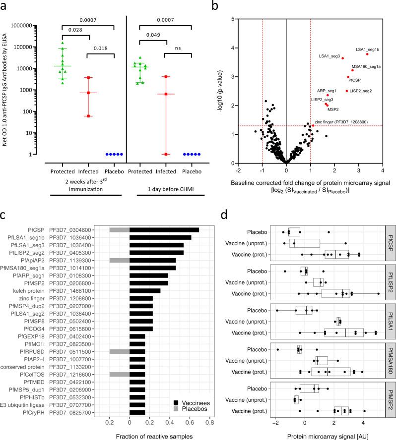
Immunization with Plasmodium falciparum (Pf) sporozoites under chemoprophylaxis (PfSPZ-CVac) is the most efficacious approach to malaria vaccination. Implementation is hampered by a complex chemoprophylaxis regimen and missing evidence for efficacy against heterologous infection. We report the results of a double-blinded, randomized, placebo-controlled trial of a simplified, condensed immunization regimen in malaria-naive volunteers (EudraCT-Nr: 2018-004523-36). Participants are immunized by direct venous inoculation of 1.1 × 10 aseptic, purified, cryopreserved PfSPZ (PfSPZ Challenge) of the PfNF54 strain or normal saline (placebo) on days 1, 6 and 29, with simultaneous oral administration of 10 mg/kg chloroquine base. Primary endpoints are vaccine efficacy tested by controlled human malaria infection (CHMI) using the highly divergent, heterologous strain Pf7G8 and safety. Twelve weeks following immunization, 10/13 participants in the vaccine group are sterilely protected against heterologous CHMI, while (5/5) participants receiving placebo develop parasitemia (risk difference: 77%, p = 0.004, Boschloo's test). Immunization is well tolerated with self-limiting grade 1-2 headaches, pyrexia and fatigue that diminish with each vaccination. Immunization induces 18-fold higher anti-Pf circumsporozoite protein (PfCSP) antibody levels in protected than in unprotected vaccinees (p = 0.028). In addition anti-PfMSP2 antibodies are strongly protection-associated by protein microarray assessment. This PfSPZ-CVac regimen is highly efficacious, simple, safe, well tolerated and highly immunogenic.

摘要

在化学预防(PfSPZ-CVac)下接种恶性疟原虫(Pf)孢子可预防疟疾,是最有效的疟疾疫苗接种方法。该方法的实施受到复杂的化学预防方案和缺乏针对异源感染的疗效证据的阻碍。我们报告了一项针对疟疾初治志愿者的简化、浓缩免疫方案的双盲、随机、安慰剂对照试验的结果(EudraCT-Nr:2018-004523-36)。参与者通过直接静脉接种 1.1×10 个无菌、纯化、冷冻保存的 PfSPZ(PfSPZ Challenge)PfNF54 株或生理盐水(安慰剂),在第 1、6 和 29 天进行免疫,同时口服 10mg/kg 氯喹碱。主要终点是通过使用高度分化的异源株 Pf7G8 进行受控人体疟疾感染(CHMI)来测试疫苗的疗效和安全性。免疫接种后 12 周,疫苗组有 10/13 名参与者对异源 CHMI 具有无菌保护,而(5/5)名接受安慰剂的参与者出现寄生虫血症(风险差异:77%,p=0.004,Boschloo 检验)。免疫接种耐受良好,仅出现自限性 1-2 级头痛、发热和疲劳,且随每次接种而减轻。免疫接种可诱导保护性疫苗接种者的抗 Pf 环子孢子蛋白(PfCSP)抗体水平增加 18 倍,而非保护性疫苗接种者的抗体水平则无变化(p=0.028)。此外,通过蛋白微阵列评估,抗 PfMSP2 抗体也与保护作用密切相关。该 PfSPZ-CVac 方案具有高效、简单、安全、良好耐受和高度免疫原性。

https://cdn.ncbi.nlm.nih.gov/pmc/blobs/24dd/8097064/05ebb374d623/41467_2021_22740_Fig1_HTML.jpg

文献AI研究员

20分钟写一篇综述,助力文献阅读效率提升50倍。

立即体验

用中文搜PubMed

大模型驱动的PubMed中文搜索引擎

马上搜索

文档翻译

学术文献翻译模型,支持多种主流文档格式。

立即体验