Suppr超能文献

更新 HCOP:HGNC 同源预测比较工具

Updates to HCOP: the HGNC comparison of orthology predictions tool.

机构信息

HUGO Gene Nomenclature Committee (HGNC), European Molecular Biology Laboratory, European Bioinformatics Institute, Wellcome Genome Campus, Hinxton, Cambridge CB10 1SD, UK.

Department of Haematology, University of Cambridge School of Clinical Medicine, Cambridge Biomedical Campus, Cambridge CB2 0AW, UK.

出版信息

Brief Bioinform. 2021 Nov 5;22(6). doi: 10.1093/bib/bbab155.

Abstract

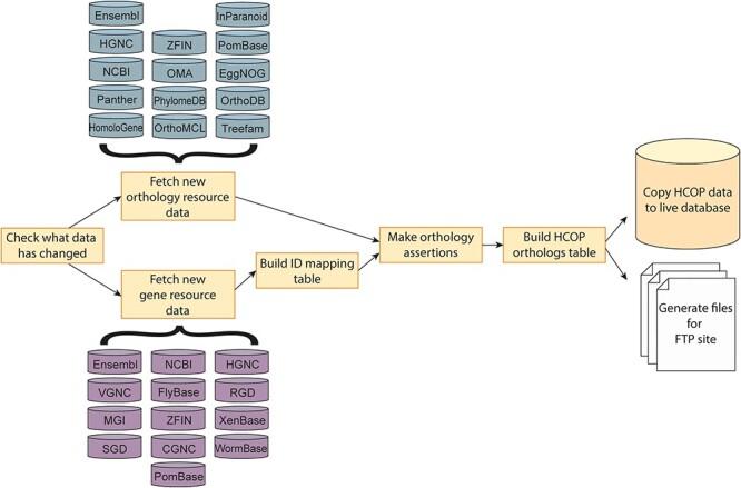
Multiple resources currently exist that predict orthologous relationships between genes. These resources differ both in the methodologies used and in the species they make predictions for. The HGNC Comparison of Orthology Predictions (HCOP) search tool integrates and displays data from multiple ortholog prediction resources for a specified human gene or set of genes. An indication of the reliability of a prediction is provided by the number of resources that support it. HCOP was originally designed to show orthology predictions between human and mouse but has been expanded to include data from a current total of 20 selected vertebrate and model organism species. The HCOP pipeline used to fetch and integrate the information from the disparate ortholog and nomenclature data resources has recently been rewritten, both to enable the inclusion of new data and to take advantage of modern web technologies. Data from HCOP are used extensively in our work naming genes as the Vertebrate Gene Nomenclature Committee (https://vertebrate.genenames.org).

摘要

目前有多种资源可用于预测基因之间的同源关系。这些资源在使用的方法和预测的物种方面存在差异。HGNC 同源预测比较 (HCOP) 搜索工具整合并显示了来自多个同源预测资源的指定人类基因或一组基因的数据。预测的可靠性可以通过支持它的资源数量来表示。HCOP 最初旨在显示人类和小鼠之间的同源预测,但已扩展到包括来自当前总共 20 种选定的脊椎动物和模式生物物种的数据。用于获取和整合来自不同同源和命名数据资源的信息的 HCOP 管道最近已被重写,既可以纳入新的数据,也可以利用现代网络技术。我们的工作广泛使用了来自 HCOP 的数据,将基因命名为脊椎动物基因命名委员会(https://vertebrate.genenames.org)。

https://cdn.ncbi.nlm.nih.gov/pmc/blobs/57b9/8574622/a36716ae7aec/bbab155f1.jpg

文献AI研究员

20分钟写一篇综述,助力文献阅读效率提升50倍。

立即体验

用中文搜PubMed

大模型驱动的PubMed中文搜索引擎

马上搜索

文档翻译

学术文献翻译模型,支持多种主流文档格式。

立即体验