Suppr超能文献

HOTAIR lncRNA 通过在调节染色质区域重新分配 LSD1 来促进上皮-间充质转化。

HOTAIR lncRNA promotes epithelial-mesenchymal transition by redistributing LSD1 at regulatory chromatin regions.

机构信息

ncRNA, Epigenetic and Genome Fluidity, CNRS UMR3244, Sorbonne Université, PSL University, Institut Curie, Centre de Recherche, Paris, France.

Ionis Pharmaceuticals, Inc, Carlsbad, CA, USA.

出版信息

EMBO Rep. 2021 Jul 5;22(7):e50193. doi: 10.15252/embr.202050193. Epub 2021 May 6.

Abstract

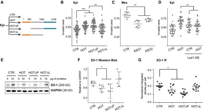
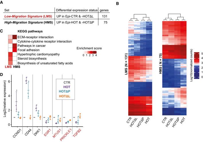
Epithelial-to-mesenchymal transition (EMT) describes the loss of epithelial traits and gain of mesenchymal traits by normal cells during development and by neoplastic cells during cancer metastasis. The long noncoding RNA HOTAIR triggers EMT, in part by serving as a scaffold for PRC2 and thus promoting repressive histone H3K27 methylation. In addition to PRC2, HOTAIR interacts with the LSD1 lysine demethylase, an epigenetic regulator of cell fate during development and differentiation, but little is known about the role of LSD1 in HOTAIR function during EMT. Here, we show that HOTAIR requires its LSD1-interacting domain, but not its PRC2-interacting domain, to promote the migration of epithelial cells. This activity is suppressed by LSD1 overexpression. LSD1-HOTAIR interactions induce partial reprogramming of the epithelial transcriptome altering LSD1 distribution at promoter and enhancer regions. Thus, we uncover an unexpected role of HOTAIR in EMT as an LSD1 decommissioning factor, counteracting its activity in the control of epithelial identity.

摘要

上皮-间充质转化 (EMT) 描述了正常细胞在发育过程中和肿瘤细胞在癌症转移过程中丧失上皮特征并获得间充质特征。长链非编码 RNA HOTAIR 触发 EMT,部分原因是它作为 PRC2 的支架,从而促进抑制性组蛋白 H3K27 甲基化。除了 PRC2 之外,HOTAIR 还与 LSD1 赖氨酸去甲基酶相互作用,LSD1 是发育和分化过程中细胞命运的表观遗传调节剂,但 LSD1 在 EMT 过程中 HOTAIR 功能中的作用知之甚少。在这里,我们表明 HOTAIR 需要其与 LSD1 相互作用的结构域,但不需要其与 PRC2 相互作用的结构域,以促进上皮细胞的迁移。这种活性被 LSD1 的过表达抑制。LSD1-HOTAIR 相互作用诱导上皮转录组的部分重编程,改变 LSD1 在启动子和增强子区域的分布。因此,我们揭示了 HOTAIR 在 EMT 中的一个意想不到的作用,即作为 LSD1 退役因子,抵消其在控制上皮特征中的活性。

https://cdn.ncbi.nlm.nih.gov/pmc/blobs/3ced/8366456/21a69c3cab2a/EMBR-22-e50193-g001.jpg

文献AI研究员

20分钟写一篇综述,助力文献阅读效率提升50倍。

立即体验

用中文搜PubMed

大模型驱动的PubMed中文搜索引擎

马上搜索

文档翻译

学术文献翻译模型,支持多种主流文档格式。

立即体验