Suppr超能文献

TAK1 是肝细胞癌的一个新靶点,促进索拉非尼耐药。

TAK1 Is a Novel Target in Hepatocellular Carcinoma and Contributes to Sorafenib Resistance.

机构信息

Key Laboratory of Laparoscopic Technology of Zhejiang Province, Department of General Surgery, Sir Run-Run Shaw Hospital, Zhejiang University School of Medicine, Hangzhou, China; Zhejiang Minimal Invasive Diagnosis and Treatment Technology Research Center of Severe Hepatobiliary Disease, Zhejiang Research and Development Engineering Laboratory of Minimally Invasive Technology and Equipment, Hangzhou, China; Zhejiang University Cancer Center, Hangzhou, China; Liangzhu Laboratory, Zhejiang University Medical Center, Hangzhou, China.

Key Laboratory of Laparoscopic Technology of Zhejiang Province, Department of General Surgery, Sir Run-Run Shaw Hospital, Zhejiang University School of Medicine, Hangzhou, China; Zhejiang Minimal Invasive Diagnosis and Treatment Technology Research Center of Severe Hepatobiliary Disease, Zhejiang Research and Development Engineering Laboratory of Minimally Invasive Technology and Equipment, Hangzhou, China; Zhejiang University Cancer Center, Hangzhou, China; Liangzhu Laboratory, Zhejiang University Medical Center, Hangzhou, China.

出版信息

Cell Mol Gastroenterol Hepatol. 2021;12(3):1121-1143. doi: 10.1016/j.jcmgh.2021.04.016. Epub 2021 May 5.

Abstract

BACKGROUND & AIMS: Identifying novel and actionable targets in hepatocellular carcinoma (HCC) remains an unmet medical need. TAK1 was originally identified as a transforming growth factor-β-activated kinase and was further proved to phosphorylate and activate numerous downstream targets and promote cancer progression. However, the role of TAK1 in developed HCC progression and targeted therapy resistance is poorly understood.

METHODS

The expression of TAK1 or MTDH in HCC cell lines, tumor tissues, and sorafenib-resistant models was analyzed by in silico analysis, quantitative real-time polymerase chain reaction, Western blotting, and immunohistochemistry. In vivo and in vitro experiments were introduced to examine the function of TAK1 or MTDH in HCC and sorafenib resistance using small interfering RNA and pharmacologic inhibitors in combination with or without sorafenib. Co-immunoprecipitation and RNA immunoprecipitation were carried out to determine the binding between TAK1 and FBXW2 or between MTDH and FBXW2 mRNA. Protein half-life and in vitro ubiquitination experiment was performed to validate whether FBXW2 regulates TAK1 degradation.

RESULTS

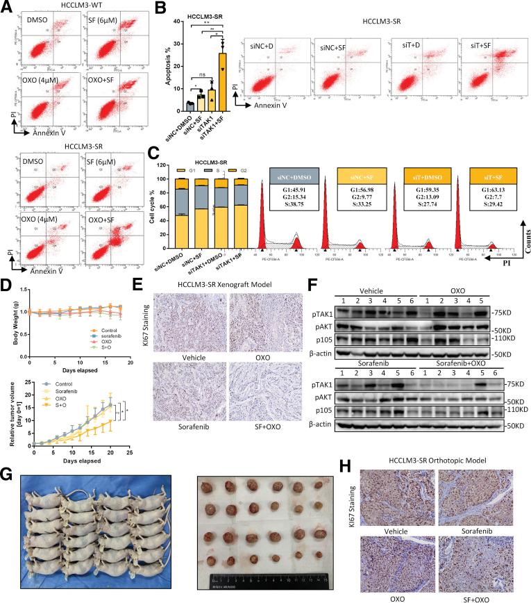
Our findings unraveled the clinical significance of TAK1 in promoting HCC and sorafenib resistance. We identified a novel E3 ubiquitin ligase, FBXW2, targeting TAK1 for K48-linked polyubiquitylation and subsequent degradation. We also found that MTDH contributes to TAK1 up-regulation in HCC and sorafenib resistance through binding to FBXW2 mRNA and accelerates its degradation. Moreover, combination of TAK1 inhibitor and sorafenib suppressed the growth of sorafenib-resistant HCCLM3 xenograft in mouse models.

CONCLUSIONS

These results revealed novel mechanism underlying TAK1 protein degradation and highlighted the therapeutic value of targeting TAK1 in suppressing HCC and overcoming sorafenib resistance.

摘要

背景与目的

在肝细胞癌(HCC)中鉴定新的和可操作的靶点仍然是一个未满足的医学需求。TAK1 最初被鉴定为转化生长因子-β激活的激酶,进一步被证明可磷酸化和激活许多下游靶标并促进癌症进展。然而,TAK1 在已发展的 HCC 进展和靶向治疗耐药中的作用知之甚少。

方法

通过计算机分析、定量实时聚合酶链反应、Western blot 和免疫组织化学分析,分析 HCC 细胞系、肿瘤组织和索拉非尼耐药模型中 TAK1 或 MTDH 的表达。引入体内和体外实验,使用小干扰 RNA 和药理学抑制剂联合或不联合索拉非尼,研究 TAK1 或 MTDH 在 HCC 和索拉非尼耐药中的作用。进行免疫共沉淀和 RNA 免疫沉淀实验,以确定 TAK1 与 FBXW2 或 MTDH 与 FBXW2 mRNA 之间的结合。进行蛋白质半衰期和体外泛素化实验,以验证 FBXW2 是否调节 TAK1 的降解。

结果

我们的研究结果揭示了 TAK1 在促进 HCC 和索拉非尼耐药中的临床意义。我们鉴定了一种新型 E3 泛素连接酶 FBXW2,它可靶向 TAK1 进行 K48 连接的多泛素化和随后的降解。我们还发现,MTDH 通过与 FBXW2 mRNA 结合并加速其降解,促进 HCC 和索拉非尼耐药中的 TAK1 上调。此外,TAK1 抑制剂与索拉非尼联合抑制了小鼠模型中索拉非尼耐药 HCCLM3 异种移植的生长。

结论

这些结果揭示了 TAK1 蛋白降解的新机制,并强调了靶向 TAK1 抑制 HCC 和克服索拉非尼耐药的治疗价值。

https://cdn.ncbi.nlm.nih.gov/pmc/blobs/ad22/8350196/e868ee15bea6/fx1.jpg

文献AI研究员

20分钟写一篇综述,助力文献阅读效率提升50倍。

立即体验

用中文搜PubMed

大模型驱动的PubMed中文搜索引擎

马上搜索

文档翻译

学术文献翻译模型,支持多种主流文档格式。

立即体验