Suppr超能文献

RNA 结合蛋白 YBX1 通过与 AURKA mRNA 结合促进鼻咽癌细胞的增殖和侵袭。

RNA-binding protein YBX1 promotes cell proliferation and invasiveness of nasopharyngeal carcinoma cells binding to AURKA mRNA.

作者信息

Ban Yuanyuan, Tan Yixin, Li Xiaoling, Li Xiayu, Zeng Zhaoyang, Xiong Wei, Li Guiyuan, Xiang Bo, Yi Mei

机构信息

Hunan Key Laboratory of Cancer Metabolism, Hunan Provincial Cancer Hospital and Cancer Hospital Affiliated to Xiangya Medical School, Central South University, Changsha 410013, Hunan, China.

The Key Laboratory of Carcinogenesis and Cancer Invasion of the Chinese Ministry of Education, Cancer Research Institute and School of Basic Medical Sciences, Central South University, Changsha 410078, Hunan, China.

出版信息

J Cancer. 2021 Apr 7;12(11):3315-3324. doi: 10.7150/jca.56262. eCollection 2021.

Abstract

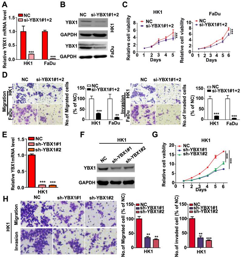
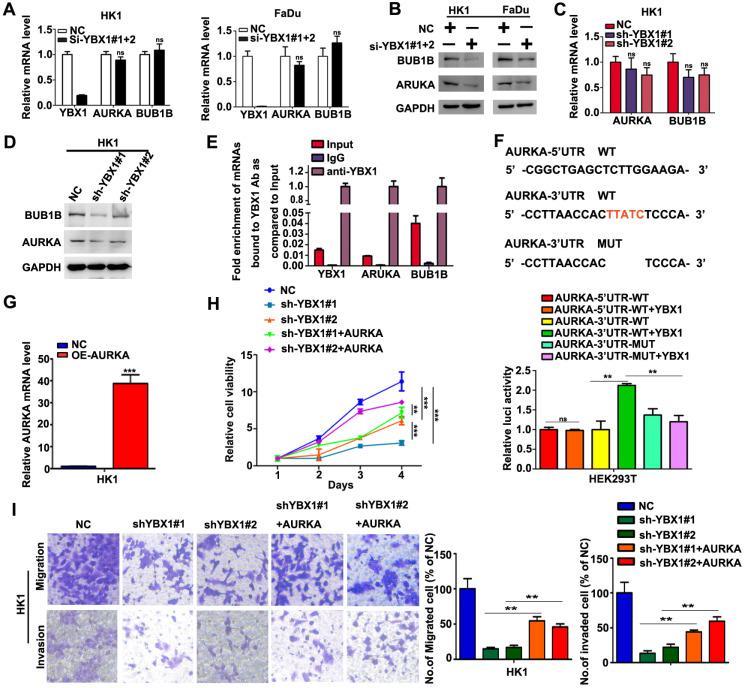
RNA-binding proteins (RBPs) play essential roles in post-transcriptional control of gene expression. Dysregulation of RBPs is intensively implicated in development and progression of human diseases, including cancers. However, the roles of RBPs in nasopharyngeal carcinoma (NPC), which is a distinct subtype of head and neck cancer, remain elusive. NPC-related RBPs were explored by analyzing GEO database and high-throughput proteomic data obtained from crosslinking immunoprecipitation. The expression levels of Y box binding protein 1 (YBX1) protein in NPC samples were measured by immunohistochemistry (IHC) staining. The association of YBX1 protein levels with prognosis of NPC patients was analyzed by Kaplan-Meier Plotter. The expression levels of YBX1 in NPC cells were inhibited by RNA interference. Cell growth was measured by CCK-8 assay. Cell mobility and invasiveness were measured by transwell assays. Tumorigenicity was measured by using a xenograft tumor assay. The expression levels of mRNAs or proteins were determined by qPCR or western blot assays, respectively. The mRNAs binding to YBX1 were determined by RNA immunoprecipitation (RIP) and qPCR. The effect of YBX1 on mRNA translation was measured by luciferase reporter assay. In the present study, we demonstrated a differentially expressed RBPs profile between NPC and its normal counterpart. Among these aberrantly expressed RBPs, YBX1 was overexpressed in NPC. We found that YBX1 is mainly localized in the cytoplasm of NPC cells. Loss of YBX1 led to reduced cell proliferation, migration and invasiveness , and reduced tumorigenicity . Overexpression of YBX1 associates with high expression of cell cycle G2/M checkpoint modulators. In addition, YBX1 promotes AURKA protein expression by directly binding to its mRNA. Loss of YBX1 leads to reduction of AURKA protein level. Forced expression of AURKA rescues cell proliferation and invasiveness in YBX1-silenced NPC cell. The current study indicated that YBX1 promotes NPC cell proliferation and invasiveness through enhancing protein synthesis of AURKA.

摘要

RNA结合蛋白(RBPs)在基因表达的转录后调控中发挥着重要作用。RBPs的失调与包括癌症在内的人类疾病的发生和发展密切相关。然而,RBPs在鼻咽癌(NPC)(一种独特的头颈癌亚型)中的作用仍不清楚。通过分析GEO数据库和从交联免疫沉淀获得的高通量蛋白质组学数据,探索了与NPC相关的RBPs。通过免疫组织化学(IHC)染色测量NPC样本中Y盒结合蛋白1(YBX1)的蛋白表达水平。通过Kaplan-Meier Plotter分析YBX1蛋白水平与NPC患者预后的相关性。通过RNA干扰抑制NPC细胞中YBX1的表达水平。通过CCK-8法测量细胞生长。通过Transwell法测量细胞迁移和侵袭能力。通过异种移植肿瘤试验测量致瘤性。分别通过qPCR或蛋白质印迹法测定mRNA或蛋白质的表达水平。通过RNA免疫沉淀(RIP)和qPCR确定与YBX1结合的mRNA。通过荧光素酶报告基因试验测量YBX1对mRNA翻译的影响。在本研究中,我们展示了NPC与其正常对照之间差异表达的RBPs谱。在这些异常表达的RBPs中,YBX1在NPC中过表达。我们发现YBX1主要定位于NPC细胞的细胞质中。YBX1的缺失导致细胞增殖、迁移和侵袭能力降低,以及致瘤性降低。YBX1的过表达与细胞周期G2/M检查点调节剂的高表达相关。此外,YBX1通过直接结合AURKA的mRNA来促进AURKA蛋白表达。YBX1的缺失导致AURKA蛋白水平降低。AURKA的强制表达挽救了YBX1沉默的NPC细胞中的细胞增殖和侵袭能力。目前的研究表明,YBX1通过增强AURKA的蛋白质合成来促进NPC细胞增殖和侵袭。

https://cdn.ncbi.nlm.nih.gov/pmc/blobs/8dd0/8100805/451fa2b31929/jcav12p3315g001.jpg

文献AI研究员

20分钟写一篇综述,助力文献阅读效率提升50倍。

立即体验

用中文搜PubMed

大模型驱动的PubMed中文搜索引擎

马上搜索

文档翻译

学术文献翻译模型,支持多种主流文档格式。

立即体验