Suppr超能文献

阿帕替尼通过β-连环蛋白信号传导与线粒体活性氧积累之间的复杂相互作用抑制肺癌干细胞样细胞。

Apatinib suppresses lung cancer stem-like cells by complex interplay between β-catenin signaling and mitochondrial ROS accumulation.

作者信息

Zhu Jianyun, Li Xiaoting, Liang Chunhua, Zhou Xu, Ge Miaomiao, Chen Yue, Jin Jianliang, Yin Juan, Xu Haie, Xie Chunfeng, Zhong Caiyun

机构信息

Department of Laboratory, The Affiliated Suzhou Hospital of Nanjing Medical University, Suzhou Municipal Hospital, Gusu School, Nanjing Medical University, Suzhou, Jiangsu, 215008, China.

Department of Nutrition and Food Safety, School of Public Health, Nanjing Medical University, Nanjing, Jiangsu, 211166, China.

出版信息

Cell Death Discov. 2021 May 12;7(1):102. doi: 10.1038/s41420-021-00480-6.

Abstract

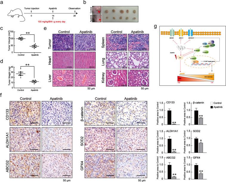
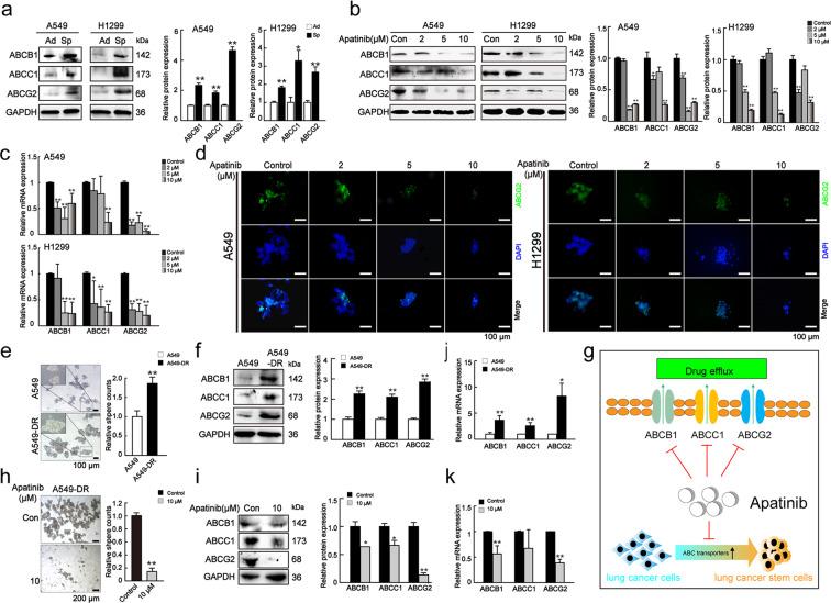
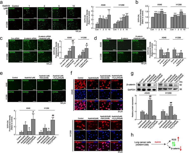
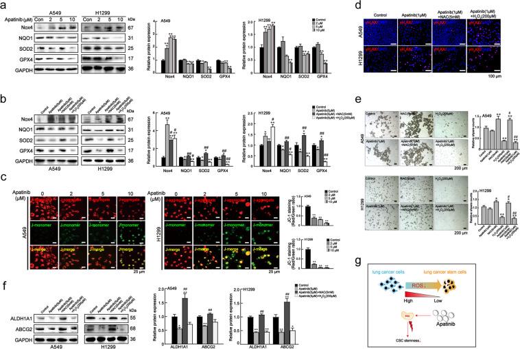
The abnormal activation of Wnt/β-catenin signaling plays a critical role in the development of lung cancer, which is also important in the generation and maintenance of lung cancer stem cell (CSC). CSCs have unique capabilities to resist anticancer therapy, seed recurrent tumors, and disseminate to and colonize distant tissues. Apatinib, a small-molecule VEGFR2-tyrosine kinase inhibitor, shows highly efficient antitumor activity in heavily treated, chemoresistant, and metastatic lung cancer. We speculated that inhibition of Wnt/β-catenin signaling and targeting lung CSCs could be one of the anti-tumor mechanisms of apatinib. In the present study we demonstrated that apatinib repressed lung CSC-like traits by hindering sphere formation ability, lung CSC-related marker expression and decreasing chemoresistance derived stemness. Mechanistically, apatinib exerted its anti-CSC effects by inhibiting β-catenin and its downstream targets. Moreover, apatinib induced the production of reactive oxyen species (ROS), which participated in the inhibitory effects of apatinib on lung CSCs. It was found that β-catenin regulated apatinib-induced production of ROS. Inhibition or promotion of ROS production with N-acetyl-L-cysteine or HO not only upregulated or downregulated β-catenin expression, but also prevented or promoted DNA damage, rescued or impeded sphere formation, respectively. Collectively, our findings reveal that apatinib directly inhibits β-catenin signaling and promotes ROS generation to suppress lung CSC-like characteristics. A clearer understanding of the anti-cancer mechanisms of apatinib is required for its better application in combating advanced and refractory/recurrent lung cancer when combined with conventional chemotherapy.

摘要

Wnt/β-连环蛋白信号通路的异常激活在肺癌发生中起关键作用,这在肺癌干细胞(CSC)的产生和维持中也很重要。CSC具有独特的抗抗癌治疗能力、引发肿瘤复发以及扩散至远处组织并在其中定植的能力。阿帕替尼是一种小分子VEGFR2-酪氨酸激酶抑制剂,在经过大量治疗、具有化疗抗性和转移性的肺癌中显示出高效的抗肿瘤活性。我们推测抑制Wnt/β-连环蛋白信号通路并靶向肺癌CSC可能是阿帕替尼的抗肿瘤机制之一。在本研究中,我们证明阿帕替尼通过阻碍球体形成能力、肺癌CSC相关标志物表达以及降低化疗抗性衍生的干性来抑制肺癌CSC样特性。从机制上讲,阿帕替尼通过抑制β-连环蛋白及其下游靶点发挥其抗CSC作用。此外,阿帕替尼诱导活性氧(ROS)的产生,ROS参与了阿帕替尼对肺癌CSC的抑制作用。发现β-连环蛋白调节阿帕替尼诱导的ROS产生。用N-乙酰-L-半胱氨酸或过氧化氢抑制或促进ROS产生不仅上调或下调β-连环蛋白表达,还分别预防或促进DNA损伤、挽救或阻碍球体形成。总的来说,我们的研究结果表明阿帕替尼直接抑制β-连环蛋白信号通路并促进ROS生成以抑制肺癌CSC样特征。为了在与传统化疗联合用于对抗晚期和难治性/复发性肺癌时更好地应用阿帕替尼,需要更清楚地了解其抗癌机制。

https://cdn.ncbi.nlm.nih.gov/pmc/blobs/56f3/8115647/165fc3b6c750/41420_2021_480_Fig1_HTML.jpg

文献AI研究员

20分钟写一篇综述,助力文献阅读效率提升50倍。

立即体验

用中文搜PubMed

大模型驱动的PubMed中文搜索引擎

马上搜索

文档翻译

学术文献翻译模型,支持多种主流文档格式。

立即体验