Suppr超能文献

对转移性胰腺癌肺和肝肿瘤微环境的多组学分析揭示了特定于部位的免疫调节途径。

Multi-omic profiling of lung and liver tumor microenvironments of metastatic pancreatic cancer reveals site-specific immune regulatory pathways.

机构信息

Department of Oncology, Sidney Kimmel Comprehensive Cancer Center, Johns Hopkins School of Medicine, 550 N Broadway Suite 1101E, Baltimore, MD, 21209, USA.

The Johns Hopkins Cancer Convergence Institute, Baltimore, USA.

出版信息

Genome Biol. 2021 May 13;22(1):154. doi: 10.1186/s13059-021-02363-6.

Abstract

BACKGROUND

The majority of pancreatic ductal adenocarcinomas (PDAC) are diagnosed at the metastatic stage, and standard therapies have limited activity with a dismal 5-year survival rate of only 8%. The liver and lung are the most common sites of PDAC metastasis, and each have been differentially associated with prognoses and responses to systemic therapies. A deeper understanding of the molecular and cellular landscape within the tumor microenvironment (TME) metastasis at these different sites is critical to informing future therapeutic strategies against metastatic PDAC.

RESULTS

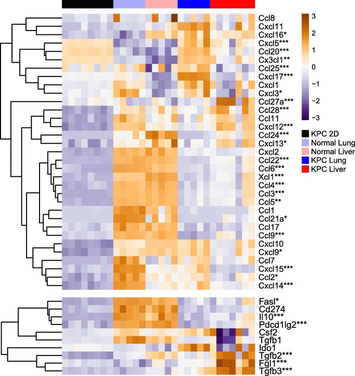
By leveraging combined mass cytometry, immunohistochemistry, and RNA sequencing, we identify key regulatory pathways that distinguish the liver and lung TMEs in a preclinical mouse model of metastatic PDAC. We demonstrate that the lung TME generally exhibits higher levels of immune infiltration, immune activation, and pro-immune signaling pathways, whereas multiple immune-suppressive pathways are emphasized in the liver TME. We then perform further validation of these preclinical findings in paired human lung and liver metastatic samples using immunohistochemistry from PDAC rapid autopsy specimens. Finally, in silico validation with transfer learning between our mouse model and TCGA datasets further demonstrates that many of the site-associated features are detectable even in the context of different primary tumors.

CONCLUSIONS

Determining the distinctive immune-suppressive features in multiple liver and lung TME datasets provides further insight into the tissue specificity of molecular and cellular pathways, suggesting a potential mechanism underlying the discordant clinical responses that are often observed in metastatic diseases.

摘要

背景

大多数胰腺导管腺癌(PDAC)在转移阶段被诊断出来,标准疗法的活性有限,5 年生存率仅为 8%。肝脏和肺部是 PDAC 转移最常见的部位,它们与预后和对全身治疗的反应都存在差异。深入了解肿瘤微环境(TME)中不同部位转移的分子和细胞景观,对于为治疗转移性 PDAC 提供未来的治疗策略至关重要。

结果

通过利用组合质谱细胞术、免疫组织化学和 RNA 测序,我们确定了关键的调控途径,这些途径区分了转移性 PDAC 临床前小鼠模型中的肝脏和肺部 TME。我们证明,肺部 TME 通常表现出更高水平的免疫浸润、免疫激活和促免疫信号通路,而肝脏 TME 则强调了多种免疫抑制途径。然后,我们使用 PDAC 快速尸检标本的免疫组织化学对配对的人类肺部和肝脏转移性样本进行了进一步的验证。最后,通过在我们的小鼠模型和 TCGA 数据集之间进行迁移学习的计算验证,进一步表明即使在不同原发肿瘤的情况下,许多与部位相关的特征也是可检测的。

结论

确定多个肝脏和肺部 TME 数据集中独特的免疫抑制特征,进一步深入了解分子和细胞途径的组织特异性,提示了转移性疾病中经常观察到的临床反应不一致的潜在机制。

https://cdn.ncbi.nlm.nih.gov/pmc/blobs/68fe/8120718/966473cfbc47/13059_2021_2363_Fig1_HTML.jpg

文献AI研究员

20分钟写一篇综述,助力文献阅读效率提升50倍。

立即体验

用中文搜PubMed

大模型驱动的PubMed中文搜索引擎

马上搜索

文档翻译

学术文献翻译模型,支持多种主流文档格式。

立即体验