Suppr超能文献

KDM6B 通过促进 C/EBPβ 转录促进 ESCC 细胞增殖和转移。

KDM6B promotes ESCC cell proliferation and metastasis by facilitating C/EBPβ transcription.

机构信息

Department of Immunology, Basic Medicine College, South West Medical University, Luzhou, Sichuan, China.

Department of Thoracic Surgery, The Affiliated Hospital of Southwest, Medical University, Sichuan, Luzhou, China.

出版信息

BMC Cancer. 2021 May 17;21(1):559. doi: 10.1186/s12885-021-08282-w.

Abstract

BACKGROUND

As an H3K27me3 demethylase and counteracts polycomb-mediated transcription repression, KDM6B has been implicated in the development and malignant progression in various types of cancers. However, its potential roles in esophageal squamous cell carcinoma (ESCC) have not been explored.

METHODS

The expression of KDM6B in human ESCC tissues and cell lines was examined using RT-qPCR, immunohistochemical staining and immunoblotting. The effects of KDM6B on the proliferation and metastasis of ESCC were examined using in vitro and in vivo functional tests. RNA-seq and ChIP-seq assay were used to demonstrate the molecular biological mechanism of KDM6B in ESCC.

RESULTS

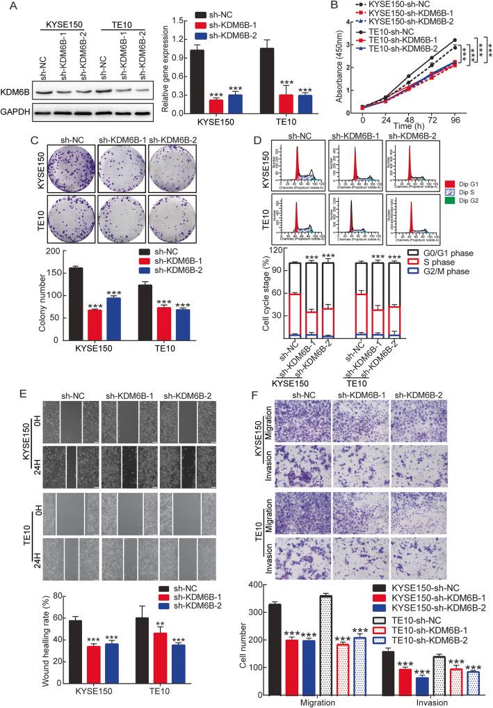
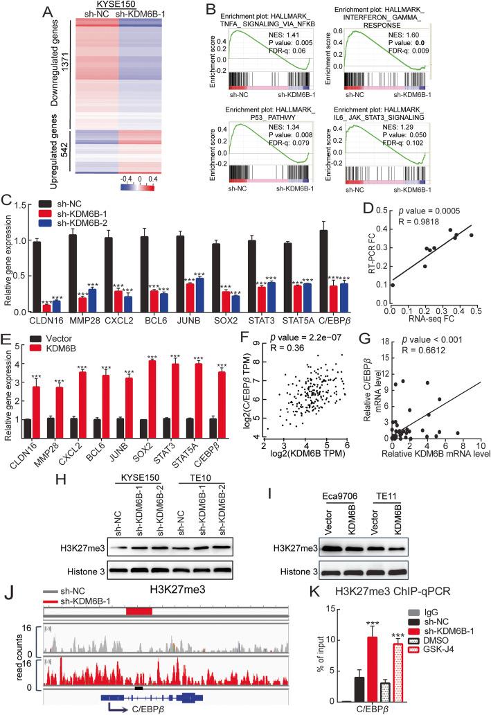
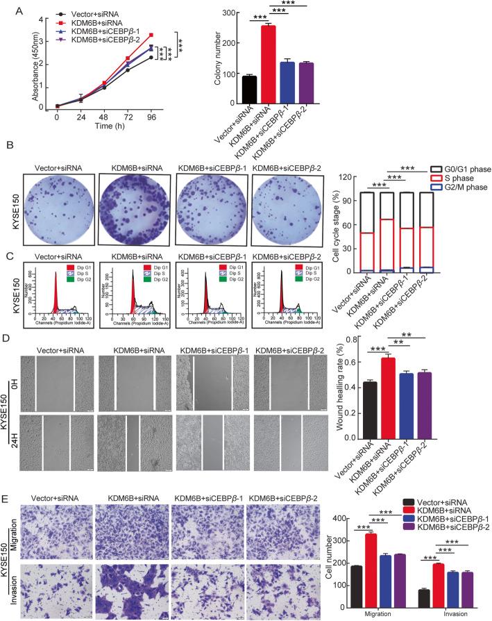
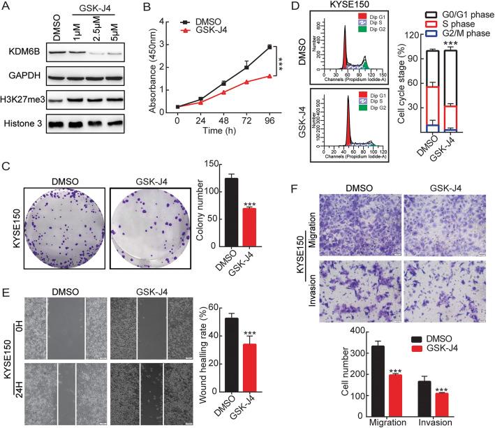
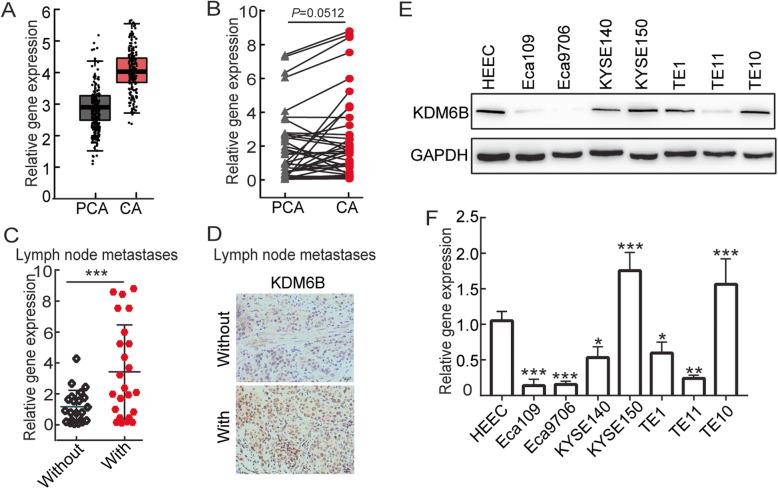
We show that the expression level of KDM6B increased significantly in patients with lymph node metastasis. Furthermore, we confirmed that KDM6B knockdown reduces proliferation and metastasis of ESCC cells, while KDM6B overexpression has the opposite effects. Mechanistically, KDM6B regulates TNFA_SIGNALING_VIA_NFκB signalling pathways, and H3K27me3 binds to the promoter region of C/EBPβ, leading to the promotion of C/EBPβ transcription. Besides, we show that GSK-J4, a chemical inhibitor of KDM6B, markedly inhibits proliferation and metastasis of ESCC cells.

CONCLUSIONS

The present study demonstrated that KDM6B promotes ESCC progression by increasing the transcriptional activity of C/EBPβ depending on its H3K27 demethylase activity.

摘要

背景

作为 H3K27me3 的去甲基化酶,可拮抗多梳蛋白介导的转录抑制,KDM6B 参与了多种类型癌症的发生和恶性进展。然而,其在食管鳞状细胞癌(ESCC)中的潜在作用尚未得到探索。

方法

采用 RT-qPCR、免疫组织化学染色和免疫印迹法检测 KDM6B 在人 ESCC 组织和细胞系中的表达。通过体外和体内功能试验研究 KDM6B 对 ESCC 增殖和转移的影响。采用 RNA-seq 和 ChIP-seq 检测来证明 KDM6B 在 ESCC 中的分子生物学机制。

结果

我们发现,KDM6B 的表达水平在有淋巴结转移的患者中显著升高。此外,我们证实 KDM6B 敲低可减少 ESCC 细胞的增殖和转移,而 KDM6B 过表达则产生相反的效果。在机制上,KDM6B 调节 TNFA_SIGNALING_VIA_NFκB 信号通路,H3K27me3 结合到 C/EBPβ 的启动子区域,从而促进 C/EBPβ 的转录。此外,我们还发现 KDM6B 的化学抑制剂 GSK-J4 可显著抑制 ESCC 细胞的增殖和转移。

结论

本研究表明,KDM6B 通过其 H3K27 去甲基化酶活性增加 C/EBPβ 的转录活性,从而促进 ESCC 的进展。

https://cdn.ncbi.nlm.nih.gov/pmc/blobs/2388/8130268/039f8f786499/12885_2021_8282_Fig1_HTML.jpg

文献AI研究员

20分钟写一篇综述,助力文献阅读效率提升50倍。

立即体验

用中文搜PubMed

大模型驱动的PubMed中文搜索引擎

马上搜索

文档翻译

学术文献翻译模型,支持多种主流文档格式。

立即体验