Suppr超能文献

核受体 HNF4 驱动着一个刷状缘基因程序,该程序在小鼠肠道、肾脏和胚胎卵黄囊中保守存在。

The nuclear receptor HNF4 drives a brush border gene program conserved across murine intestine, kidney, and embryonic yolk sac.

机构信息

Department of Genetics, Human Genetics Institute of New Jersey, Rutgers University, Piscataway, NJ, USA.

Rutgers Cancer Institute of New Jersey, Rutgers University, New Brunswick, NJ, USA.

出版信息

Nat Commun. 2021 May 17;12(1):2886. doi: 10.1038/s41467-021-22761-5.

Abstract

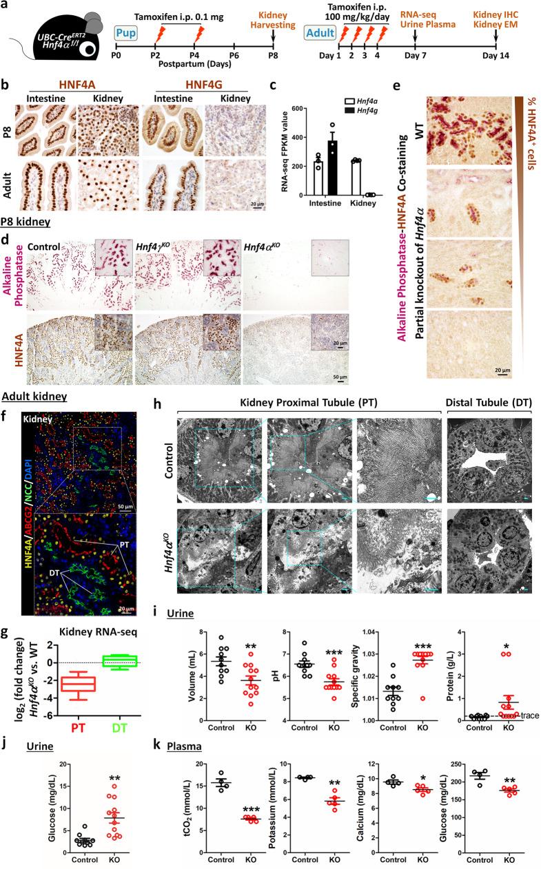
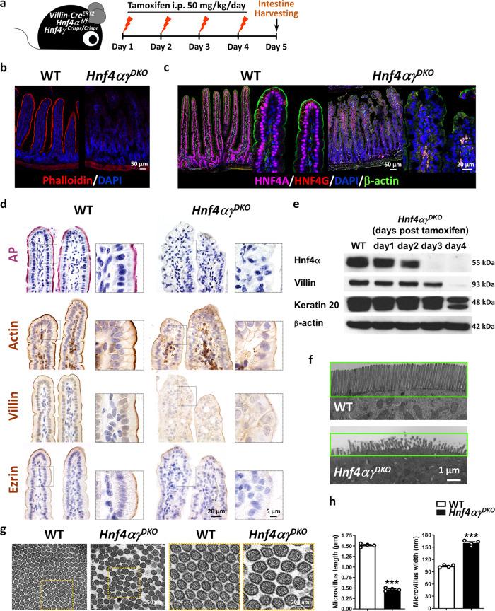
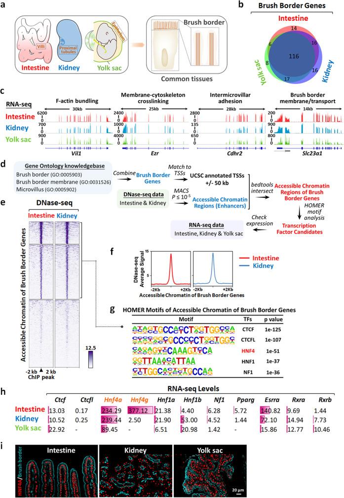
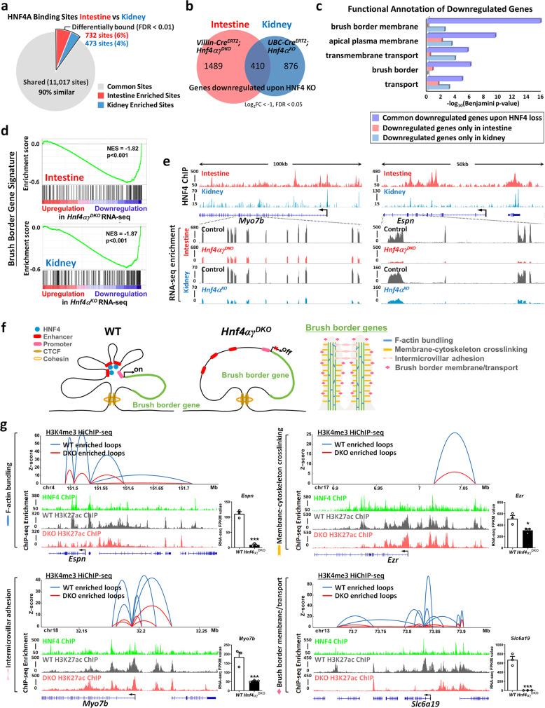
The brush border is comprised of microvilli surface protrusions on the apical surface of epithelia. This specialized structure greatly increases absorptive surface area and plays crucial roles in human health. However, transcriptional regulatory networks controlling brush border genes are not fully understood. Here, we identify that hepatocyte nuclear factor 4 (HNF4) transcription factor is a conserved and important regulator of brush border gene program in multiple organs, such as intestine, kidney and yolk sac. Compromised brush border gene signatures and impaired transport were observed in these tissues upon HNF4 loss. By ChIP-seq, we find HNF4 binds and activates brush border genes in the intestine and kidney. H3K4me3 HiChIP-seq identifies that HNF4 loss results in impaired chromatin looping between enhancers and promoters at gene loci of brush border genes, and instead enhanced chromatin looping at gene loci of stress fiber genes in the intestine. This study provides comprehensive transcriptional regulatory mechanisms and a functional demonstration of a critical role for HNF4 in brush border gene regulation across multiple murine epithelial tissues.

摘要

刷状缘由上皮细胞顶表面的微绒毛表面突起组成。这种特殊的结构大大增加了吸收表面积,并在人类健康中发挥着关键作用。然而,控制刷状缘基因的转录调控网络尚未完全阐明。在这里,我们发现肝细胞核因子 4(HNF4)转录因子是肠道、肾脏和卵黄囊等多种器官中刷状缘基因程序的保守和重要调节剂。在这些组织中,HNF4 缺失会导致刷状缘基因特征受损和转运功能障碍。通过 ChIP-seq,我们发现 HNF4 在肠道和肾脏中结合并激活刷状缘基因。H3K4me3 HiChIP-seq 表明,HNF4 缺失会导致肠内刷状缘基因基因座上增强子和启动子之间的染色质环环化受损,而应激纤维基因基因座上的染色质环环化增强。这项研究提供了全面的转录调控机制,并证明了 HNF4 在多种小鼠上皮组织中调节刷状缘基因的关键作用。

https://cdn.ncbi.nlm.nih.gov/pmc/blobs/fddb/8129143/b072f3757b8c/41467_2021_22761_Fig1_HTML.jpg

文献AI研究员

20分钟写一篇综述,助力文献阅读效率提升50倍。

立即体验

用中文搜PubMed

大模型驱动的PubMed中文搜索引擎

马上搜索

文档翻译

学术文献翻译模型,支持多种主流文档格式。

立即体验