Suppr超能文献

呼吸道合胞病毒通过抑制肌动蛋白细胞骨架依赖性细胞迁移来减弱上皮细胞修复。

RSV attenuates epithelial cell restitution by inhibiting actin cytoskeleton-dependent cell migration.

作者信息

Linfield Debra T, Gao Nannan, Raduka Andjela, Harford Terri J, Piedimonte Giovanni, Rezaee Fariba

机构信息

Cleveland Clinic Lerner College of Medicine of Case Western Reserve University, Cleveland, Ohio.

Department of Inflammation and Immunity, Lerner Research Institute, Cleveland Clinic Foundation, Cleveland, Ohio.

出版信息

Am J Physiol Lung Cell Mol Physiol. 2021 Jul 1;321(1):L189-L203. doi: 10.1152/ajplung.00118.2021. Epub 2021 May 19.

Abstract

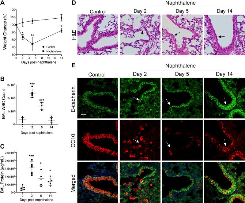
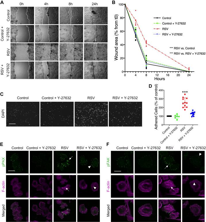
The airway epithelium's ability to repair itself after injury, known as epithelial restitution, is an essential mechanism enabling the respiratory tract's normal functions. Respiratory syncytial virus (RSV) is the leading cause of lower respiratory tract infections worldwide. We sought to determine whether RSV delays the airway epithelium wound repair process both in vitro and in vivo. We found that RSV infection attenuated epithelial cell migration, a step in wound repair, promoted stress fiber formation, and mediated assembly of large focal adhesions. Inhibition of Rho-associated kinase, a master regulator of actin function, reversed these effects. There was increased RhoA and phospho-myosin light chain 2 following RSV infection. In vivo, mice were intraperitoneally inoculated with naphthalene to induce lung injury, followed by RSV infection. RSV infection delayed reepithelialization. There were increased concentrations of phospho-myosin light chain 2 in naphthalene + RSV animals, which normalized by . This study suggests a key mechanism by which RSV infection delays wound healing.

摘要

气道上皮在损伤后自我修复的能力,即上皮修复,是维持呼吸道正常功能的重要机制。呼吸道合胞病毒(RSV)是全球下呼吸道感染的主要病因。我们试图确定RSV在体外和体内是否会延迟气道上皮伤口修复过程。我们发现,RSV感染减弱了上皮细胞迁移(伤口修复的一个步骤),促进了应力纤维形成,并介导了大型粘着斑的组装。抑制Rho相关激酶(肌动蛋白功能的主要调节因子)可逆转这些效应。RSV感染后RhoA和磷酸化肌球蛋白轻链2增加。在体内,给小鼠腹腔注射萘以诱导肺损伤,随后进行RSV感染。RSV感染延迟了上皮再形成。萘+RSV组动物的磷酸化肌球蛋白轻链2浓度增加,通过……使其恢复正常。本研究揭示了RSV感染延迟伤口愈合的关键机制。

https://cdn.ncbi.nlm.nih.gov/pmc/blobs/dad5/8321853/e9ac5803c60d/ajplung.00118.2021_f001.jpg

文献AI研究员

20分钟写一篇综述,助力文献阅读效率提升50倍。

立即体验

用中文搜PubMed

大模型驱动的PubMed中文搜索引擎

马上搜索

文档翻译

学术文献翻译模型,支持多种主流文档格式。

立即体验