Suppr超能文献

血清中和抗体及记忆 B 细胞对 SARS-CoV-2 刺突蛋白和地方性冠状病毒感染的交叉反应性。

Cross-reactive serum and memory B-cell responses to spike protein in SARS-CoV-2 and endemic coronavirus infection.

机构信息

Department of Immunology and Microbiology, The Scripps Research Institute, La Jolla, CA, USA.

IAVI Neutralizing Antibody Center, The Scripps Research Institute, La Jolla, CA, USA.

出版信息

Nat Commun. 2021 May 19;12(1):2938. doi: 10.1038/s41467-021-23074-3.

Abstract

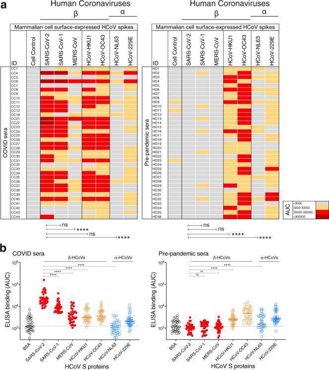
Pre-existing immunity to seasonal endemic coronaviruses could have profound consequences for antibody responses to SARS-CoV-2, induced from natural infection or vaccination. A first step to establish whether pre-existing responses can impact SARS-CoV-2 infection is to understand the nature and extent of cross-reactivity in humans to coronaviruses. Here we compare serum antibody and memory B cell responses to coronavirus spike proteins from pre-pandemic and SARS-CoV-2 convalescent donors using binding and functional assays. We show weak evidence of pre-existing SARS-CoV-2 cross-reactive serum antibodies in pre-pandemic donors. However, we find evidence of pre-existing cross-reactive memory B cells that are activated during SARS-CoV-2 infection. Monoclonal antibodies show varying degrees of cross-reactivity with betacoronaviruses, including SARS-CoV-1 and endemic coronaviruses. We identify one cross-reactive neutralizing antibody specific to the S2 subunit of the S protein. Our results suggest that pre-existing immunity to endemic coronaviruses should be considered in evaluating antibody responses to SARS-CoV-2.

摘要

先前存在的季节性地方性冠状病毒免疫力可能对 SARS-CoV-2 的抗体反应产生深远影响,这些抗体反应是由自然感染或接种疫苗引起的。确定先前存在的反应是否会影响 SARS-CoV-2 感染的第一步是了解人类对冠状病毒的交叉反应的性质和程度。在这里,我们使用结合和功能测定法比较了来自大流行前和 SARS-CoV-2 恢复期供体的冠状病毒刺突蛋白的血清抗体和记忆 B 细胞反应。我们在大流行前供体中发现了先前存在的 SARS-CoV-2 交叉反应性血清抗体的微弱证据。然而,我们发现了证据表明存在先前存在的交叉反应性记忆 B 细胞,这些细胞在 SARS-CoV-2 感染期间被激活。单克隆抗体显示出与贝塔冠状病毒(包括 SARS-CoV-1 和地方性冠状病毒)不同程度的交叉反应性。我们确定了一种针对 S 蛋白 S2 亚基的特异性交叉中和抗体。我们的结果表明,在评估 SARS-CoV-2 的抗体反应时,应该考虑到对地方性冠状病毒的先前存在的免疫力。

https://cdn.ncbi.nlm.nih.gov/pmc/blobs/78d3/8134462/31f56b91ca51/41467_2021_23074_Fig1_HTML.jpg

文献AI研究员

20分钟写一篇综述,助力文献阅读效率提升50倍。

立即体验

用中文搜PubMed

大模型驱动的PubMed中文搜索引擎

马上搜索

文档翻译

学术文献翻译模型,支持多种主流文档格式。

立即体验