Suppr超能文献

使用参考图谱从单细胞转录组学数据中推断 T 细胞状态。

Interpretation of T cell states from single-cell transcriptomics data using reference atlases.

机构信息

Department of Oncology, Lausanne Branch, Ludwig Institute for Cancer Research, CHUV and University of Lausanne, Lausanne, Epalinges, Switzerland.

Swiss Institute of Bioinformatics, Lausanne, Switzerland.

出版信息

Nat Commun. 2021 May 20;12(1):2965. doi: 10.1038/s41467-021-23324-4.

Abstract

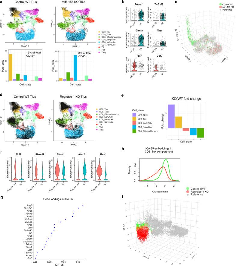
Single-cell RNA sequencing (scRNA-seq) has revealed an unprecedented degree of immune cell diversity. However, consistent definition of cell subtypes and cell states across studies and diseases remains a major challenge. Here we generate reference T cell atlases for cancer and viral infection by multi-study integration, and develop ProjecTILs, an algorithm for reference atlas projection. In contrast to other methods, ProjecTILs allows not only accurate embedding of new scRNA-seq data into a reference without altering its structure, but also characterizing previously unknown cell states that "deviate" from the reference. ProjecTILs accurately predicts the effects of cell perturbations and identifies gene programs that are altered in different conditions and tissues. A meta-analysis of tumor-infiltrating T cells from several cohorts reveals a strong conservation of T cell subtypes between human and mouse, providing a consistent basis to describe T cell heterogeneity across studies, diseases, and species.

摘要

单细胞 RNA 测序(scRNA-seq)揭示了前所未有的免疫细胞多样性。然而,在不同研究和疾病中,对细胞亚型和细胞状态的一致定义仍然是一个主要挑战。在这里,我们通过多研究整合生成了癌症和病毒感染的参考 T 细胞图谱,并开发了 ProjecTILs,这是一种参考图谱投影算法。与其他方法相比,ProjecTILs 不仅允许在不改变其结构的情况下将新的 scRNA-seq 数据准确地嵌入参考中,还可以描述“偏离”参考的先前未知的细胞状态。ProjecTILs 可以准确预测细胞扰动的影响,并确定在不同条件和组织中发生改变的基因程序。对来自多个队列的肿瘤浸润 T 细胞的荟萃分析表明,人类和小鼠之间 T 细胞亚型具有很强的保守性,为在不同研究、疾病和物种中描述 T 细胞异质性提供了一致的基础。

https://cdn.ncbi.nlm.nih.gov/pmc/blobs/f9d0/8137700/fa9d0fc3d666/41467_2021_23324_Fig1_HTML.jpg

文献AI研究员

20分钟写一篇综述,助力文献阅读效率提升50倍。

立即体验

用中文搜PubMed

大模型驱动的PubMed中文搜索引擎

马上搜索

文档翻译

学术文献翻译模型,支持多种主流文档格式。

立即体验