Suppr超能文献

转移性骨肉瘤中免疫排斥的途径与患者预后不良相关。

Pathways of immune exclusion in metastatic osteosarcoma are associated with inferior patient outcomes.

机构信息

Department of Oncology, Sidney Kimmel Comprehensive Cancer Center, Johns Hopkins University School of Medicine, Baltimore, Maryland, USA.

Pediatric Oncology Branch, National Cancer Institute, Bethesda, Maryland, USA.

出版信息

J Immunother Cancer. 2021 May;9(5). doi: 10.1136/jitc-2020-001772.

Abstract

BACKGROUND

Current therapy for osteosarcoma pulmonary metastases (PMs) is ineffective. The mechanisms that prevent successful immunotherapy in osteosarcoma are incompletely understood. We investigated the tumor microenvironment of metastatic osteosarcoma with the goal of harnessing the immune system as a therapeutic strategy.

METHODS

66 osteosarcoma tissue specimens were analyzed by immunohistochemistry (IHC) and immune markers were digitally quantified. Tumor-infiltrating lymphocytes (TILs) from 25 specimens were profiled by functional cytometry. Comparative transcriptomic studies of distinct tumor-normal lung 'PM interface' and 'PM interior' regions from 16 PMs were performed. Clinical follow-up (median 24 months) was available from resection.

RESULTS

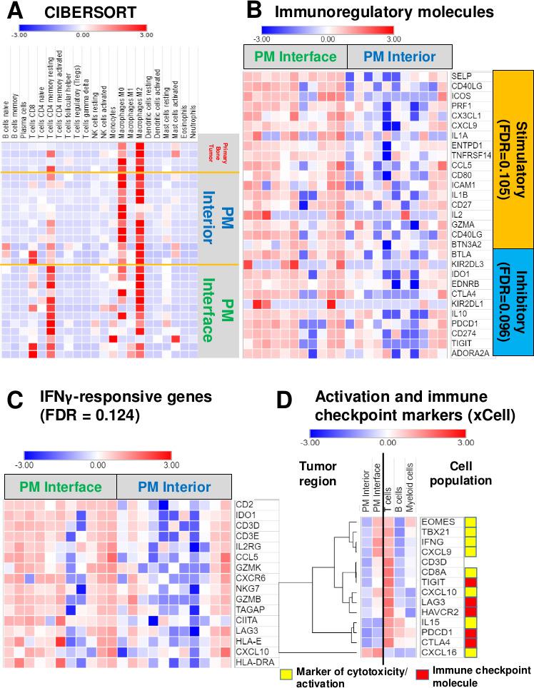
IHC revealed a statistically significantly higher concentration of TILs expressing immune checkpoint and immunoregulatory molecules in PMs compared with primary bone tumors (including programmed cell death 1 (PD-1), programmed death ligand 1 (PD-L1), lymphocyte-activation gene 3 (LAG-3), T-cell immunoglobulin and mucin domain-containing protein 3 (TIM-3), and indoleamine 2,3-dioxygenase (IDO1). Remarkably, these lymphocytes are excluded at the PM interface compared with PM interior. TILs from PMs exhibited significantly higher amounts of PD-1 and LAG-3 and functional cytokines including interferon-γ (IFNγ) by flow cytometry. Gene expression profiling further confirmed the presence of CD8 and CD4 lymphocytes concentrated at the PM interface, along with upregulation of immunoregulatory molecules and IFNγ-driven genes in the same region. We further discovered a strong alternatively activated macrophage signature throughout the entire PMs along with a polymorphonuclear myeloid-derived suppressor cell signature focused at the PM interface. Expression of PD-L1, LAG-3, and colony-stimulating factor 1 receptor (CSF1R) at the PM interface was associated with significantly worse progression-free survival (PFS), while gene sets indicative of productive T cell immune responses (CD8 T cells, T cell survival, and major histocompatibility complex class 1 expression) were associated with significantly improved PFS.

CONCLUSIONS

Osteosarcoma PMs exhibit immune exclusion characterized by the accumulation of TILs at the PM interface. These TILs produce effector cytokines, suggesting their capability of activation and recognition of tumor antigens. Our findings suggest cooperative immunosuppressive mechanisms in osteosarcoma PMs including immune checkpoint molecule expression and the presence of immunosuppressive myeloid cells. We identify cellular and molecular signatures that are associated with patient outcomes, which could be exploited for successful immunotherapy.

摘要

背景

目前治疗骨肉瘤肺转移(PMs)的方法效果并不理想。导致骨肉瘤免疫治疗失败的机制尚不完全清楚。我们研究了转移性骨肉瘤的肿瘤微环境,旨在利用免疫系统作为一种治疗策略。

方法

通过免疫组织化学(IHC)分析 66 例骨肉瘤组织标本,并对免疫标志物进行数字量化。对 25 例标本中的肿瘤浸润淋巴细胞(TILs)进行功能细胞检测分析。对 16 例 PM 中不同的肿瘤-正常肺“PM 界面”和“PM 内部”区域进行比较转录组学研究。从切除标本中获得了 24 个月的中位临床随访。

结果

免疫组化显示,PM 中表达免疫检查点和免疫调节分子的 TIL 浓度明显高于原发性骨肿瘤(包括程序性细胞死亡 1(PD-1)、程序性死亡配体 1(PD-L1)、淋巴细胞激活基因 3(LAG-3)、T 细胞免疫球蛋白和粘蛋白结构域蛋白 3(TIM-3)和吲哚胺 2,3-双加氧酶(IDO1)。值得注意的是,与 PM 内部相比,这些淋巴细胞在 PM 界面处被排除在外。通过流式细胞术,PM 中的 TILs 表现出明显更高水平的 PD-1 和 LAG-3 以及包括干扰素-γ(IFNγ)在内的功能细胞因子。基因表达谱进一步证实了 CD8 和 CD4 淋巴细胞在 PM 界面处集中,同时在同一区域上调免疫调节分子和 IFNγ 驱动基因。我们还发现,整个 PM 中存在强烈的交替激活的巨噬细胞特征,同时在 PM 界面处存在多形核髓样来源的抑制性细胞特征。PM 界面处 PD-L1、LAG-3 和集落刺激因子 1 受体(CSF1R)的表达与无进展生存期(PFS)显著缩短相关,而与产生有效 T 细胞免疫反应相关的基因集(CD8 T 细胞、T 细胞存活和主要组织相容性复合体 I 类表达)与显著改善的 PFS 相关。

结论

骨肉瘤 PM 表现出以 TIL 在 PM 界面处积累为特征的免疫排斥。这些 TIL 产生效应细胞因子,表明其能够激活和识别肿瘤抗原。我们的发现表明骨肉瘤 PM 中存在协同性免疫抑制机制,包括免疫检查点分子表达和存在免疫抑制性髓样细胞。我们确定了与患者结局相关的细胞和分子特征,这些特征可用于成功的免疫治疗。

https://cdn.ncbi.nlm.nih.gov/pmc/blobs/8975/8144029/b5e6df8ddfdf/jitc-2020-001772f01.jpg

文献AI研究员

20分钟写一篇综述,助力文献阅读效率提升50倍。

立即体验

用中文搜PubMed

大模型驱动的PubMed中文搜索引擎

马上搜索

文档翻译

学术文献翻译模型,支持多种主流文档格式。

立即体验