Suppr超能文献

丙酮酸激酶 M2 通过促进 Pyk2 的激活,有助于 TLR 介导的炎症和自身免疫。

Pyruvate Kinase M2 Contributes to TLR-Mediated Inflammation and Autoimmunity by Promoting Pyk2 Activation.

机构信息

School of Medical Laboratory, Weifang Medical University, Weifang, China.

Institute of Immunology and Molecular Medicine, Jining Medical University, Jining, China.

出版信息

Front Immunol. 2021 May 7;12:680068. doi: 10.3389/fimmu.2021.680068. eCollection 2021.

Abstract

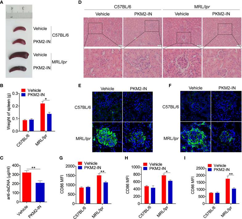
Toll-like receptors (TLRs) play critical roles in regulating the abnormal activation of the immune cells resulting in the pathogenesis of inflammation and autoimmune diseases. Pyruvate kinase M2 (PKM2), which governs the last step of glycolysis, is involved in multiple cellular processes and pathological conditions. However, little is known about the involvement of PKM2 in regulating TLR-mediated inflammation and autoimmunity. Herein, we investigated the role of PKM2 in the activation of the TLR pathways and the pathogenesis of inflammation and autoimmune diseases. The activation of TLR4, TLR7 and TLR9 pathways was found to induce the up-regulation of PKM2 expression in macrophages, dendritic cells (DCs) and B cells. The over-expression of PKM2 promotes the activation of TLR4, TLR7 and TLR9 pathways while interference with the PKM2 expression or the addition of the PKM2 inhibitor (PKM-IN) markedly inhibited the activation of TLR4, TLR7 and TLR9 pathways. Mechanistically, PKM2 augmented the activation of TLR4, TLR7 and TLR9 pathways by promoting the activation of the proline-rich tyrosine kinase 2 (Pyk2). Intriguingly, the PKM2 inhibitor PKM2-IN significantly protected the mice from the endotoxic shock mediated by the TLR4-agonist LPS. Additionally, it alleviated the progression in the TLR7-agonist imiquimod-mediated lupus mice and spontaneous lupus MRL/ mice. Moreover, PKM2 expression was highly elevated in the monocytes, DCs and B cells from systemic lupus erythematous (SLE) patients compared with those from the healthy donors. Besides, the PKM2 expression level was positively correlated with the degree of activation of these immune cells. In summary, PKM2 contributed to TLR-mediated inflammation and autoimmunity and can be a valuable target to control inflammation and autoimmunity.

摘要

Toll 样受体 (TLR) 在调节导致炎症和自身免疫性疾病发病机制的免疫细胞异常激活中发挥关键作用。丙酮酸激酶 M2 (PKM2) 控制糖酵解的最后一步,参与多种细胞过程和病理状况。然而,PKM2 如何调节 TLR 介导的炎症和自身免疫尚不清楚。在此,我们研究了 PKM2 在 TLR 途径激活和炎症及自身免疫性疾病发病机制中的作用。发现 TLR4、TLR7 和 TLR9 途径的激活诱导巨噬细胞、树突状细胞 (DC) 和 B 细胞中 PKM2 表达上调。PKM2 的过表达促进 TLR4、TLR7 和 TLR9 途径的激活,而干扰 PKM2 表达或添加 PKM2 抑制剂 (PKM-IN) 则明显抑制 TLR4、TLR7 和 TLR9 途径的激活。机制上,PKM2 通过促进富含脯氨酸的酪氨酸激酶 2 (Pyk2) 的激活来增强 TLR4、TLR7 和 TLR9 途径的激活。有趣的是,PKM2 抑制剂 PKM2-IN 显著保护小鼠免受 TLR4 激动剂 LPS 介导的内毒素休克。此外,它减轻了 TLR7 激动剂咪喹莫特介导的狼疮小鼠和自发性狼疮 MRL/小鼠的进展。此外,与健康供体相比,系统性红斑狼疮 (SLE) 患者的单核细胞、DC 和 B 细胞中 PKM2 的表达显着升高。此外,PKM2 表达水平与这些免疫细胞的激活程度呈正相关。总之,PKM2 有助于 TLR 介导的炎症和自身免疫,可能是控制炎症和自身免疫的有价值的靶点。

https://cdn.ncbi.nlm.nih.gov/pmc/blobs/b59a/8138060/ec88a1443d95/fimmu-12-680068-g001.jpg

文献AI研究员

20分钟写一篇综述,助力文献阅读效率提升50倍。

立即体验

用中文搜PubMed

大模型驱动的PubMed中文搜索引擎

马上搜索

文档翻译

学术文献翻译模型,支持多种主流文档格式。

立即体验