Suppr超能文献

瞬时受体电位通道介导肠道扩张后的病原体习得性回避。

TRPM channels mediate learned pathogen avoidance following intestinal distention.

机构信息

Department of Molecular Microbiology & Immunology, Oregon Health & Science University, Portland, United States.

出版信息

Elife. 2021 May 25;10:e65935. doi: 10.7554/eLife.65935.

Abstract

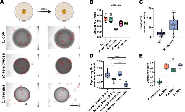
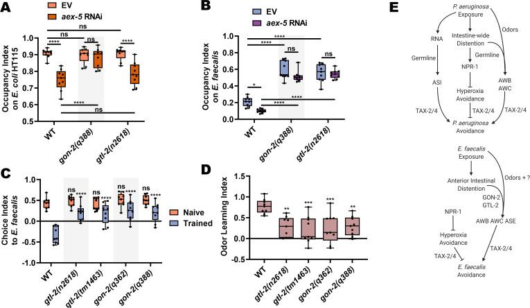
Upon exposure to harmful microorganisms, hosts engage in protective molecular and behavioral immune responses, both of which are ultimately regulated by the nervous system. Using the nematode , we show that ingestion of leads to a fast pathogen avoidance behavior that results in aversive learning. We have identified multiple sensory mechanisms involved in the regulation of avoidance of The G-protein coupled receptor NPR-1-dependent oxygen-sensing pathway opposes this avoidance behavior, while an ASE neuron-dependent pathway and an AWB and AWC neuron-dependent pathway are directly required for avoidance. Colonization of the anterior part of the intestine by leads to AWB and AWC mediated olfactory aversive learning. Finally, two transient receptor potential melastatin (TRPM) channels, GON-2 and GTL-2, mediate this newly described rapid pathogen avoidance. These results suggest a mechanism by which TRPM channels may sense the intestinal distension caused by bacterial colonization to elicit pathogen avoidance and aversive learning by detecting changes in host physiology.

摘要

当暴露于有害微生物时,宿主会产生保护性的分子和行为免疫反应,而这两者最终都受神经系统调节。我们利用线虫表明,摄入 会导致快速的病原体回避行为,从而产生厌恶学习。我们已经确定了多个参与回避 的感觉调节机制。G 蛋白偶联受体 NPR-1 依赖性氧感应途径对抗这种回避行为,而 ASE 神经元依赖性途径和 AWB 和 AWC 神经元依赖性途径是回避所必需的。病原体在前肠的定植导致 AWB 和 AWC 介导的嗅觉厌恶学习。最后,两个瞬时受体电位 melastatin (TRPM) 通道,GON-2 和 GTL-2,介导了这种新描述的快速病原体回避。这些结果表明了一种机制,TRPM 通道可能通过检测宿主生理变化来感知由细菌定植引起的肠道扩张,从而引发病原体回避和厌恶学习。

https://cdn.ncbi.nlm.nih.gov/pmc/blobs/c1e1/8177887/ea6402ec374c/elife-65935-fig1.jpg

文献AI研究员

20分钟写一篇综述,助力文献阅读效率提升50倍。

立即体验

用中文搜PubMed

大模型驱动的PubMed中文搜索引擎

马上搜索

文档翻译

学术文献翻译模型,支持多种主流文档格式。

立即体验