Suppr超能文献

衰老的造血干细胞对血源性全身年轻化干预具有抗性。

Aged hematopoietic stem cells are refractory to bloodborne systemic rejuvenation interventions.

作者信息

Ho Theodore T, Dellorusso Paul V, Verovskaya Evgenia V, Bakker Sietske T, Flach Johanna, Smith Lucas K, Ventura Patrick B, Lansinger Olivia M, Hérault Aurélie, Zhang Si Yi, Kang Yoon-A, Mitchell Carl A, Villeda Saul A, Passegué Emmanuelle

机构信息

The Eli and Edythe Broad Center for Regenerative Medicine and Stem Cell Research, Department of Medicine, Hematology/Oncology Division, University of California, San Francisco, San Francisco, CA.

Columbia Stem Cell Initiative, Department of Genetics and Development, Columbia University Irving Medical Center, New York, NY.

出版信息

J Exp Med. 2021 Jul 5;218(7). doi: 10.1084/jem.20210223. Epub 2021 May 25.

Abstract

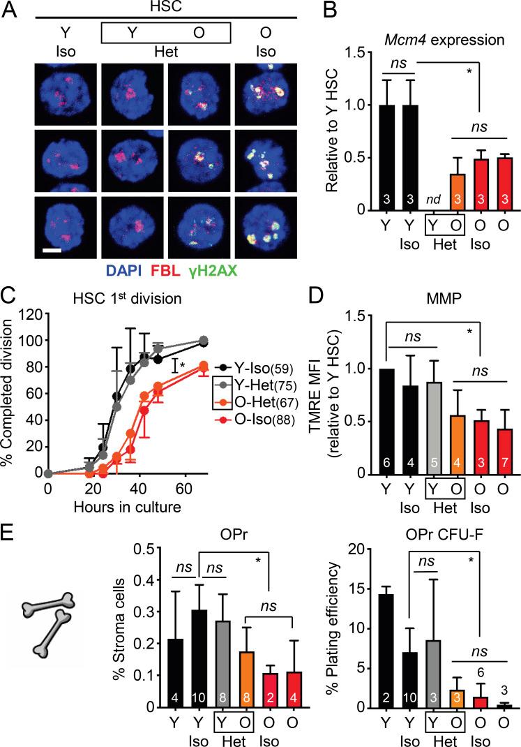
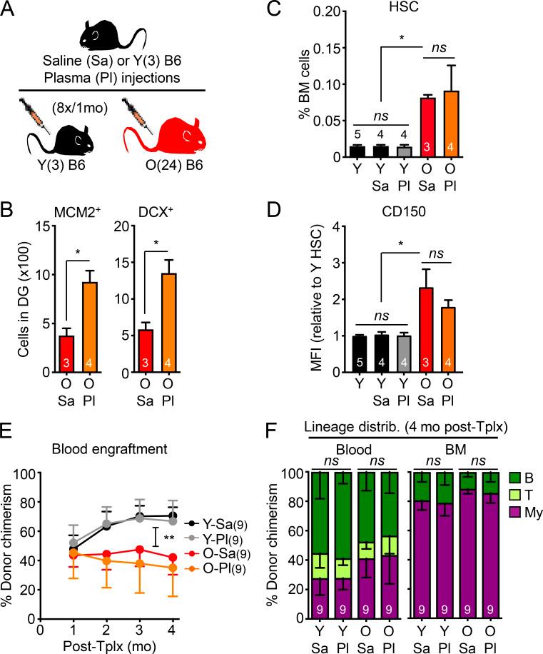
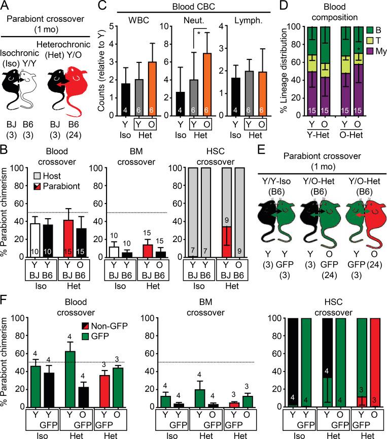
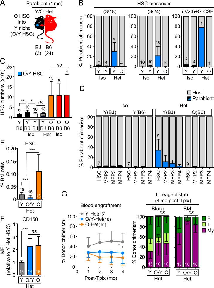
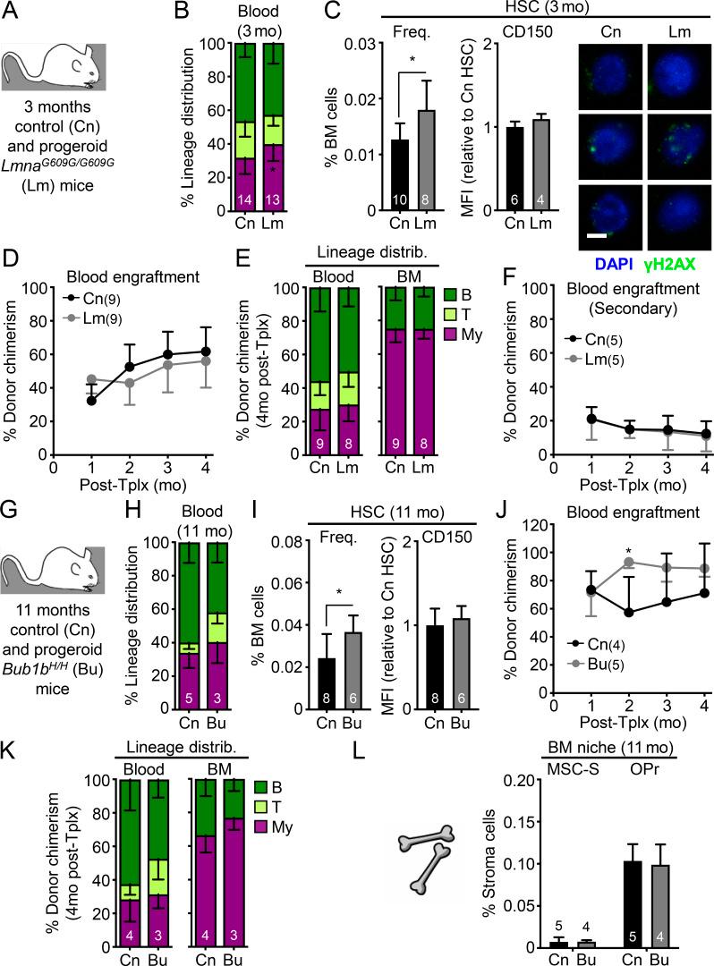
While young blood can restore many aged tissues, its effects on the aged blood system itself and old hematopoietic stem cells (HSCs) have not been determined. Here, we used transplantation, parabiosis, plasma transfer, exercise, calorie restriction, and aging mutant mice to understand the effects of age-regulated systemic factors on HSCs and their bone marrow (BM) niche. We found that neither exposure to young blood, nor long-term residence in young niches after parabiont separation, nor direct heterochronic transplantation had any observable rejuvenating effects on old HSCs. Likewise, exercise and calorie restriction did not improve old HSC function, nor old BM niches. Conversely, young HSCs were not affected by systemic pro-aging conditions, and HSC function was not impacted by mutations influencing organismal aging in established long-lived or progeroid genetic models. Therefore, the blood system that carries factors with either rejuvenating or pro-aging properties for many other tissues is itself refractory to those factors.

摘要

虽然年轻血液可以恢复许多衰老组织,但其对衰老血液系统本身和老年造血干细胞(HSC)的影响尚未确定。在这里,我们使用移植、联体共生、血浆转移、运动、热量限制和衰老突变小鼠来了解年龄调节的全身因素对造血干细胞及其骨髓(BM)微环境的影响。我们发现,无论是接触年轻血液,还是联体共生分离后长期驻留在年轻微环境中,亦或是直接进行异时移植,都未对老年造血干细胞产生任何可观察到的年轻化作用。同样,运动和热量限制也没有改善老年造血干细胞功能或老年骨髓微环境。相反,年轻造血干细胞不受全身促衰老条件的影响,并且在已建立的长寿或早衰遗传模型中,造血干细胞功能也不受影响机体衰老的突变的影响。因此,携带对许多其他组织具有年轻化或促衰老特性因子的血液系统本身对这些因子具有抗性。

https://cdn.ncbi.nlm.nih.gov/pmc/blobs/b8a8/8155813/aa83e3830faa/JEM_20210223_GA.jpg

文献AI研究员

20分钟写一篇综述,助力文献阅读效率提升50倍。

立即体验

用中文搜PubMed

大模型驱动的PubMed中文搜索引擎

马上搜索

文档翻译

学术文献翻译模型,支持多种主流文档格式。

立即体验