Suppr超能文献

MicroRNA-200c的恢复揭示了一种细胞因子谱,可增强乳腺癌中M1巨噬细胞的极化。

MicroRNA-200c restoration reveals a cytokine profile to enhance M1 macrophage polarization in breast cancer.

作者信息

Williams Michelle M, Christenson Jessica L, O'Neill Kathleen I, Hafeez Sabrina A, Ihle Claire L, Spoelstra Nicole S, Slansky Jill E, Richer Jennifer K

机构信息

Department of Pathology, University of Colorado Anschutz Medical Campus, Aurora, CO, USA.

Department of Immunology & Microbiology, University of Colorado Anschutz Medical Campus, Aurora, CO, USA.

出版信息

NPJ Breast Cancer. 2021 May 27;7(1):64. doi: 10.1038/s41523-021-00273-1.

Abstract

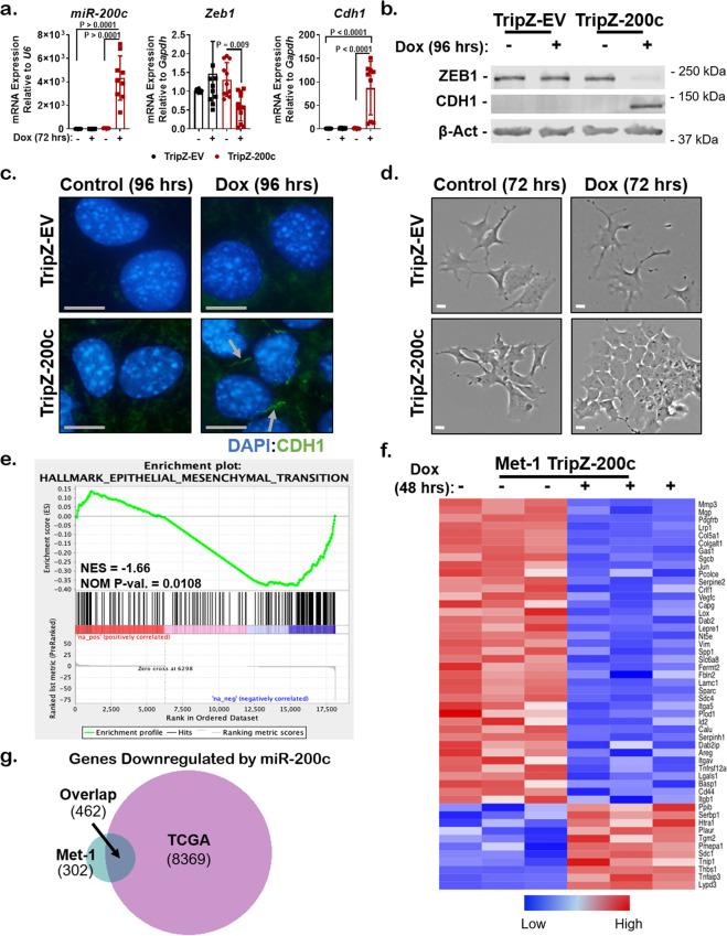
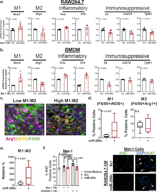
Many immune suppressive mechanisms utilized by triple negative breast cancer (TNBC) are regulated by oncogenic epithelial-to-mesenchymal transition (EMT). How TNBC EMT impacts innate immune cells is not fully understood. To determine how TNBC suppresses antitumor macrophages, we used microRNA-200c (miR-200c), a powerful repressor of EMT, to drive mesenchymal-like mouse mammary carcinoma and human TNBC cells toward a more epithelial state. MiR-200c restoration significantly decreased growth of mouse mammary carcinoma Met-1 cells in culture and in vivo. Cytokine profiling of Met-1 and human BT549 cells revealed that miR-200c upregulated cytokines, such as granulocyte-macrophage colony-stimulating factor (GM-CSF), promoted M1 antitumor macrophage polarization. Cytokines upregulated by miR-200c correlated with an epithelial gene signature and M1 macrophage polarization in BC patients and predicted a more favorable overall survival for TNBC patients. Our findings demonstrate that immunogenic cytokines (e.g., GM-CSF) are suppressed in aggressive TNBC, warranting further investigation of cytokine-based therapies to limit disease recurrence.

摘要

三阴性乳腺癌(TNBC)所利用的许多免疫抑制机制受致癌性上皮-间质转化(EMT)调控。TNBC的EMT如何影响先天免疫细胞尚不完全清楚。为了确定TNBC如何抑制抗肿瘤巨噬细胞,我们使用微小RNA-200c(miR-200c,一种强大的EMT抑制因子)促使间充质样小鼠乳腺癌细胞和人TNBC细胞向更上皮的状态转变。miR-200c的恢复显著降低了培养的和体内的小鼠乳腺癌Met-1细胞的生长。对Met-1细胞和人BT549细胞进行细胞因子分析发现,miR-200c上调了细胞因子,如粒细胞-巨噬细胞集落刺激因子(GM-CSF),促进了M1抗肿瘤巨噬细胞极化。miR-200c上调的细胞因子与BC患者的上皮基因特征和M1巨噬细胞极化相关,并预测TNBC患者有更良好的总生存期。我们的研究结果表明,在侵袭性TNBC中免疫原性细胞因子(如GM-CSF)受到抑制,这使得基于细胞因子的疗法用于限制疾病复发的进一步研究很有必要。

https://cdn.ncbi.nlm.nih.gov/pmc/blobs/93b7/8160264/c6bca664f28a/41523_2021_273_Fig1_HTML.jpg

文献AI研究员

20分钟写一篇综述,助力文献阅读效率提升50倍。

立即体验

用中文搜PubMed

大模型驱动的PubMed中文搜索引擎

马上搜索

文档翻译

学术文献翻译模型,支持多种主流文档格式。

立即体验