Suppr超能文献

局部放射治疗原位递送 iPSC 来源的树突状细胞可在临床前免疫原性低的肿瘤模型中产生全身抗肿瘤免疫并增强 PD-L1 阻断作用。

In situ delivery of iPSC-derived dendritic cells with local radiotherapy generates systemic antitumor immunity and potentiates PD-L1 blockade in preclinical poorly immunogenic tumor models.

机构信息

Center for Immunotherapy, Roswell Park Comprehensive Cancer Center, Buffalo, New York, USA.

Division of Breast and Endocrine Surgery, Department of Surgery, Shinshu University, Matsumoto, Nagano, Japan.

出版信息

J Immunother Cancer. 2021 May;9(5). doi: 10.1136/jitc-2021-002432.

Abstract

BACKGROUND

Dendritic cells (DCs) are a promising therapeutic target in cancer immunotherapy given their ability to prime antigen-specific T cells, and initiate antitumor immune response. A major obstacle for DC-based immunotherapy is the difficulty to obtain a sufficient number of functional DCs. Theoretically, this limitation can be overcome by using induced pluripotent stem cells (iPSCs); however, therapeutic strategies to engage iPSC-derived DCs (iPSC-DCs) into cancer immunotherapy remain to be elucidated. Accumulating evidence showing that induction of tumor-residing DCs enhances immunomodulatory effect of radiotherapy (RT) prompted us to investigate antitumor efficacy of combining intratumoral administration of iPSC-DCs with local RT.

METHODS

Mouse iPSCs were differentiated to iPSC-DCs on OP9 stromal cells expressing the notch ligand delta-like 1 in the presence of granulocyte macrophage colony-stimulating factor. Phenotype and the capacities of iPSC-DCs to traffic tumor-draining lymph nodes (TdLNs) and prime antigen-specific T cells were evaluated by flow cytometry and imaging flow cytometry. Antitumor efficacy of intratumoral injection of iPSC-DCs and RT was tested in syngeneic orthotopic mouse tumor models resistant to anti-PD-1 ligand 1 (PD-L1) therapy.

RESULTS

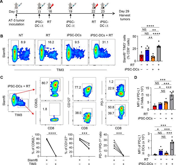
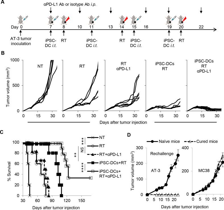
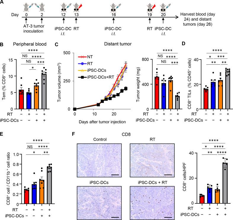
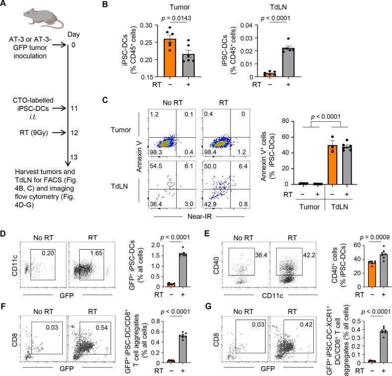
Mouse iPSC-DCs phenotypically resembled conventional type 2 DCs, and had a capacity to promote activation, proliferation and effector differentiation of antigen-specific CD8 T cells in the presence of the cognate antigen in vitro. Combination of in situ administration of iPSC-DCs and RT facilitated the priming of tumor-specific CD8 T cells, and synergistically delayed the growth of not only the treated tumor but also the distant non-irradiated tumors. Mechanistically, RT enhanced trafficking of intratumorally injected iPSC-DCs to the TdLN, upregulated CD40 expression, and increased the frequency of DC/CD8 T cell aggregates. Phenotypic analysis of tumor-infiltrating CD8 T cells and myeloid cells revealed an increase of stem-like Slamf6 TIM3 CD8 T cells and PD-L1 expression in tumor-associated macrophages and DCs. Consequently, combined therapy rendered poorly immunogenic tumors responsive to anti-PD-L1 therapy along with the development of tumor-specific immunological memory.

CONCLUSIONS

Our findings illustrate the translational potential of iPSC-DCs, and identify the therapeutic efficacy of a combinatorial platform to engage them for overcoming resistance to anti-PD-L1 therapy in poorly immunogenic tumors.

摘要

背景

树突状细胞(DCs)在癌症免疫治疗中具有很大的应用前景,因为它们能够刺激抗原特异性 T 细胞,引发抗肿瘤免疫反应。然而,基于 DC 的免疫治疗面临的一个主要障碍是难以获得足够数量的功能性 DCs。理论上,这一局限性可以通过诱导多能干细胞(iPSCs)来克服;然而,将 iPSC 来源的 DC(iPSC-DCs)用于癌症免疫治疗的治疗策略仍有待阐明。越来越多的证据表明,诱导肿瘤驻留 DC 可增强放射治疗(RT)的免疫调节作用,这促使我们研究联合肿瘤内注射 iPSC-DCs 和局部 RT 的抗肿瘤疗效。

方法

在存在粒细胞巨噬细胞集落刺激因子的情况下,将小鼠 iPSCs 在表达 notch 配体 delta-like 1 的 OP9 基质细胞上分化为 iPSC-DCs。通过流式细胞术和成像流式细胞术评估 iPSC-DCs 的表型和迁移肿瘤引流淋巴结(TdLNs)和刺激抗原特异性 T 细胞的能力。在对 PD-L1 配体 1(PD-L1)治疗耐药的同种异体原位小鼠肿瘤模型中,测试了肿瘤内注射 iPSC-DCs 和 RT 的抗肿瘤疗效。

结果

小鼠 iPSC-DCs 的表型与传统的 2 型 DC 相似,并且在体外存在同源抗原的情况下,具有促进抗原特异性 CD8 T 细胞激活、增殖和效应分化的能力。原位给予 iPSC-DCs 和 RT 的联合治疗促进了肿瘤特异性 CD8 T 细胞的启动,并协同延缓了不仅是治疗肿瘤而且是远处未照射肿瘤的生长。机制上,RT 增强了肿瘤内注射的 iPSC-DCs 向 TdLN 的迁移,上调了 CD40 的表达,并增加了 DC/CD8 T 细胞聚集的频率。对肿瘤浸润性 CD8 T 细胞和髓样细胞的表型分析显示,肿瘤相关巨噬细胞和 DC 中干细胞样 Slamf6 TIM3 CD8 T 细胞和 PD-L1 的表达增加。因此,联合治疗使免疫原性差的肿瘤对抗 PD-L1 治疗有反应,并产生肿瘤特异性免疫记忆。

结论

我们的研究结果说明了 iPSC-DCs 的转化潜力,并确定了一种组合平台的治疗效果,该平台可用于使其参与克服免疫原性差的肿瘤对抗 PD-L1 治疗的耐药性。

https://cdn.ncbi.nlm.nih.gov/pmc/blobs/ed56/8166607/e3c76b316277/jitc-2021-002432f01.jpg

文献AI研究员

20分钟写一篇综述,助力文献阅读效率提升50倍。

立即体验

用中文搜PubMed

大模型驱动的PubMed中文搜索引擎

马上搜索

文档翻译

学术文献翻译模型,支持多种主流文档格式。

立即体验