Suppr超能文献

转录因子信号转导子和转录激活子 6(STAT6)是成人成肌细胞的抑制因子。

Transcription factor signal transducer and activator of transcription 6 (STAT6) is an inhibitory factor for adult myogenesis.

机构信息

Department of Physiology, St. Marianna University School of Medicine, Kawasaki, Kanagawa, 216-8511, Japan.

School of Kinesiology, The University of Louisiana at Lafayette, Lafayette, LA, USA.

出版信息

Skelet Muscle. 2021 May 29;11(1):14. doi: 10.1186/s13395-021-00271-8.

Abstract

BACKGROUND

The signal transducer and activator of transcription 6 (STAT6) transcription factor plays a vitally important role in immune cells, where it is activated mainly by interleukin-4 (IL-4). Because IL-4 is an essential cytokine for myotube formation, STAT6 might also be involved in myogenesis as part of IL-4 signaling. This study was conducted to elucidate the role of STAT6 in adult myogenesis in vitro and in vivo.

METHODS

Myoblasts were isolated from male mice and were differentiated on a culture dish to evaluate the change in STAT6 during myotube formation. Then, the effects of STAT6 overexpression and inhibition on proliferation, differentiation, and fusion in those cells were studied. Additionally, to elucidate the myogenic role of STAT6 in vivo, muscle regeneration after injury was evaluated in STAT6 knockout mice.

RESULTS

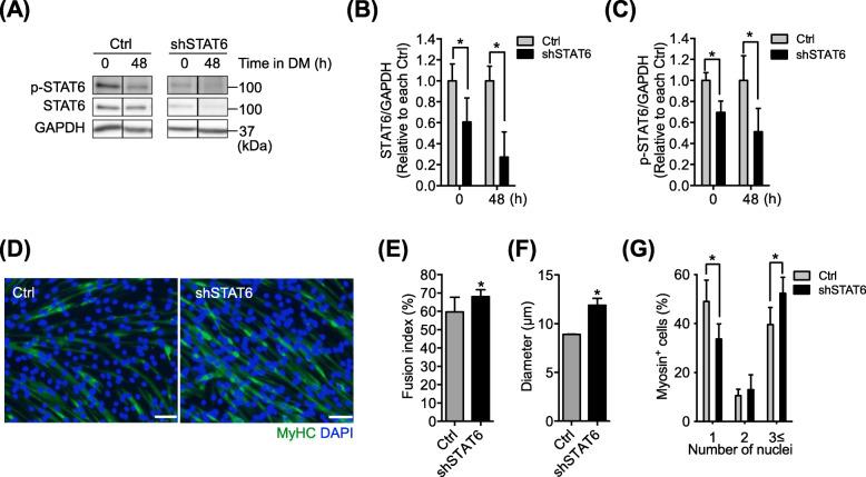
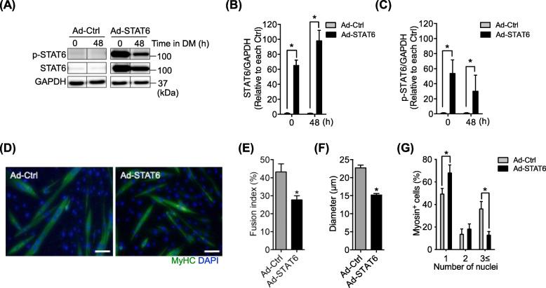
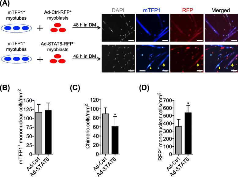
IL-4 can increase STAT6 phosphorylation, but STAT6 phosphorylation decreased during myotube formation in culture. STAT6 overexpression decreased, but STAT6 knockdown increased the differentiation index and the fusion index. Results indicate that STAT6 inhibited myogenin protein expression. Results of in vivo experiments show that STAT6 knockout mice exhibited better regeneration than wild-type mice 5 days after cardiotoxin-induced injury. It is particularly interesting that results obtained using cells from STAT6 knockout mice suggest that this STAT6 inhibitory action for myogenesis was not mediated by IL-4 but might instead be associated with p38 mitogen-activated protein kinase phosphorylation. However, STAT6 was not involved in the proliferation of myogenic cells in vitro and in vivo.

CONCLUSION

Results suggest that STAT6 functions as an inhibitor of adult myogenesis. Moreover, results suggest that the IL-4-STAT6 signaling axis is unlikely to be responsible for myotube formation.

摘要

背景

信号转导子和转录激活子 6(STAT6)转录因子在免疫细胞中发挥着至关重要的作用,主要通过白细胞介素-4(IL-4)激活。由于 IL-4 是肌管形成所必需的细胞因子,STAT6 可能也作为 IL-4 信号通路的一部分参与肌生成。本研究旨在阐明 STAT6 在体外和体内成体肌生成中的作用。

方法

从小鼠中分离出成肌细胞,并在培养皿中分化,以评估 STAT6 在肌管形成过程中的变化。然后,研究了 STAT6 过表达和抑制对这些细胞增殖、分化和融合的影响。此外,为了阐明 STAT6 在体内的肌生成作用,评估了 STAT6 基因敲除小鼠肌肉损伤后的再生情况。

结果

IL-4 可增加 STAT6 磷酸化,但在培养中的肌管形成过程中,STAT6 磷酸化减少。STAT6 过表达降低,但 STAT6 敲低增加了分化指数和融合指数。结果表明 STAT6 抑制肌生成素蛋白表达。体内实验结果表明,在心脏毒素诱导损伤后 5 天,STAT6 基因敲除小鼠的再生情况优于野生型小鼠。特别有趣的是,从 STAT6 基因敲除小鼠获得的细胞结果表明,这种 STAT6 对肌生成的抑制作用不是由 IL-4 介导的,而是可能与 p38 丝裂原活化蛋白激酶磷酸化有关。然而,STAT6 并不参与体外和体内成肌细胞的增殖。

结论

结果表明 STAT6 作为成体肌生成的抑制剂发挥作用。此外,结果表明 IL-4-STAT6 信号轴不太可能负责肌管形成。

https://cdn.ncbi.nlm.nih.gov/pmc/blobs/104d/8164270/abd317dfe96f/13395_2021_271_Fig1_HTML.jpg

文献AI研究员

20分钟写一篇综述,助力文献阅读效率提升50倍。

立即体验

用中文搜PubMed

大模型驱动的PubMed中文搜索引擎

马上搜索

文档翻译

学术文献翻译模型,支持多种主流文档格式。

立即体验