Suppr超能文献

一种 PD-1/PD-L1 相互作用的小分子拮抗剂可作为 NSCLC 和黑色素瘤免疫治疗的免疫检查点抑制剂。

A Small Molecule Antagonist of PD-1/PD-L1 Interactions Acts as an Immune Checkpoint Inhibitor for NSCLC and Melanoma Immunotherapy.

机构信息

Department of Pathophysiology, School of Basic Medical Sciences, Zhengzhou University, Zhengzhou, China.

China-US (Henan) Hormel Cancer Institute, Zhengzhou, China.

出版信息

Front Immunol. 2021 May 14;12:654463. doi: 10.3389/fimmu.2021.654463. eCollection 2021.

Abstract

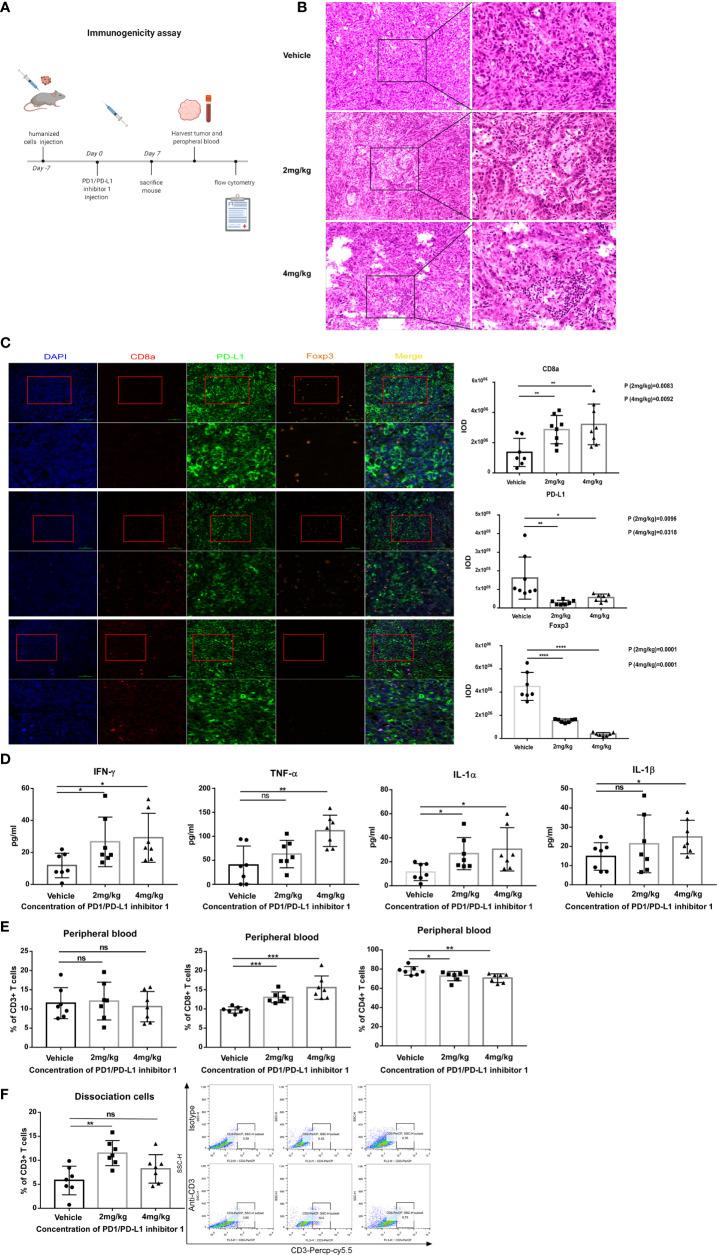
Immune checkpoint inhibitors, such as monoclonal antibodies targeting programmed death 1 (PD-1) and programmed death ligand-1 (PD-L1), have achieved enormous success in the treatment of several cancers. However, monoclonal antibodies are expensive to produce, have poor tumor penetration, and may induce autoimmune side effects, all of which limit their application. Here, we demonstrate that PDI-1 (also name PD1/PD-L1 inhibitor 1), a small molecule antagonist of PD-1/PD-L1 interactions, shows potent anti-tumor activity and and acts by relieving PD-1/PD-L1-induced T cell exhaustion. We show that PDI-1 binds with high affinity to purified human and mouse PD-1 and PD-L1 proteins and is a competitive inhibitor of human PD-1/PD-L1 binding . Incubation of activated human T cells with PDI-1 enhanced their cytotoxicity towards human lung cancer and melanoma cells, and concomitantly increased the production of granzyme B, perforin, and inflammatory cytokines. Luciferase reporter assays showed that PDI-1 directly increases TCR-mediated activation of NFAT in a PD-1/PD-L1-dependent manner. In two syngeneic mouse tumor models, the intraperitoneal administration of PDI-1 reduced the growth of tumors derived from human PD-L1-transfected mouse lung cancer and melanoma cells; increased and decreased the abundance of tumor-infiltrating CD8+ and FoxP3+ CD4+ T cells, respectively; decreased the abundance of PD-L1-expressing tumor cells, and increased the production of inflammatory cytokines. The anti-tumor effect of PDI-1 was comparable to that of the anti-PD-L1 antibody atezolizumab. These results suggest that the small molecule inhibitors of PD-1/PD-L1 may be effective as an alternative or complementary immune checkpoint inhibitor to monoclonal antibodies.

摘要

免疫检查点抑制剂,如针对程序性死亡受体 1(PD-1)和程序性死亡配体 1(PD-L1)的单克隆抗体,在治疗多种癌症方面取得了巨大成功。然而,单克隆抗体生产成本高,肿瘤穿透性差,并且可能引发自身免疫副作用,所有这些都限制了它们的应用。在这里,我们证明了 PDI-1(也称为 PD1/PD-L1 抑制剂 1),一种 PD-1/PD-L1 相互作用的小分子拮抗剂,具有强大的抗肿瘤活性,并且通过缓解 PD-1/PD-L1 诱导的 T 细胞耗竭起作用。我们表明,PDI-1 与人源和鼠源 PD-1 和 PD-L1 蛋白具有高亲和力结合,并且是 PD-1/PD-L1 结合的竞争性抑制剂。将 PDI-1 孵育于激活的人 T 细胞中,增强了它们对人肺癌和黑色素瘤细胞的细胞毒性,同时增加了颗粒酶 B、穿孔素和炎症细胞因子的产生。荧光素酶报告基因检测表明,PDI-1 以 PD-1/PD-L1 依赖的方式直接增加 TCR 介导的 NFAT 激活。在两种同基因小鼠肿瘤模型中,PDI-1 的腹腔内给药减少了源自人 PD-L1 转染的小鼠肺癌和黑色素瘤细胞的肿瘤生长;分别增加和减少了肿瘤浸润的 CD8+和 FoxP3+ CD4+T 细胞的丰度;减少了 PD-L1 表达的肿瘤细胞的丰度,并增加了炎症细胞因子的产生。PDI-1 的抗肿瘤作用与抗 PD-L1 抗体阿特珠单抗相当。这些结果表明,PD-1/PD-L1 的小分子抑制剂可能是单克隆抗体的有效替代或补充免疫检查点抑制剂。

https://cdn.ncbi.nlm.nih.gov/pmc/blobs/0cdd/8160380/5f6febf3732e/fimmu-12-654463-g001.jpg

文献AI研究员

20分钟写一篇综述,助力文献阅读效率提升50倍。

立即体验

用中文搜PubMed

大模型驱动的PubMed中文搜索引擎

马上搜索

文档翻译

学术文献翻译模型,支持多种主流文档格式。

立即体验