Suppr超能文献

蛋白磷酸酶2A在血管内皮生长因子刺激和基质硬度作用下介导内皮细胞中Yes相关蛋白(YAP)的激活。

Protein Phosphatase 2A Mediates YAP Activation in Endothelial Cells Upon VEGF Stimulation and Matrix Stiffness.

作者信息

Jiang Xiao, Hu Jiandong, Wu Ziru, Cafarello Sarah Trusso, Di Matteo Mario, Shen Ying, Dong Xue, Adler Heike, Mazzone Massimiliano, Ruiz de Almodovar Carmen, Wang Xiaohong

机构信息

Laboratory of Molecular Ophthalmology, Department of Pharmacology, Tianjin Key Laboratory of Inflammation Biology, School of Basic Medical Sciences, Tianjin Medical University, Tianjin, China.

Laboratory of Tumor Inflammation and Angiogenesis, Center for Cancer Biology, VIB, Leuven, Belgium.

出版信息

Front Cell Dev Biol. 2021 May 13;9:675562. doi: 10.3389/fcell.2021.675562. eCollection 2021.

Abstract

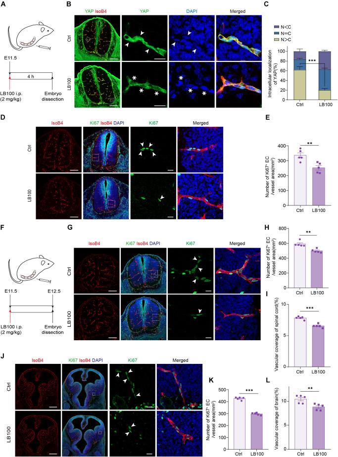
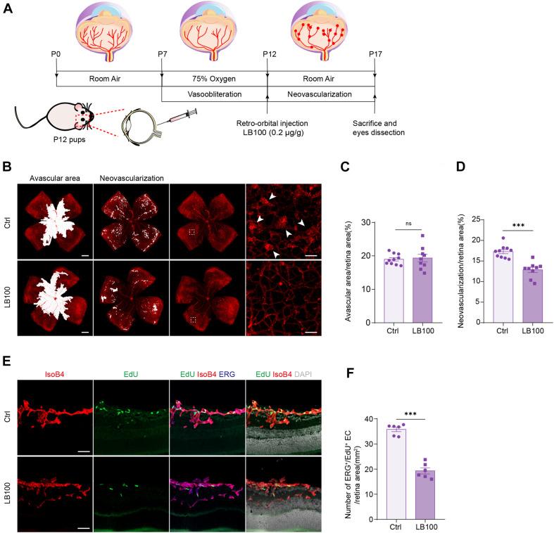
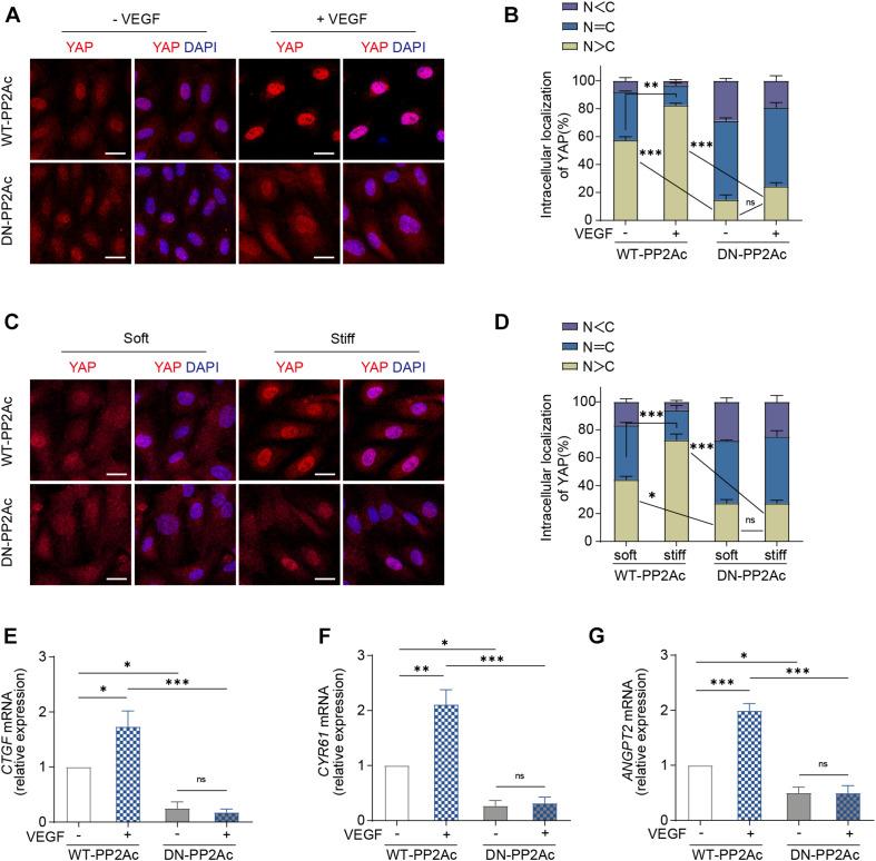
Angiogenesis is an essential process during development. Abnormal angiogenesis also contributes to many disease conditions such as tumor and retinal diseases. Previous studies have established the Hippo signaling pathway effector Yes-associated protein (YAP) as a crucial regulator of angiogenesis. In ECs, activated YAP promotes endothelial cell proliferation, migration and sprouting. YAP activity is regulated by vascular endothelial growth factor (VEGF) and mechanical cues such as extracellular matrix (ECM) stiffness. However, it is unclear how VEGF or ECM stiffness signal to YAP, especially how dephosphorylation of YAP occurs in response to VEGF stimulus or ECM stiffening. Here, we show that protein phosphatase 2A (PP2A) is required for this process. Blocking PP2A activity abolishes VEGF or ECM stiffening mediated YAP activation. Systemic administration of a PP2A inhibitor suppresses YAP activity in blood vessels in developmental and pathological angiogenesis mouse models. Consistently, PP2A inhibitor also inhibits sprouting angiogenesis. Mechanistically, PP2A directly interacts with YAP, and this interaction requires proper cytoskeleton dynamics. These findings identify PP2A as a crucial mediator of YAP activation in ECs and hence as an important regulator of angiogenesis.

摘要

血管生成是发育过程中的一个重要过程。异常的血管生成也与许多疾病状况有关,如肿瘤和视网膜疾病。先前的研究已证实,Hippo信号通路效应器Yes相关蛋白(YAP)是血管生成的关键调节因子。在内皮细胞中,活化的YAP促进内皮细胞增殖、迁移和出芽。YAP的活性受血管内皮生长因子(VEGF)和机械信号(如细胞外基质(ECM)硬度)的调节。然而,尚不清楚VEGF或ECM硬度如何向YAP发出信号,特别是YAP如何响应VEGF刺激或ECM硬化而发生去磷酸化。在此,我们表明蛋白磷酸酶2A(PP2A)是这一过程所必需的。阻断PP2A活性可消除VEGF或ECM硬化介导的YAP激活。在发育性和病理性血管生成小鼠模型中,全身给予PP2A抑制剂可抑制血管中YAP的活性。同样,PP2A抑制剂也抑制出芽血管生成。从机制上讲,PP2A直接与YAP相互作用,这种相互作用需要适当的细胞骨架动力学。这些发现确定PP2A是内皮细胞中YAP激活的关键介质,因此是血管生成的重要调节因子。

https://cdn.ncbi.nlm.nih.gov/pmc/blobs/9764/8158299/0a5d60a1edd2/fcell-09-675562-g001.jpg

文献AI研究员

20分钟写一篇综述,助力文献阅读效率提升50倍。

立即体验

用中文搜PubMed

大模型驱动的PubMed中文搜索引擎

马上搜索

文档翻译

学术文献翻译模型,支持多种主流文档格式。

立即体验