Suppr超能文献

核糖体停滞位点在RNA加工基因中的深度保守性。

Deep conservation of ribosome stall sites across RNA processing genes.

作者信息

Chyżyńska Katarzyna, Labun Kornel, Jones Carl, Grellscheid Sushma N, Valen Eivind

机构信息

Computational Biology Unit, Department of Informatics, University of Bergen, Bergen 5020, Norway.

出版信息

NAR Genom Bioinform. 2021 May 25;3(2):lqab038. doi: 10.1093/nargab/lqab038. eCollection 2021 Jun.

Abstract

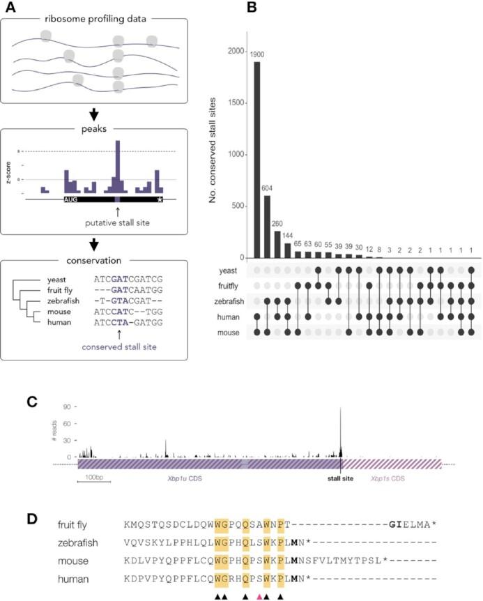
The rate of translation can vary depending on the mRNA template. During the elongation phase the ribosome can transiently pause or permanently stall. A pause can provide the nascent protein with the time to fold or be transported, while stalling can serve as quality control and trigger degradation of aberrant mRNA and peptide. Ribosome profiling has allowed for the genome-wide detection of such pauses and stalls, but due to library-specific biases, these predictions are often unreliable. Here, we take advantage of the deep conservation of protein synthesis machinery, hypothesizing that similar conservation could exist for functionally important locations of ribosome slowdown, here collectively called stall sites. We analyze multiple ribosome profiling datasets from phylogenetically diverse eukaryotes: yeast, fruit fly, zebrafish, mouse and human to identify conserved stall sites. We find thousands of stall sites across multiple species, with the enrichment of proline, glycine and negatively charged amino acids around conserved stalling. Many of the sites are found in RNA processing genes, suggesting that stalling might have a conserved role in RNA metabolism. In summary, our results provide a rich resource for the study of conserved stalling and indicate possible roles of stalling in gene regulation.

摘要

翻译速率可能因mRNA模板而异。在延伸阶段,核糖体可能会短暂停顿或永久停滞。停顿可为新生蛋白质提供折叠或转运的时间,而停滞可作为质量控制并触发异常mRNA和肽的降解。核糖体谱分析已能够在全基因组范围内检测此类停顿和停滞,但由于文库特异性偏差,这些预测往往不可靠。在这里,我们利用蛋白质合成机制的深度保守性,推测核糖体减速的功能重要位点可能也存在类似的保守性,这里统称为停滞位点。我们分析了来自系统发育上不同的真核生物(酵母、果蝇、斑马鱼、小鼠和人类)的多个核糖体谱数据集,以识别保守的停滞位点。我们在多个物种中发现了数千个停滞位点,在保守停滞位点周围脯氨酸、甘氨酸和带负电荷的氨基酸富集。许多位点存在于RNA加工基因中,这表明停滞可能在RNA代谢中具有保守作用。总之,我们的结果为保守停滞的研究提供了丰富的资源,并表明停滞在基因调控中的可能作用。

https://cdn.ncbi.nlm.nih.gov/pmc/blobs/fa85/8152447/863803924997/lqab038fig1.jpg

文献AI研究员

20分钟写一篇综述,助力文献阅读效率提升50倍。

立即体验

用中文搜PubMed

大模型驱动的PubMed中文搜索引擎

马上搜索

文档翻译

学术文献翻译模型,支持多种主流文档格式。

立即体验