Suppr超能文献

靶向α-突触核蛋白的反义寡核苷酸对预形成纤维注射诱导的小鼠运动皮层路易体样病理学和行为障碍的影响。

Effects of Alpha-Synuclein Targeted Antisense Oligonucleotides on Lewy Body-Like Pathology and Behavioral Disturbances Induced by Injections of Pre-Formed Fibrils in the Mouse Motor Cortex.

机构信息

Department of Behavioral Neuroscience, Oregon Health & Science University, Portland, OR, USA.

Department of Neurology, Oregon Health & Science University, Portland, OR, USA.

出版信息

J Parkinsons Dis. 2021;11(3):1091-1115. doi: 10.3233/JPD-212566.

Abstract

BACKGROUND

Alpha-synuclein (αsyn) characterizes neurodegenerative diseases known as synucleinopathies. The phosphorylated form (psyn) is the primary component of protein aggregates known as Lewy bodies (LBs), which are the hallmark of diseases such as Parkinson's disease (PD). Synucleinopathies might spread in a prion-like fashion, leading to a progressive emergence of symptoms over time. αsyn pre-formed fibrils (PFFs) induce LB-like pathology in wild-type (WT) mice, but questions remain about their progressive spread and their associated effects on behavioral performance.

OBJECTIVE

To characterize the behavioral, cognitive, and pathological long-term effects of LB-like pathology induced after bilateral motor cortex PFF injection in WT mice and to assess the ability of mouse αsyn-targeted antisense oligonucleotides (ASOs) to ameliorate those effects.

METHODS

We induced LB-like pathology in the motor cortex and connected brain regions of male WT mice using PFFs. Three months post-PFF injection (mpi), we assessed behavioral and cognitive performance. We then delivered a targeted ASO via the ventricle and assessed behavioral and cognitive performance 5 weeks later, followed by pathological analysis.

RESULTS

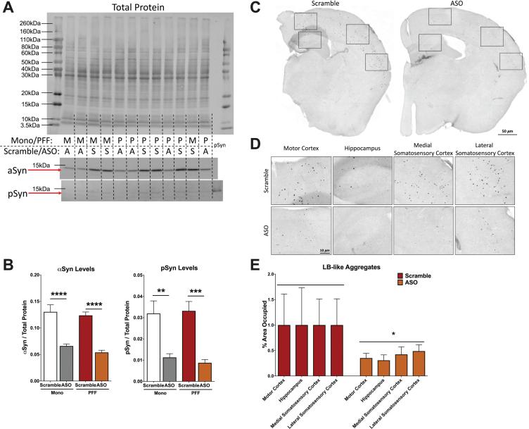
At 3 and 6 mpi, PFF-injected mice showed mild, progressive behavioral deficits. The ASO reduced total αsyn and psyn protein levels, and LB-like pathology, but was also associated with some deleterious off-target effects not involving lowering of αsyn, such as a decline in body weight and impairments in motor function.

CONCLUSIONS

These results increase understanding of the progressive nature of the PFF model and support the therapeutic potential of ASOs, though more investigation into effects of ASO-mediated reduction in αsyn on brain function is needed.

摘要

背景

α-突触核蛋白(αsyn)是神经退行性疾病,即突触核蛋白病的特征。磷酸化形式(psyn)是路易体(LB)这种蛋白聚集物的主要成分,LB 是帕金森病(PD)等疾病的标志。突触核蛋白病可能以类朊病毒的方式传播,导致症状随时间逐渐出现。αsyn 预形成纤维(PFF)在野生型(WT)小鼠中诱导 LB 样病理学,但关于其进行性传播及其对行为表现的相关影响仍存在疑问。

目的

描述双侧运动皮层 PFF 注射后诱导的 LB 样病理学对 WT 小鼠的长期行为、认知和病理影响,并评估针对小鼠 αsyn 的靶向反义寡核苷酸(ASO)改善这些影响的能力。

方法

我们使用 PFF 在雄性 WT 小鼠的运动皮层和连接的脑区诱导 LB 样病理学。在 PFF 注射后 3 个月(mpi),我们评估了行为和认知表现。然后,我们通过脑室给予靶向 ASO,并在 5 周后评估行为和认知表现,随后进行病理分析。

结果

在 3 和 6 mpi,PFF 注射的小鼠表现出轻度的、进行性的行为缺陷。ASO 降低了总 αsyn 和 psyn 蛋白水平,以及 LB 样病理学,但也与一些不涉及 αsyn 降低的有害脱靶效应有关,例如体重下降和运动功能障碍。

结论

这些结果增加了对 PFF 模型进行性本质的理解,并支持 ASO 的治疗潜力,尽管需要进一步研究 ASO 介导的 αsyn 减少对大脑功能的影响。

https://cdn.ncbi.nlm.nih.gov/pmc/blobs/1a01/8461707/9a2ab8b41099/jpd-11-jpd212566-g001.jpg

文献AI研究员

20分钟写一篇综述,助力文献阅读效率提升50倍。

立即体验

用中文搜PubMed

大模型驱动的PubMed中文搜索引擎

马上搜索

文档翻译

学术文献翻译模型,支持多种主流文档格式。

立即体验