Suppr超能文献

通过克服低水平的NOXA揭示滑膜肉瘤中BCL-2成瘾现象

Unmasking BCL-2 Addiction in Synovial Sarcoma by Overcoming Low NOXA.

作者信息

Fairchild Carter K, Floros Konstantinos V, Jacob Sheeba, Coon Colin M, Puchalapalli Madhavi, Hu Bin, Harada Hisashi, Dozmorov Mikhail G, Koblinski Jennifer E, Smith Steven C, Domson Gregory, Leverson Joel D, Souers Andrew J, Takebe Naoko, Ebi Hiromichi, Faber Anthony C, Boikos Sosipatros A

机构信息

VCU Philips Institute for Oral Health Research, School of Dentistry and Massey Cancer Center, Perkinson Building Room 4134, 1101 East Leigh St, P.O. Box 980566, Richmond, VA 23298, USA.

Department of Pathology, VCU School of Medicine, Richmond, VA 23298, USA.

出版信息

Cancers (Basel). 2021 May 12;13(10):2310. doi: 10.3390/cancers13102310.

Abstract

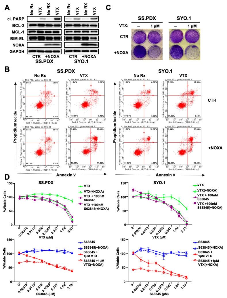
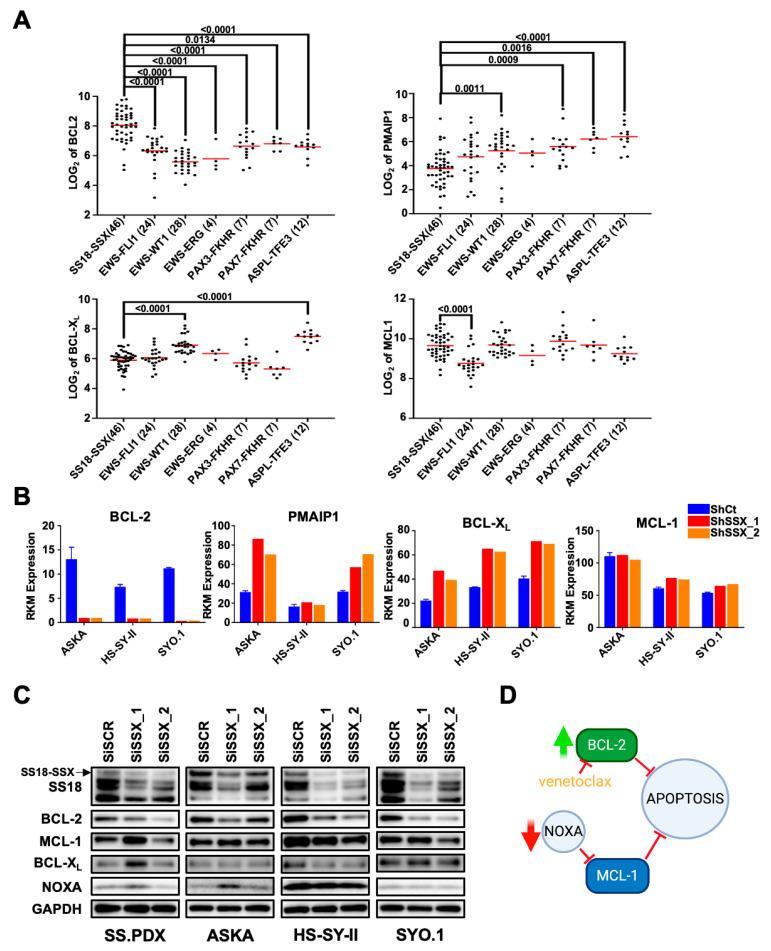
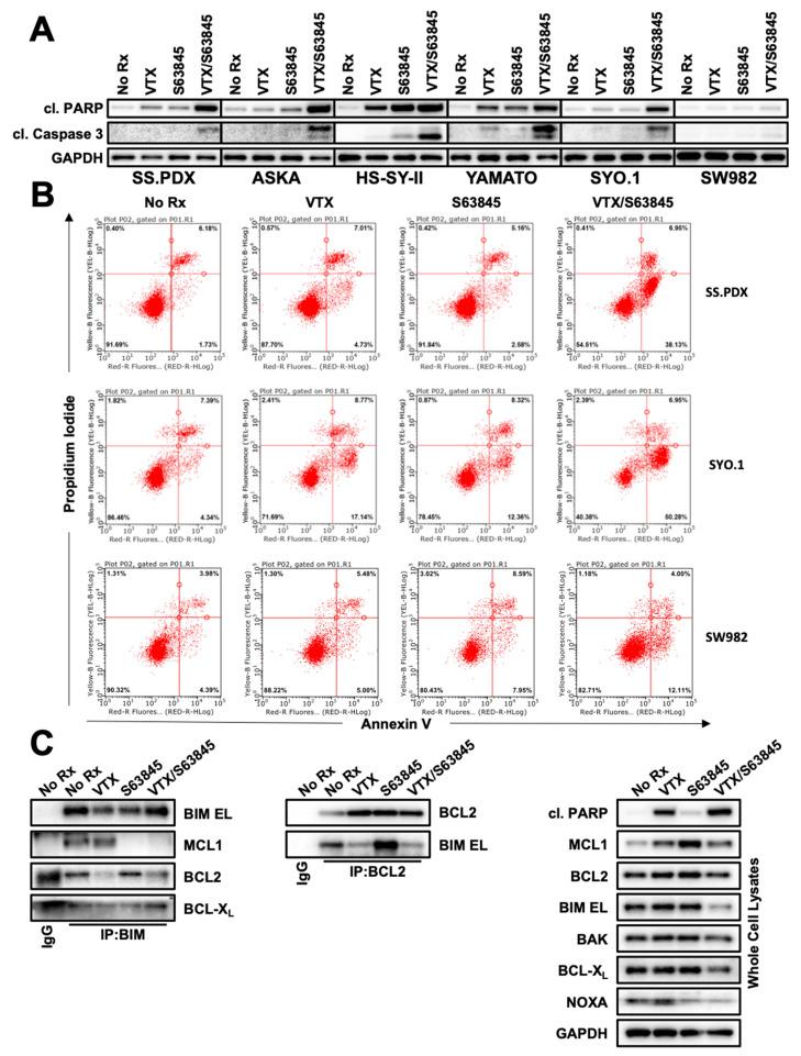
Synovial sarcoma (SS) is frequently diagnosed in teenagers and young adults and continues to be treated with polychemotherapy with variable success. The SS18-SSX gene fusion is pathognomonic for the disease, and high expression of the anti-apoptotic BCL-2 pathologically supports the diagnosis. As the oncogenic SS18-SSX fusion gene itself is not druggable, BCL-2 inhibitor-based therapies are an appealing therapeutic opportunity. Venetoclax, an FDA-approved BCL-2 inhibitor that is revolutionizing care in some BCL-2-expressing hematological cancers, affords an intriguing therapeutic possibility to treat SS. In addition, there are now dozens of venetoclax-based combination therapies in clinical trials in hematological cancers, attributing to the limited toxicity of venetoclax. However, preclinical studies of venetoclax in SS have demonstrated an unexpected ineffectiveness. In this study, we analyzed the response of SS to venetoclax and the underlying BCL-2 family biology in an effort to understand venetoclax treatment failure and find a therapeutic strategy to sensitize SS to venetoclax. We found remarkably depressed levels of the endogenous MCL-1 inhibitor, NOXA, in SS compared to other sarcomas. Expressing NOXA led to sensitization to venetoclax, as did the addition of the MCL-1 BH3 mimetic, S63845. Importantly, the venetoclax/S63845 combination induced tumor regressions in SS patient-derived xenograft (PDX) models. As a very close analog of S63845 (S64315) is now in clinical trials with venetoclax in AML (NCT03672695), the combination of MCL-1 BH3 mimetics and venetoclax should be considered for SS patients as a new therapy.

摘要

滑膜肉瘤(SS)在青少年和年轻成年人中经常被诊断出来,目前仍采用多药化疗进行治疗,但疗效不一。SS18-SSX基因融合是该疾病的特征性表现,抗凋亡蛋白BCL-2的高表达在病理上支持该诊断。由于致癌性的SS18-SSX融合基因本身不可靶向,基于BCL-2抑制剂的疗法是一个有吸引力的治疗机会。维奈克拉是一种经美国食品药品监督管理局(FDA)批准的BCL-2抑制剂,正在彻底改变一些表达BCL-2的血液系统癌症的治疗方式,为治疗SS提供了一种有趣的治疗可能性。此外,目前有几十种基于维奈克拉的联合疗法正在血液系统癌症的临床试验中,这归因于维奈克拉的毒性有限。然而,维奈克拉在滑膜肉瘤中的临床前研究显示出意想不到的无效性。在本研究中,我们分析了滑膜肉瘤对维奈克拉的反应以及潜在的BCL-2家族生物学特性,以了解维奈克拉治疗失败的原因,并找到一种使滑膜肉瘤对维奈克拉敏感的治疗策略。我们发现,与其他肉瘤相比,滑膜肉瘤中内源性MCL-1抑制剂NOXA的水平显著降低。表达NOXA会导致对维奈克拉敏感,添加MCL-1 BH3模拟物S63845也会产生同样的效果。重要的是,维奈克拉/S63845联合疗法在滑膜肉瘤患者来源的异种移植(PDX)模型中诱导了肿瘤消退。由于与S63845非常相似的类似物S64315目前正在与维奈克拉联合用于急性髓系白血病的临床试验(NCT03672695),对于滑膜肉瘤患者,应考虑将MCL-1 BH3模拟物与维奈克拉联合作为一种新的治疗方法。

https://cdn.ncbi.nlm.nih.gov/pmc/blobs/da8e/8150384/3cc08b363e6c/cancers-13-02310-g001.jpg

文献AI研究员

20分钟写一篇综述,助力文献阅读效率提升50倍。

立即体验

用中文搜PubMed

大模型驱动的PubMed中文搜索引擎

马上搜索

文档翻译

学术文献翻译模型,支持多种主流文档格式。

立即体验