Suppr超能文献

抑制 HSF1 和 SAFB 颗粒形成可增强热应激诱导的细胞凋亡。

Inhibition of HSF1 and SAFB Granule Formation Enhances Apoptosis Induced by Heat Stress.

机构信息

Graduate School of Interdisciplinary Science and Engineering in Health Systems, Okayama University, Okayama 7008530, Japan.

出版信息

Int J Mol Sci. 2021 May 7;22(9):4982. doi: 10.3390/ijms22094982.

Abstract

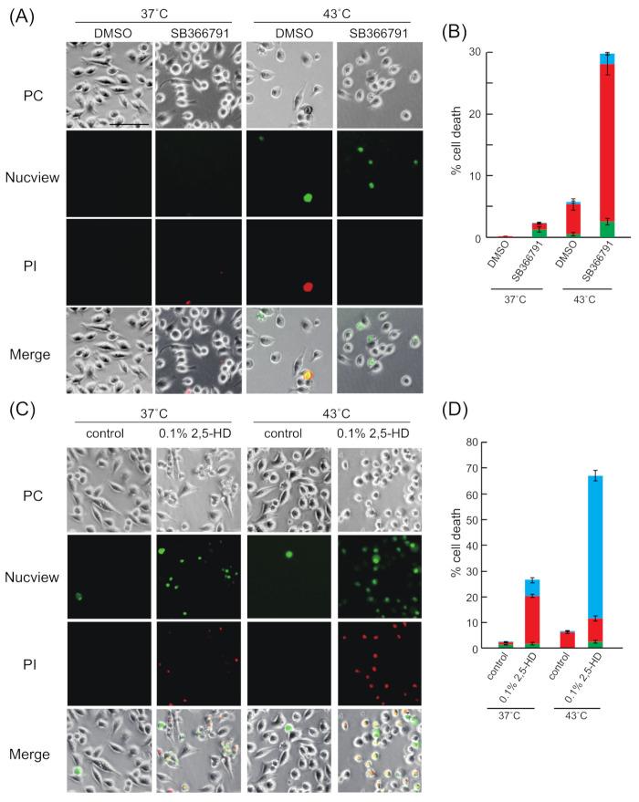
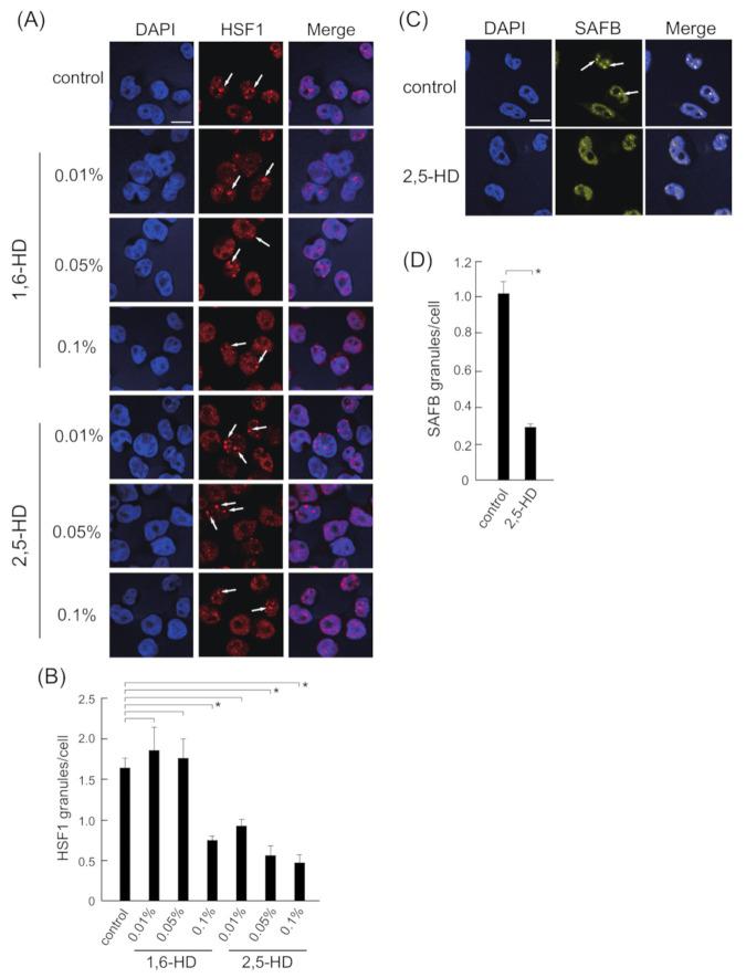
Stress resistance mechanisms include upregulation of heat shock proteins (HSPs) and formation of granules. Stress-induced granules are classified into stress granules and nuclear stress bodies (nSBs). The present study examined the involvement of nSB formation in thermal resistance. We used chemical compounds that inhibit heat shock transcription factor 1 (HSF1) and scaffold attachment factor B (SAFB) granule formation and determined their effect on granule formation and HSP expression in HeLa cells. We found that formation of HSF1 and SAFB granules was inhibited by 2,5-hexanediol. We also found that suppression of HSF1 and SAFB granule formation enhanced heat stress-induced apoptosis. In addition, the upregulation of HSP27 and HSP70 during heat stress recovery was suppressed by 2,5-hexanediol. Our results suggested that the formation of HSF1 and SAFB granules was likely to be involved in the upregulation of HSP27 and HSP70 during heat stress recovery. Thus, the formation of HSF1 and SAFB granules was involved in thermal resistance.

摘要

应激抵抗机制包括热休克蛋白(HSPs)的上调和颗粒的形成。应激诱导的颗粒分为应激颗粒和核应激体(nSBs)。本研究探讨了 nSB 形成在耐热性中的作用。我们使用了抑制热休克转录因子 1(HSF1)和支架附着因子 B(SAFB)颗粒形成的化学化合物,并确定了它们对 HeLa 细胞中颗粒形成和 HSP 表达的影响。我们发现,2,5-己二醇抑制了 HSF1 和 SAFB 颗粒的形成。我们还发现,抑制 HSF1 和 SAFB 颗粒的形成增强了热应激诱导的细胞凋亡。此外,在热应激恢复过程中,HSP27 和 HSP70 的上调被 2,5-己二醇抑制。我们的结果表明,HSF1 和 SAFB 颗粒的形成可能参与了热应激恢复过程中 HSP27 和 HSP70 的上调。因此,HSF1 和 SAFB 颗粒的形成参与了耐热性。

https://cdn.ncbi.nlm.nih.gov/pmc/blobs/4c91/8124827/c662ed016bc0/ijms-22-04982-g001.jpg

文献AI研究员

20分钟写一篇综述,助力文献阅读效率提升50倍。

立即体验

用中文搜PubMed

大模型驱动的PubMed中文搜索引擎

马上搜索

文档翻译

学术文献翻译模型,支持多种主流文档格式。

立即体验