Suppr超能文献

冠状病毒感染时整合应激反应和 AP-1 家族蛋白激活调控促炎趋化因子白细胞介素-8 的诱导。

Induction of the Proinflammatory Chemokine Interleukin-8 Is Regulated by Integrated Stress Response and AP-1 Family Proteins Activated during Coronavirus Infection.

机构信息

Integrative Microbiology Research Centre, South China Agricultural University, Guangzhou 510642, China.

College of Veterinary Medicine, South China Agricultural University, Guangzhou 510642, China.

出版信息

Int J Mol Sci. 2021 May 26;22(11):5646. doi: 10.3390/ijms22115646.

Abstract

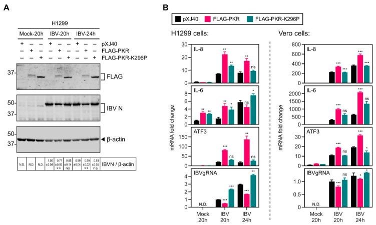
Infection induces the production of proinflammatory cytokines and chemokines such as interleukin-8 (IL-8) and IL-6. Although they facilitate local antiviral immunity, their excessive release leads to life-threatening cytokine release syndrome, exemplified by the severe cases of coronavirus disease 2019 (COVID-19) caused by severe acute respiratory syndrome coronavirus 2 (SARS-CoV-2) infection. In this study, we investigated the roles of the integrated stress response (ISR) and activator protein-1 (AP-1) family proteins in regulating coronavirus-induced IL-8 and IL-6 upregulation. The mRNA expression of IL-8 and IL-6 was significantly induced in cells infected with infectious bronchitis virus (IBV), a gammacoronavirus, and porcine epidemic diarrhea virus, an alphacoronavirus. Overexpression of a constitutively active phosphomimetic mutant of eukaryotic translation initiation factor 2α (eIF2α), chemical inhibition of its dephosphorylation, or overexpression of its upstream double-stranded RNA-dependent protein kinase (PKR) significantly enhanced IL-8 mRNA expression in IBV-infected cells. Overexpression of the AP-1 protein cJUN or its upstream kinase also increased the IBV-induced IL-8 mRNA expression, which was synergistically enhanced by overexpression of cFOS. Taken together, this study demonstrated the important regulatory roles of ISR and AP-1 proteins in IL-8 production during coronavirus infection, highlighting the complex interactions between cellular stress pathways and the innate immune response.

摘要

感染会诱导促炎细胞因子和趋化因子的产生,如白细胞介素-8(IL-8)和 IL-6。虽然它们有助于局部抗病毒免疫,但它们的过度释放会导致危及生命的细胞因子释放综合征,这在严重急性呼吸综合征冠状病毒 2(SARS-CoV-2)感染引起的 2019 年冠状病毒病(COVID-19)的严重病例中得到了例证。在这项研究中,我们研究了整合应激反应(ISR)和激活蛋白-1(AP-1)家族蛋白在调节冠状病毒诱导的 IL-8 和 IL-6 上调中的作用。感染传染性支气管炎病毒(IBV)和猪流行性腹泻病毒(PEDV)后,细胞中 IL-8 和 IL-6 的 mRNA 表达明显增加,IBV 是一种γ冠状病毒,PEDV 是一种α冠状病毒。组成型激活磷酸模拟突变型真核翻译起始因子 2α(eIF2α)的过表达、其去磷酸化的化学抑制或其上游双链 RNA 依赖性蛋白激酶(PKR)的过表达显著增强了 IBV 感染细胞中 IL-8 mRNA 的表达。AP-1 蛋白 cJUN 或其上游激酶的过表达也增加了 IBV 诱导的 IL-8 mRNA 表达,而过表达 cFOS 则协同增强了这种表达。总之,这项研究表明,ISR 和 AP-1 蛋白在冠状病毒感染期间 IL-8 产生中具有重要的调节作用,突出了细胞应激途径和先天免疫反应之间的复杂相互作用。

https://cdn.ncbi.nlm.nih.gov/pmc/blobs/3a86/8198748/2651dbd63c2f/ijms-22-05646-g001.jpg

文献AI研究员

20分钟写一篇综述,助力文献阅读效率提升50倍。

立即体验

用中文搜PubMed

大模型驱动的PubMed中文搜索引擎

马上搜索

文档翻译

学术文献翻译模型,支持多种主流文档格式。

立即体验