Suppr超能文献

深度免疫分析揭示免疫检查点抑制剂难治性胶质母细胞瘤中免疫逃逸的可靶向机制。

Deep immune profiling reveals targetable mechanisms of immune evasion in immune checkpoint inhibitor-refractory glioblastoma.

机构信息

Department of Neurology, University of California San Francisco, San Francisco, California, USA.

Department of Immunology, Genetics and Pathology, Uppsala University, Uppsala, Sweden.

出版信息

J Immunother Cancer. 2021 Jun;9(6). doi: 10.1136/jitc-2020-002181.

Abstract

BACKGROUND

Glioblastoma (GBM) is refractory to immune checkpoint inhibitor (ICI) therapy. We sought to determine to what extent this immune evasion is due to intrinsic properties of the tumor cells versus the specialized immune context of the brain, and if it can be reversed.

METHODS

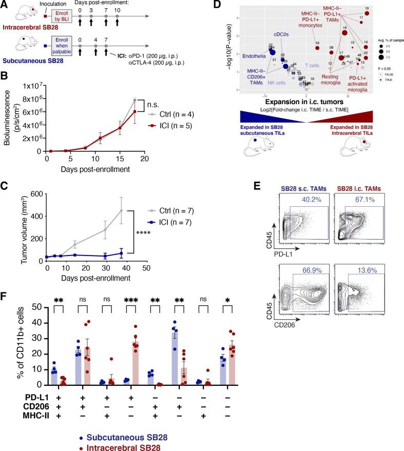
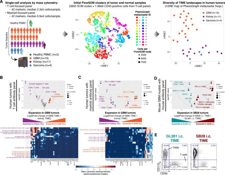
We used CyTOF mass cytometry to compare the tumor immune microenvironments (TIME) of human tumors that are generally ICI-refractory (GBM and sarcoma) or ICI-responsive (renal cell carcinoma), as well as mouse models of GBM that are ICI-responsive (GL261) or ICI-refractory (SB28). We further compared SB28 tumors grown intracerebrally versus subcutaneously to determine how tumor site affects TIME and responsiveness to dual CTLA-4/PD-1 blockade. Informed by these data, we explored rational immunotherapeutic combinations.

RESULTS

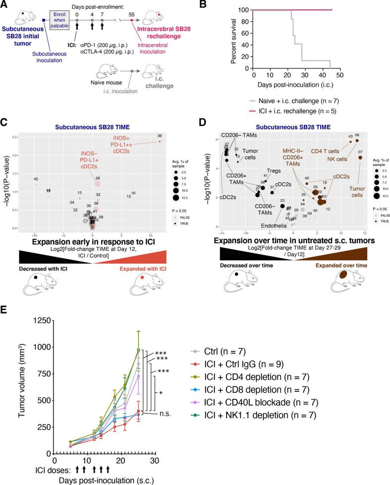
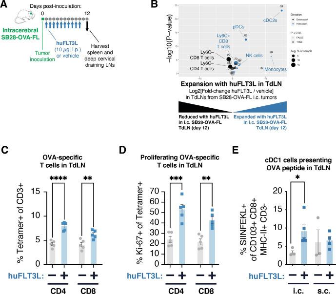
ICI-sensitivity in human and mouse tumors was associated with increased T cells and dendritic cells (DCs), and fewer myeloid cells, in particular PD-L1+ tumor-associated macrophages. The SB28 mouse model of GBM responded to ICI when grown subcutaneously but not intracerebrally, providing a system to explore mechanisms underlying ICI resistance in GBM. The response to ICI in the subcutaneous SB28 model required CD4 T cells and NK cells, but not CD8 T cells. Recombinant FLT3L expanded DCs, improved antigen-specific T cell priming, and prolonged survival of mice with intracerebral SB28 tumors, but at the cost of increased Tregs. Targeting PD-L1 also prolonged survival, especially when combined with stereotactic radiation.

CONCLUSIONS

Our data suggest that a major obstacle for effective immunotherapy of GBM is poor antigen presentation in the brain, rather than intrinsic immunosuppressive properties of GBM tumor cells. Deep immune profiling identified DCs and PD-L1+ tumor-associated macrophages as promising targetable cell populations, which was confirmed using therapeutic interventions in vivo.

摘要

背景

胶质母细胞瘤(GBM)对免疫检查点抑制剂(ICI)治疗具有抗性。我们试图确定这种免疫逃逸在多大程度上是由于肿瘤细胞的固有特性,还是由于大脑的特殊免疫环境,以及是否可以逆转。

方法

我们使用 CyTOF 质谱流式细胞术比较了一般对 ICI 具有抗性(GBM 和肉瘤)或对 ICI 具有反应性(肾细胞癌)的人类肿瘤的肿瘤免疫微环境(TIME),以及对 ICI 具有反应性(GL261)或对 ICI 具有抗性(SB28)的小鼠 GBM 模型。我们进一步比较了在颅内和皮下生长的 SB28 肿瘤,以确定肿瘤部位如何影响 TIME 和对 CTLA-4/PD-1 双重阻断的反应性。根据这些数据,我们探索了合理的免疫治疗组合。

结果

人类和小鼠肿瘤的 ICI 敏感性与 T 细胞和树突状细胞(DC)的增加以及髓样细胞,特别是 PD-L1+肿瘤相关巨噬细胞的减少有关。当在皮下生长时,SB28 小鼠 GBM 模型对 ICI 有反应,但在颅内时没有反应,这为探索 GBM 中 ICI 耐药的机制提供了一个系统。在皮下 SB28 模型中对 ICI 的反应需要 CD4 T 细胞和 NK 细胞,但不需要 CD8 T 细胞。重组 FLT3L 扩增了 DC,改善了抗原特异性 T 细胞的启动,并延长了颅内 SB28 肿瘤小鼠的存活时间,但代价是增加了 Tregs。靶向 PD-L1 也延长了存活时间,尤其是与立体定向放射相结合时。

结论

我们的数据表明,GBM 有效免疫治疗的主要障碍是大脑中抗原呈递不良,而不是 GBM 肿瘤细胞的固有免疫抑制特性。深入的免疫分析确定了 DC 和 PD-L1+肿瘤相关巨噬细胞作为有前途的靶向细胞群体,这在体内治疗干预中得到了证实。

https://cdn.ncbi.nlm.nih.gov/pmc/blobs/2267/8183210/c0420dd72b11/jitc-2020-002181f01.jpg

文献AI研究员

20分钟写一篇综述,助力文献阅读效率提升50倍。

立即体验

用中文搜PubMed

大模型驱动的PubMed中文搜索引擎

马上搜索

文档翻译

学术文献翻译模型,支持多种主流文档格式。

立即体验