Suppr超能文献

长链非编码RNA MIR210HG通过HMGA2-TGF-β/Wnt途径吸附miR-337-3p/137促进子宫内膜癌进展。

lncRNA MIR210HG promotes the progression of endometrial cancer by sponging miR-337-3p/137 via the HMGA2-TGF-β/Wnt pathway.

作者信息

Ma Jian, Kong Fan-Fei, Yang Di, Yang Hui, Wang Cuicui, Cong Rong, Ma Xiao-Xin

机构信息

Department of Obstetrics and Gynecology, Shengjing Hospital of China Medical University, Shenyang 110004, China.

出版信息

Mol Ther Nucleic Acids. 2021 Apr 16;24:905-922. doi: 10.1016/j.omtn.2021.04.011. eCollection 2021 Jun 4.

Abstract

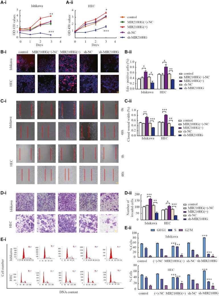
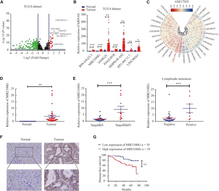
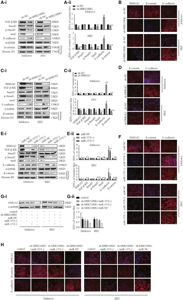
Epithelial-mesenchymal transition (EMT) promotes tumorigenesis and metastasis and increases tumor tolerance to treatment intervention. Abnormal activation of transforming growth factor β (TGF-β) and Wnt pathway induces EMT. Long non-coding RNAs (lncRNAs) significantly influence EMT regulation. Herein, we show that MIR210HG is overexpressed in endometrial cancer tissues, which is associated with poor prognosis. MIR210HG silencing significantly inhibited proliferation, migration, invasion, and EMT phenotype formation as well as tumorigenesis . Mechanistically, bioinformatics analyses, RNA binding protein immunoprecipitation (RIP) assays, and luciferase assays showed that MIR210HG acts as a molecular sponge of miR-337-3p and miR-137 to regulate the expression of HMGA2. Additionally, MIR210HG overexpression significantly enriched the Wnt/β-catenin and TGF-β/Smad3 signaling pathway genes, while MIR210HG or HMGA2 knockdown suppressed the Wnt/β-catenin and TGF-β/Smad3 signaling pathway. Our findings on the MIR210HG-miR-337-3p/137-HMGA2 axis illustrate its potential as a target for endometrial cancer therapeutic development.

摘要

上皮-间质转化(EMT)促进肿瘤发生和转移,并增加肿瘤对治疗干预的耐受性。转化生长因子β(TGF-β)和Wnt信号通路的异常激活会诱导EMT。长链非编码RNA(lncRNAs)对EMT调控有显著影响。在此,我们发现MIR210HG在子宫内膜癌组织中过表达,这与预后不良相关。MIR210HG沉默显著抑制了增殖、迁移、侵袭和EMT表型形成以及肿瘤发生。机制上,生物信息学分析、RNA结合蛋白免疫沉淀(RIP)试验和荧光素酶试验表明,MIR210HG作为miR-337-3p和miR-137的分子海绵来调节HMGA2的表达。此外,MIR210HG过表达显著富集了Wnt/β-连环蛋白和TGF-β/Smad3信号通路基因,而MIR210HG或HMGA2敲低则抑制了Wnt/β-连环蛋白和TGF-β/Smad3信号通路。我们对MIR210HG-miR-337-3p/137-HMGA2轴的研究结果表明其作为子宫内膜癌治疗靶点的潜力。

https://cdn.ncbi.nlm.nih.gov/pmc/blobs/3f46/8141672/558e34743675/fx1.jpg

文献AI研究员

20分钟写一篇综述,助力文献阅读效率提升50倍。

立即体验

用中文搜PubMed

大模型驱动的PubMed中文搜索引擎

马上搜索

文档翻译

学术文献翻译模型,支持多种主流文档格式。

立即体验