Suppr超能文献

基于上皮-间质转化相关基因 BIRC5 鉴定肝细胞癌的预后标志物。

Identification of prognostic markers for hepatocellular carcinoma based on the epithelial-mesenchymal transition-related gene BIRC5.

机构信息

Department of Oncology, Shanghai Municipal Hospital of Traditional Chinese Medicine, Shanghai University of Traditional Chinese Medicine, Shanghai, 200071, China.

Department of Gastroenterology, Shanghai Municipal Hospital of Traditional Chinese Medicine, Shanghai University of Traditional Chinese Medicine, Shanghai, 200071, China.

出版信息

BMC Cancer. 2021 Jun 10;21(1):687. doi: 10.1186/s12885-021-08390-7.

Abstract

BACKGROUND

The baculoviral IAP repeat containing 5 (BIRC5) related to epithelial-mesenchymal transition (EMT) plays a crucial role in the pathogenesis of hepatocellular carcinoma (HCC). However, it remains unclear whether BIRC5-related genes can be used as prognostic markers of HCC.

METHODS

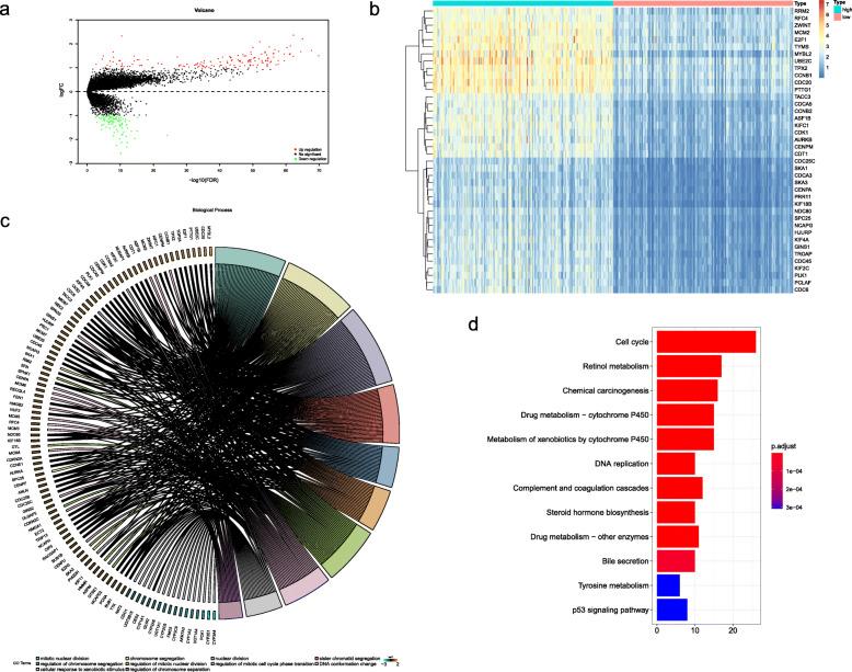
Kaplan-Meier (K-M) survival curve was used to assess the Overall Survival (OS) of high- and low-expression group divided by the median of BIRC5 expression. The differentially expressed genes (DEGs) between the two groups were screened using the limma package, and performed the functional enrichment analysis by the clusterProfiler package. WGCNA was used to analyze the relationship of the module and the clinical traits. The risk signature was constructed by univariate and multivariate Cox regression analyses and the enrichment analysis of genes in the risk signature was performed by the Intelligent pathway analysis (IPA). The immunophenoscore (IPS) and the tumor immune dysfunction and exclusion (TIDE) were used to estimate the clinical significance of the risk groups.

RESULTS

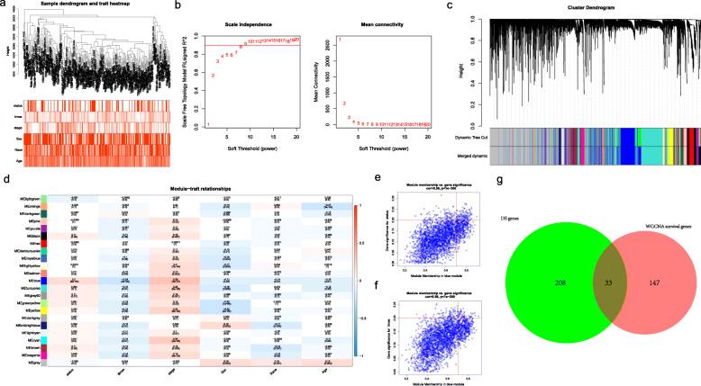
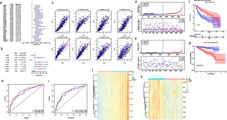
BIRC5 was high-expressed in HCC samples and associated with a poor prognosis (p-value < 0.0001). WGCNA screened 180 module genes which were overlapped with the 241 DEGs, ultimately getting 33 candidate genes. After the Cox regression analyses, CENPA, CDCA8, EZH2, KIF20A, KPNA2, CCNB1, KIF18B and MCM4 were preserved and used to construct risk signature, followed by calculating the risk score. The patients in high-risk groups stratified by median of the risk score were associated with a poor prognosis. The risk score had high accuracy [the area under the curve (AUC) > 0.72] and was closely associated with clinicopathological characteristics of HCC patients. IPA suggested that the 8 genes were enriched in Cancer and Immunological disease related pathways. IPS and TIDE score indicated that the genes in low-risk group could cause an immune response, and patients in the low-risk group may be more sensitive to the immune checkpoint blockade (ICB) therapy.

CONCLUSION

The risk score constructed by the 8 genes could not only predict the clinical outcome but also distinguish the cohort of ICB therapy in HCC, which exerted a vital value in treatment and prognosis of HCC.

摘要

背景

杆状病毒 IAP 重复包含 5(BIRC5)与上皮-间充质转化(EMT)有关,在肝细胞癌(HCC)的发病机制中起着关键作用。然而,BIRC5 相关基因是否可以作为 HCC 的预后标志物尚不清楚。

方法

使用 Kaplan-Meier(K-M)生存曲线评估根据 BIRC5 表达中位数划分的高表达组和低表达组的总生存期(OS)。使用 limma 包筛选两组之间的差异表达基因(DEGs),并使用 clusterProfiler 包进行功能富集分析。WGCNA 用于分析模块与临床特征的关系。通过单因素和多因素 Cox 回归分析构建风险特征,并通过智能途径分析(IPA)对风险特征中的基因进行富集分析。免疫表型评分(IPS)和肿瘤免疫功能障碍和排斥(TIDE)用于估计风险组的临床意义。

结果

BIRC5 在 HCC 样本中高表达,并与不良预后相关(p 值<0.0001)。WGCNA 筛选出与 241 个 DEGs 重叠的 180 个模块基因,最终得到 33 个候选基因。经过 Cox 回归分析,CENPA、CDCA8、EZH2、KIF20A、KPNA2、CCNB1、KIF18B 和 MCM4 被保留下来并用于构建风险特征,然后计算风险评分。以风险评分中位数分层的高危组患者预后不良。风险评分具有较高的准确性[曲线下面积(AUC)>0.72],与 HCC 患者的临床病理特征密切相关。IPA 表明,这 8 个基因富集在癌症和免疫疾病相关途径中。IPS 和 TIDE 评分表明低风险组中的基因可引起免疫反应,低风险组患者可能对免疫检查点阻断(ICB)治疗更敏感。

结论

由 8 个基因构建的风险评分不仅可以预测临床结局,还可以区分 HCC 的 ICB 治疗队列,这在 HCC 的治疗和预后中具有重要价值。

https://cdn.ncbi.nlm.nih.gov/pmc/blobs/dfcf/8194133/902914123dcd/12885_2021_8390_Fig1_HTML.jpg

文献AI研究员

20分钟写一篇综述,助力文献阅读效率提升50倍。

立即体验

用中文搜PubMed

大模型驱动的PubMed中文搜索引擎

马上搜索

文档翻译

学术文献翻译模型,支持多种主流文档格式。

立即体验