Suppr超能文献

肿瘤微环境细胞因子与肿瘤细胞外囊泡结合,决定了其被细胞因子受体表达细胞摄取和生物分布。

Tumor microenvironmental cytokines bound to cancer exosomes determine uptake by cytokine receptor-expressing cells and biodistribution.

机构信息

Tumour Microenvironment Laboratory, QIMR Berghofer Medical Research Institute, Herston, QLD, Australia.

School of Biomedical Sciences, Faculty of Health, Queensland University of Technology, Brisbane, QLD, Australia.

出版信息

Nat Commun. 2021 Jun 10;12(1):3543. doi: 10.1038/s41467-021-23946-8.

Abstract

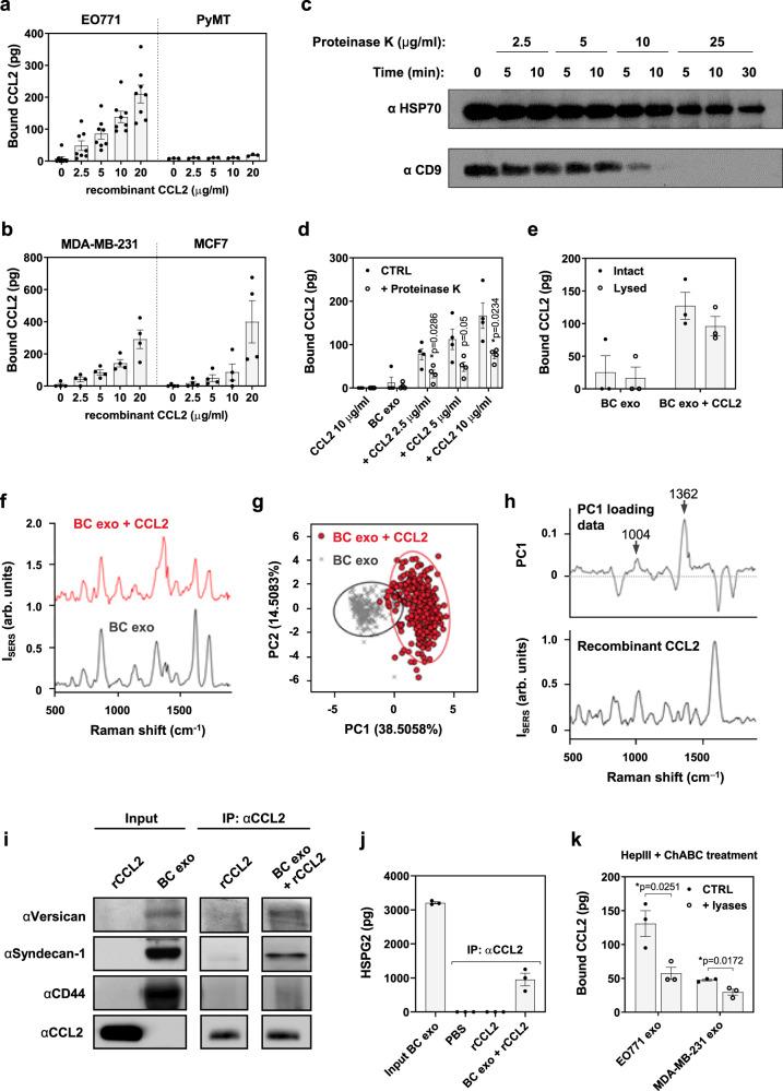
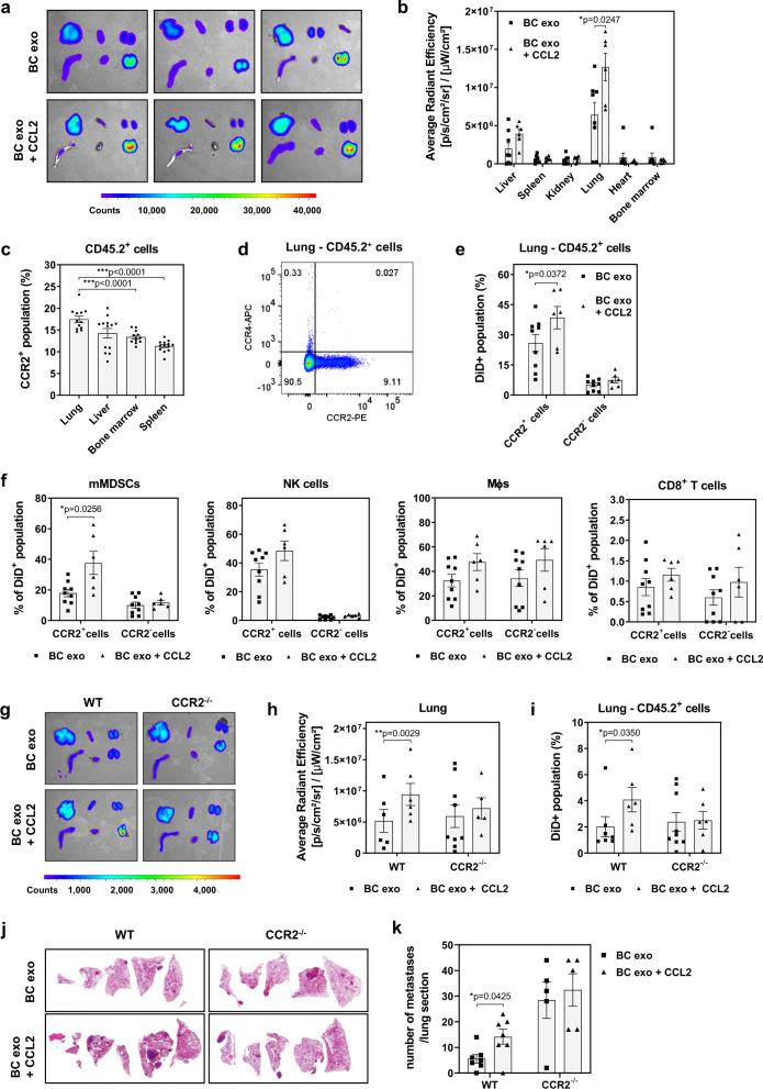
Metastatic spread of a cancer to secondary sites is a coordinated, non-random process. Cancer cell-secreted vesicles, especially exosomes, have recently been implicated in the guidance of metastatic dissemination, with specific surface composition determining some aspects of organ-specific localization. Nevertheless, whether the tumor microenvironment influences exosome biodistribution has yet to be investigated. Here, we show that microenvironmental cytokines, particularly CCL2, decorate cancer exosomes via binding to surface glycosaminoglycan side chains of proteoglycans, causing exosome accumulation in specific cell subsets and organs. Exosome retention results in changes in the immune landscape within these organs, coupled with a higher metastatic burden. Strikingly, CCL2-decorated exosomes are directed to a subset of cells that express the CCL2 receptor CCR2, demonstrating that exosome-bound cytokines are a crucial determinant of exosome-cell interactions. In addition to the finding that cytokine-conjugated exosomes are detected in the blood of cancer patients, we discovered that healthy subjects derived exosomes are also associated with cytokines. Although displaying a different profile from exosomes isolated from cancer patients, it further indicates that specific combinations of cytokines bound to exosomes could likewise affect other physiological and disease settings.

摘要

癌症转移到次级部位是一个协调的、非随机的过程。最近,癌细胞分泌的小泡,特别是外泌体,被认为在转移性扩散的指导中起作用,其特定的表面组成决定了某些器官特异性定位的某些方面。然而,肿瘤微环境是否影响外泌体的生物分布尚未得到研究。在这里,我们表明,微环境细胞因子,特别是 CCL2,通过与蛋白聚糖表面糖胺聚糖侧链结合来修饰癌症外泌体,导致外泌体在特定细胞亚群和器官中的积累。外泌体的保留导致这些器官内免疫景观的变化,并伴有更高的转移负担。引人注目的是,CCL2 修饰的外泌体被引导到表达 CCL2 受体 CCR2 的细胞亚群,表明外泌体结合的细胞因子是外泌体-细胞相互作用的关键决定因素。除了发现癌症患者血液中检测到细胞因子偶联的外泌体外,我们还发现健康受试者来源的外泌体也与细胞因子有关。尽管与从癌症患者中分离出的外泌体显示出不同的特征,但它进一步表明,与外泌体结合的特定细胞因子组合同样可以影响其他生理和疾病状态。

https://cdn.ncbi.nlm.nih.gov/pmc/blobs/2b71/8192925/6fefbb39a3be/41467_2021_23946_Fig1_HTML.jpg

文献AI研究员

20分钟写一篇综述,助力文献阅读效率提升50倍。

立即体验

用中文搜PubMed

大模型驱动的PubMed中文搜索引擎

马上搜索

文档翻译

学术文献翻译模型,支持多种主流文档格式。

立即体验