Suppr超能文献

Hippo 通路在乙型肝炎病毒感染中反向调控固有免疫。

Hippo Pathway Counter-Regulates Innate Immunity in Hepatitis B Virus Infection.

机构信息

Institute for Lymphoma Research, Henan Cancer Hospital, The Affiliated Cancer Hospital of Zhengzhou University, Zhengzhou University, Zhengzhou, China.

Department of Gastroenterology and Hepatology, University Hospital Essen, University of Duisburg-Essen, Essen, Germany.

出版信息

Front Immunol. 2021 May 25;12:684424. doi: 10.3389/fimmu.2021.684424. eCollection 2021.

Abstract

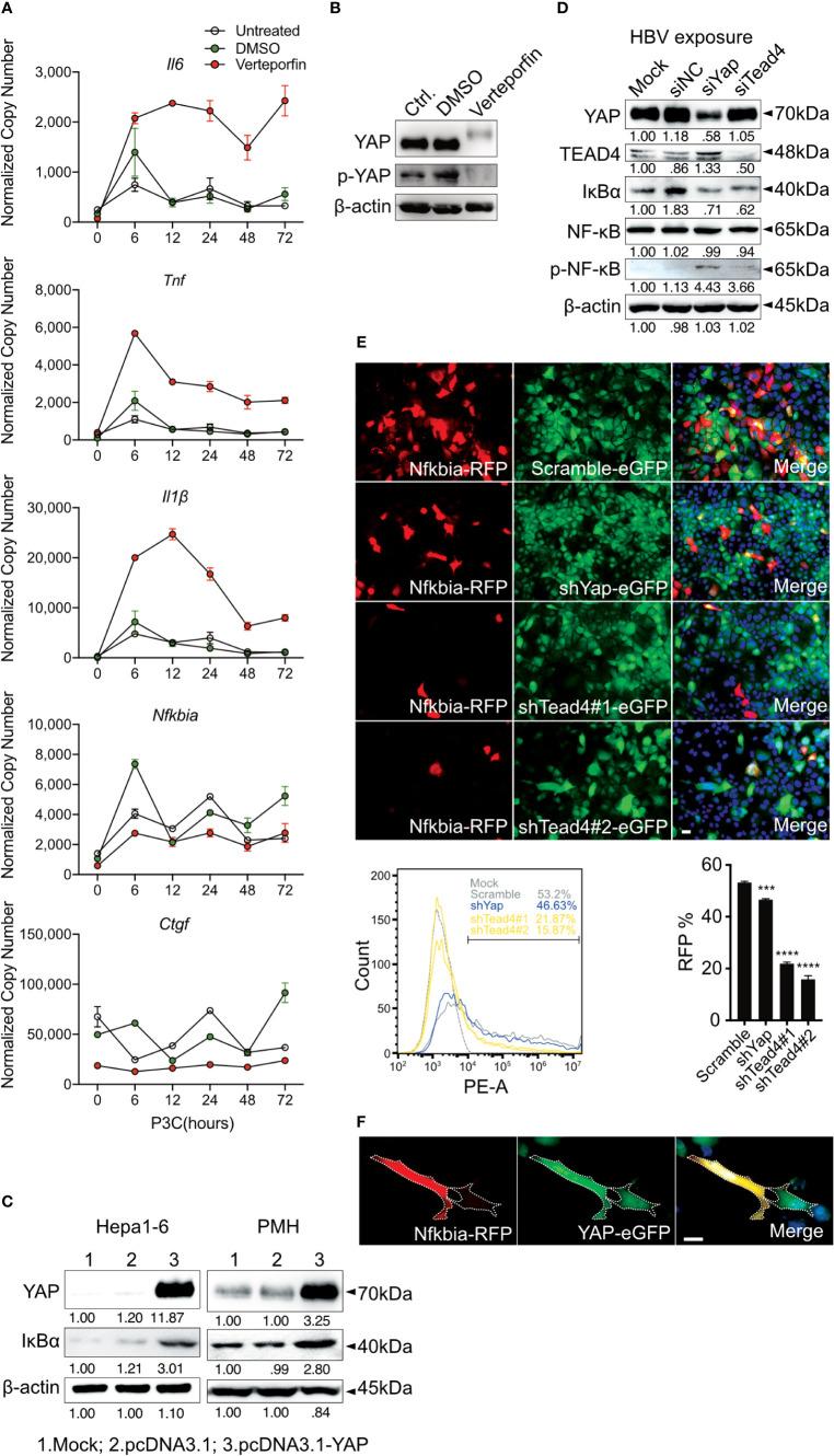
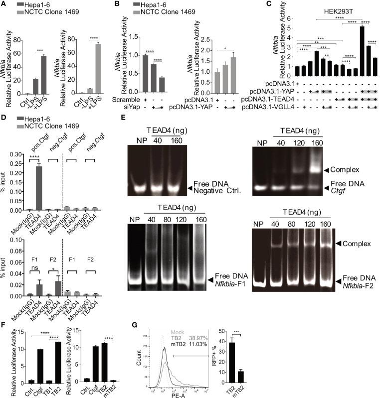
Whether hepatitis B virus (HBV) activates or represses innate immunity continues to be debated. Toll-like receptor (TLR) 2 has been identified to recognize HBV particles in human hepatocytes. The Hippo pathway, known for growth control, is suggested to play a vital role in immune regulation. Here, molecular interactions between HBV-triggered TLR signaling and the Hippo pathway were comprehensively investigated. Reanalysis of GSE69590 data, in which human hepatocytes have been treated with cell culture-derived HBV particles, identified changes in Hippo and NF-κB signaling. Immunocytochemical staining and western blotting revealed time-dependent nuclear translocation of YAP and NF-κB in HBV-exposed primary human and murine hepatocytes (PMH). Analysis of PMH isolated from MyD88- or IRAK4-deficient mice and the inhibition of TLR2 and MST1/2 confirmed the relation between TLR2 and Hippo signaling in HBV-induced immunity. Loss and gain of function experiments implied that Hippo-downstream effector YAP directly regulated IκBα expression. Functional investigations confirmed the regulation of promoter activity by the YAP/TEAD4 transcription factor complex. Administration of TLR ligands to mice highlighted the relevance of the TLR2-MyD88-IRAK4-Hippo axis in hepatic immunity. Interestingly, reanalysis of gene expression pattern in liver biopsies of patients chronically infected with HBV (GSE83148, GSE65359) indicated an activation of TLR2 and however, an MST1-dominated Hippo control in the immune clearance phase of patients with chronic HBV infection. We demonstrated that MyD88-dependent TLR signaling activates NF-κB and Hippo signaling, with YAP prompting the IκBα-mediated negative feedback, alongside NF-κB. Imbalance between immune induction and Hippo activation may have implications for the safety of novel HBV cure strategies interfering with pathogen recognition receptors.

摘要

乙型肝炎病毒 (HBV) 是否激活或抑制固有免疫仍存在争议。Toll 样受体 (TLR) 2 已被鉴定为能够识别人肝细胞中的 HBV 颗粒。Hippo 通路,以生长控制而闻名,被认为在免疫调节中起着至关重要的作用。在这里,全面研究了 HBV 触发的 TLR 信号与 Hippo 通路之间的分子相互作用。重新分析 GSE69590 数据,其中人肝细胞已用细胞培养衍生的 HBV 颗粒处理,鉴定出 Hippo 和 NF-κB 信号的变化。免疫细胞化学染色和 Western blot 显示,HBV 暴露的原代人和鼠肝细胞 (PMH) 中 YAP 和 NF-κB 的核转位呈时间依赖性。从 MyD88 或 IRAK4 缺陷型小鼠中分离的 PMH 分析以及 TLR2 和 MST1/2 的抑制证实了 TLR2 和 Hippo 信号在 HBV 诱导的免疫中的关系。Hippo 下游效应物 YAP 的缺失和功能获得实验表明,Hippo 下游效应物 YAP 直接调节 IκBα 的表达。功能研究证实了 YAP/TEAD4 转录因子复合物对启动子活性的调节。TLR 配体给药到小鼠中突出了 TLR2-MyD88-IRAK4-Hippo 轴在肝免疫中的相关性。有趣的是,对慢性 HBV 感染患者肝活检基因表达谱的重新分析(GSE83148、GSE65359)表明 TLR2 的激活,然而,在慢性 HBV 感染患者的免疫清除阶段,MST1 占主导地位的 Hippo 控制。我们证明了 MyD88 依赖性 TLR 信号激活 NF-κB 和 Hippo 信号,YAP 促使 IκBα 介导的负反馈与 NF-κB 一起。免疫诱导与 Hippo 激活之间的不平衡可能对干扰病原体识别受体的新型 HBV 治愈策略的安全性产生影响。

https://cdn.ncbi.nlm.nih.gov/pmc/blobs/2f9d/8185339/a18414e4510b/fimmu-12-684424-g001.jpg

文献AI研究员

20分钟写一篇综述,助力文献阅读效率提升50倍。

立即体验

用中文搜PubMed

大模型驱动的PubMed中文搜索引擎

马上搜索

文档翻译

学术文献翻译模型,支持多种主流文档格式。

立即体验