Suppr超能文献

欧洲神经母细胞瘤研究组(SIOPEN)高危神经母细胞瘤试验(HR-NBL1)中扩增和突变的频率及预后影响。

Frequency and Prognostic Impact of Amplifications and Mutations in the European Neuroblastoma Study Group (SIOPEN) High-Risk Neuroblastoma Trial (HR-NBL1).

机构信息

Equipe SiRIC RTOP Recherche Translationelle en Oncologie Pédiatrique, Institut Curie, Paris, France.

INSERM U830, Laboratoire de Génétique et Biologie des Cancers, Institut Curie, Paris, France.

出版信息

J Clin Oncol. 2021 Oct 20;39(30):3377-3390. doi: 10.1200/JCO.21.00086. Epub 2021 Jun 11.

Abstract

PURPOSE

In neuroblastoma (NB), the ALK receptor tyrosine kinase can be constitutively activated through activating point mutations or genomic amplification. We studied genetic alterations in high-risk (HR) patients on the HR-NBL1/SIOPEN trial to determine their frequency, correlation with clinical parameters, and prognostic impact.

MATERIALS AND METHODS

Diagnostic tumor samples were available from 1,092 HR-NBL1/SIOPEN patients to determine amplification status (n = 330), mutational profile (n = 191), or both (n = 571).

RESULTS

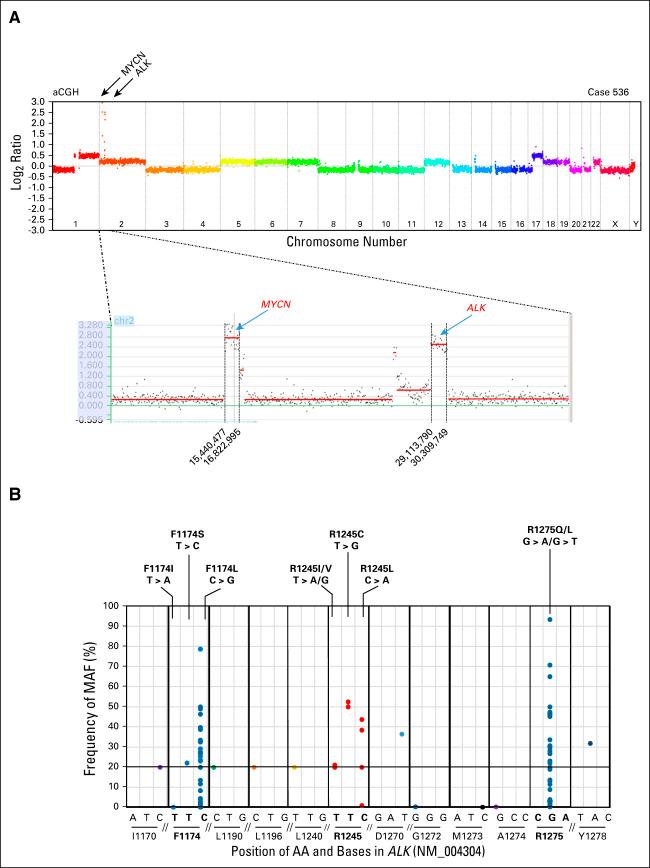
Genomic amplification (a) was detected in 4.5% of cases (41 out of 901), all except one with amplification (MNA). a was associated with a significantly poorer overall survival (OS) (5-year OS: a [n = 41] 28% [95% CI, 15 to 42]; no-a [n = 860] 51% [95% CI, 47 to 54], [ < .001]), particularly in cases with metastatic disease. mutations (m) were detected at a clonal level (> 20% mutated allele fraction) in 10% of cases (76 out of 762) and at a subclonal level (mutated allele fraction 0.1%-20%) in 3.9% of patients (30 out of 762), with a strong correlation between the presence of m and MNA ( < .001). Among 571 cases with known a and m status, a statistically significant difference in OS was observed between cases with a or clonal m versus subclonal m or no alterations (5-year OS: a [n = 19], 26% [95% CI, 10 to 47], clonal m [n = 65] 33% [95% CI, 21 to 44], subclonal m (n = 22) 48% [95% CI, 26 to 67], and no alteration [n = 465], 51% [95% CI, 46 to 55], respectively; = .001). Importantly, in a multivariate model, involvement of more than one metastatic compartment (hazard ratio [HR], 2.87; < .001), a (HR, 2.38; = .004), and clonal (HR, 1.77; = .001) were independent predictors of poor outcome.

CONCLUSION

Genetic alterations of (clonal mutations and amplifications) in HR-NB are independent predictors of poorer survival. These data provide a rationale for integration of ALK inhibitors in upfront treatment of HR-NB with alterations.

摘要

目的

在神经母细胞瘤(NB)中,ALK 受体酪氨酸激酶可以通过激活点突变或基因组扩增而被持续激活。我们研究了高危(HR)患者在 HR-NBL1/SIOPEN 试验中的遗传改变,以确定其频率、与临床参数的相关性以及对预后的影响。

材料和方法

HR-NBL1/SIOPEN 试验的 1092 例高危患者的诊断性肿瘤样本可用于确定扩增状态(n=330)、突变谱(n=191)或两者(n=571)。

结果

基因组扩增(a)在 4.5%的病例中(901 例中有 41 例)被检测到,除一例外均伴有 MNA 扩增。a 与总生存期(OS)显著相关(5 年 OS:a[n=41]28%[95%CI,15 至 42];无-a[n=860]51%[95%CI,47 至 54],[<.001]),尤其是在有转移疾病的病例中。克隆水平(>20%突变等位基因分数)检测到 76 例(762 例中有 10%)突变(m),亚克隆水平(突变等位基因分数 0.1%-20%)有 30 例(762 例中有 3.9%),m 的存在与 MNA 之间具有很强的相关性(<.001)。在 571 例已知 a 和 m 状态的病例中,观察到 OS 存在统计学差异,在有 a 或克隆 m 与亚克隆 m 或无 ALK 改变的病例之间(5 年 OS:a[n=19]26%[95%CI,10 至 47],克隆 m[n=65]33%[95%CI,21 至 44],亚克隆 m(n=22)48%[95%CI,26 至 67],无改变[n=465]51%[95%CI,46 至 55],分别为;[=.001])。重要的是,在多变量模型中,涉及多个转移部位(危险比[HR],2.87;<.001)、a(HR,2.38;=.004)和克隆(HR,1.77;=.001)是预后不良的独立预测因素。

结论

HR-NB 中 ALK (克隆突变和扩增)的遗传改变是生存较差的独立预测因素。这些数据为在具有 ALK 改变的 HR-NB 中纳入 ALK 抑制剂进行一线治疗提供了依据。

https://cdn.ncbi.nlm.nih.gov/pmc/blobs/a52a/8791815/2bc83a5e66cf/jco-39-3377-g001.jpg

文献AI研究员

20分钟写一篇综述,助力文献阅读效率提升50倍。

立即体验

用中文搜PubMed

大模型驱动的PubMed中文搜索引擎

马上搜索

文档翻译

学术文献翻译模型,支持多种主流文档格式。

立即体验