Suppr超能文献

小 G 蛋白 RalA 促进三阴性乳腺癌的进展和转移。

The small G-protein RalA promotes progression and metastasis of triple-negative breast cancer.

机构信息

Arthur G. James Comprehensive Cancer Center, The Ohio State University, Columbus, OH, 43210, USA.

Department of Radiation Oncology, The Ohio State University, 646A TMRF, 420 W. 12th Avenue, Columbus, OH, 43210, USA.

出版信息

Breast Cancer Res. 2021 Jun 12;23(1):65. doi: 10.1186/s13058-021-01438-3.

Abstract

BACKGROUND

Breast cancer (BC) is the most common cancer in women and the leading cause of cancer-associated mortality in women. In particular, triple-negative BC (TNBC) has the highest rate of mortality due in large part to the lack of targeted treatment options for this subtype. Thus, there is an urgent need to identify new molecular targets for TNBC treatment. RALA and RALB are small GTPases implicated in growth and metastasis of a variety of cancers, although little is known of their roles in BC.

METHODS

The necessity of RALA and RALB for TNBC tumor growth and metastasis were evaluated in vivo using orthotopic and tail-vein models. In vitro, 2D and 3D cell culture methods were used to evaluate the contributions of RALA and RALB during TNBC cell migration, invasion, and viability. The association between TNBC patient outcome and RALA and RALB expression was examined using publicly available gene expression data and patient tissue microarrays. Finally, small molecule inhibition of RALA and RALB was evaluated as a potential treatment strategy for TNBC in cell line and patient-derived xenograft (PDX) models.

RESULTS

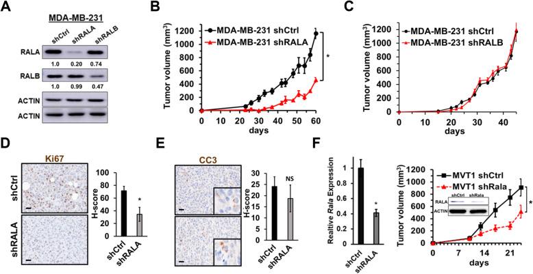
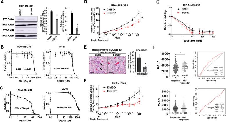
Knockout or depletion of RALA inhibited orthotopic primary tumor growth, spontaneous metastasis, and experimental metastasis of TNBC cells in vivo. Conversely, knockout of RALB increased TNBC growth and metastasis. In vitro, RALA and RALB had antagonistic effects on TNBC migration, invasion, and viability with RALA generally supporting and RALB opposing these processes. In BC patient populations, elevated RALA but not RALB expression is significantly associated with poor outcome across all BC subtypes and specifically within TNBC patient cohorts. Immunohistochemical staining for RALA in patient cohorts confirmed the prognostic significance of RALA within the general BC population and the TNBC population specifically. BQU57, a small molecule inhibitor of RALA and RALB, decreased TNBC cell line viability, sensitized cells to paclitaxel in vitro and decreased tumor growth and metastasis in TNBC cell line and PDX models in vivo.

CONCLUSIONS

Together, these data demonstrate important but paradoxical roles for RALA and RALB in the pathogenesis of TNBC and advocate further investigation of RALA as a target for the precise treatment of metastatic TNBC.

摘要

背景

乳腺癌(BC)是女性中最常见的癌症,也是女性癌症相关死亡的主要原因。特别是三阴性乳腺癌(TNBC)由于缺乏针对这种亚型的靶向治疗选择,死亡率最高。因此,迫切需要为 TNBC 治疗确定新的分子靶标。 RALA 和 RALB 是参与多种癌症生长和转移的小 GTPases,尽管人们对它们在 BC 中的作用知之甚少。

方法

使用原位和尾静脉模型在体内评估 RALA 和 RALB 对 TNBC 肿瘤生长和转移的必要性。在体外,使用 2D 和 3D 细胞培养方法来评估 RALA 和 RALB 在 TNBC 细胞迁移、侵袭和活力过程中的作用。使用公开的基因表达数据和患者组织微阵列检查 TNBC 患者结局与 RALA 和 RALB 表达之间的关联。最后,评估 RALA 和 RALB 的小分子抑制作为 TNBC 细胞系和患者来源异种移植(PDX)模型中的潜在治疗策略。

结果

RA LA 的敲除或耗尽抑制了 TNBC 细胞在体内的原位原发性肿瘤生长、自发转移和实验性转移。相反,RALB 的敲除增加了 TNBC 的生长和转移。在体外,RALA 和 RALB 对 TNBC 迁移、侵袭和活力具有拮抗作用,RALA 通常支持这些过程,而 RALB 则相反。在 BC 患者人群中,所有 BC 亚型和特别是 TNBC 患者队列中,升高的 RALA 但不是 RALB 表达与不良预后显著相关。在患者队列中对 RALA 的免疫组织化学染色证实了 RALA 在一般 BC 人群中的预后意义以及 TNBC 人群中的特异性。RALA 和 RALB 的小分子抑制剂 BQU57 降低了 TNBC 细胞系的活力,在体外使细胞对紫杉醇敏感,并在 TNBC 细胞系和 PDX 模型中体内降低肿瘤生长和转移。

结论

综上所述,这些数据表明 RALA 和 RALB 在 TNBC 发病机制中具有重要但矛盾的作用,并提倡进一步研究 RALA 作为治疗转移性 TNBC 的精确靶点。

https://cdn.ncbi.nlm.nih.gov/pmc/blobs/cf23/8196523/725e9cfdf475/13058_2021_1438_Fig1_HTML.jpg

文献AI研究员

20分钟写一篇综述,助力文献阅读效率提升50倍。

立即体验

用中文搜PubMed

大模型驱动的PubMed中文搜索引擎

马上搜索

文档翻译

学术文献翻译模型,支持多种主流文档格式。

立即体验