Suppr超能文献

用于预测肾透明细胞癌患者预后的m6A相关长链非编码RNA特征的鉴定

Identification of an m6A-Related lncRNA Signature for Predicting the Prognosis in Patients With Kidney Renal Clear Cell Carcinoma.

作者信息

Yu JunJie, Mao WeiPu, Sun Si, Hu Qiang, Wang Can, Xu ZhiPeng, Liu RuiJi, Chen SaiSai, Xu Bin, Chen Ming

机构信息

Medical College, Southeast University, Nanjing, China.

Department of Urology, Affiliated Zhongda Hospital of Southeast University, Nanjing, China.

出版信息

Front Oncol. 2021 May 26;11:663263. doi: 10.3389/fonc.2021.663263. eCollection 2021.

Abstract

PURPOSE

This study aimed to construct an m6A-related long non-coding RNAs (lncRNAs) signature to accurately predict the prognosis of kidney clear cell carcinoma (KIRC) patients using data obtained from The Cancer Genome Atlas (TCGA) database.

METHODS

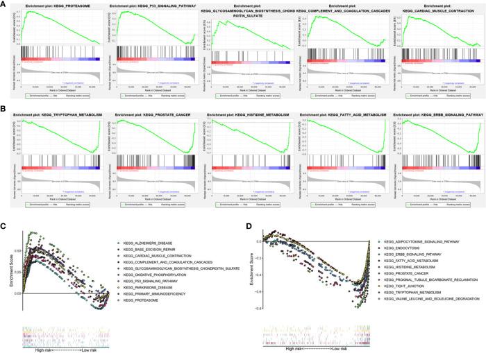
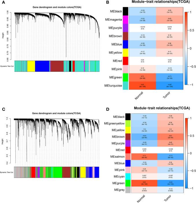
The KIRC patient data were downloaded from TCGA database and m6A-related genes were obtained from published articles. Pearson correlation analysis was implemented to identify m6A-related lncRNAs. Univariate, Lasso, and multivariate Cox regression analyses were used to identifying prognostic risk-associated lncRNAs. Five lncRNAs were identified and used to construct a prognostic signature in training set. Kaplan-Meier curves and receiver operating characteristic (ROC) curves were applied to evaluate reliability and sensitivity of the signature in testing set and overall set, respectively. A prognostic nomogram was established to predict the probable 1-, 3-, and 5-year overall survival of KIRC patients quantitatively. GSEA was performed to explore the potential biological processes and cellular pathways. Besides, the lncRNA/miRNA/mRNA ceRNA network and PPI network were constructed based on weighted gene co-expression network analysis (WGCNA). Functional Enrichment Analysis was used to identify the biological functions of m6A-related lncRNAs.

RESULTS

We constructed and verified an m6A-related lncRNAs prognostic signature of KIRC patients in TCGA database. We confirmed that the survival rates of KIRC patients with high-risk subgroup were significantly poorer than those with low-risk subgroup in the training set and testing set. ROC curves indicated that the prognostic signature had a reliable predictive capability in the training set (AUC = 0.802) and testing set (AUC = 0.725), respectively. Also, we established a prognostic nomogram with a high C-index and accomplished good prediction accuracy. The lncRNA/miRNA/mRNA ceRNA network and PPI network, as well as functional enrichment analysis provided us with new ways to search for potential biological functions.

CONCLUSIONS

We constructed an m6A-related lncRNAs prognostic signature which could accurately predict the prognosis of KIRC patients.

摘要

目的

本研究旨在利用从癌症基因组图谱(TCGA)数据库获取的数据构建一种与m6A相关的长链非编码RNA(lncRNA)特征,以准确预测肾透明细胞癌(KIRC)患者的预后。

方法

从TCGA数据库下载KIRC患者数据,并从已发表的文章中获取与m6A相关的基因。进行Pearson相关性分析以鉴定与m6A相关的lncRNA。采用单因素、Lasso和多因素Cox回归分析来鉴定与预后风险相关的lncRNA。在训练集中鉴定出5个lncRNA并用于构建预后特征。分别应用Kaplan-Meier曲线和受试者工作特征(ROC)曲线来评估该特征在测试集和总体集中的可靠性和敏感性。建立一个预后列线图以定量预测KIRC患者可能的1年、3年和5年总生存率。进行基因集富集分析(GSEA)以探索潜在的生物学过程和细胞通路。此外,基于加权基因共表达网络分析(WGCNA)构建lncRNA/miRNA/mRNA竞争性内源RNA(ceRNA)网络和蛋白质-蛋白质相互作用(PPI)网络。功能富集分析用于鉴定与m6A相关的lncRNA的生物学功能。

结果

我们在TCGA数据库中构建并验证了一种KIRC患者的与m6A相关的lncRNA预后特征。我们证实,在训练集和测试集中,高风险亚组的KIRC患者的生存率显著低于低风险亚组。ROC曲线表明,该预后特征在训练集(AUC = 0.802)和测试集(AUC = 0.725)中分别具有可靠的预测能力。此外,我们建立了一个具有高C指数的预后列线图,并实现了良好的预测准确性。lncRNA/miRNA/mRNA ceRNA网络和PPI网络以及功能富集分析为我们寻找潜在生物学功能提供了新方法。

结论

我们构建了一种与m6A相关的lncRNA预后特征,其可以准确预测KIRC患者的预后。

https://cdn.ncbi.nlm.nih.gov/pmc/blobs/c38a/8187870/afc72273c0eb/fonc-11-663263-g001.jpg

文献AI研究员

20分钟写一篇综述,助力文献阅读效率提升50倍。

立即体验

用中文搜PubMed

大模型驱动的PubMed中文搜索引擎

马上搜索

文档翻译

学术文献翻译模型,支持多种主流文档格式。

立即体验