Suppr超能文献

支链氨基酸代谢受 ERRα 在原代人肌管中的调节,并且在 2 型糖尿病中进一步受到葡萄糖负荷的损害。

Branched-chain amino acid metabolism is regulated by ERRα in primary human myotubes and is further impaired by glucose loading in type 2 diabetes.

机构信息

Department of Molecular Medicine and Surgery, Integrative Physiology, Karolinska Institutet, Stockholm, Sweden.

Department of Public Health and Clinical Medicine, Umeå University, Umeå, Sweden.

出版信息

Diabetologia. 2021 Sep;64(9):2077-2091. doi: 10.1007/s00125-021-05481-9. Epub 2021 Jun 16.

Abstract

AIMS/HYPOTHESIS: Increased levels of branched-chain amino acids (BCAAs) are associated with type 2 diabetes pathogenesis. However, most metabolomic studies are limited to an analysis of plasma metabolites under fasting conditions, rather than the dynamic shift in response to a metabolic challenge. Moreover, metabolomic profiles of peripheral tissues involved in glucose homeostasis are scarce and the transcriptomic regulation of genes involved in BCAA catabolism is partially unknown. This study aimed to identify differences in circulating and skeletal muscle BCAA levels in response to an OGTT in individuals with normal glucose tolerance (NGT) or type 2 diabetes. Additionally, transcription factors involved in the regulation of the BCAA gene set were identified.

METHODS

Plasma and vastus lateralis muscle biopsies were obtained from individuals with NGT or type 2 diabetes before and after an OGTT. Plasma and quadriceps muscles were harvested from skeletal muscle-specific Ppargc1a knockout and transgenic mice. BCAA-related metabolites and genes were assessed by LC-MS/MS and quantitative RT-PCR, respectively. Small interfering RNA and adenovirus-mediated overexpression techniques were used in primary human skeletal muscle cells to study the role of PPARGC1A and ESRRA in the expression of the BCAA gene set. Radiolabelled leucine was used to analyse the impact of oestrogen-related receptor α (ERRα) knockdown on leucine oxidation.

RESULTS

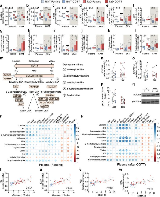
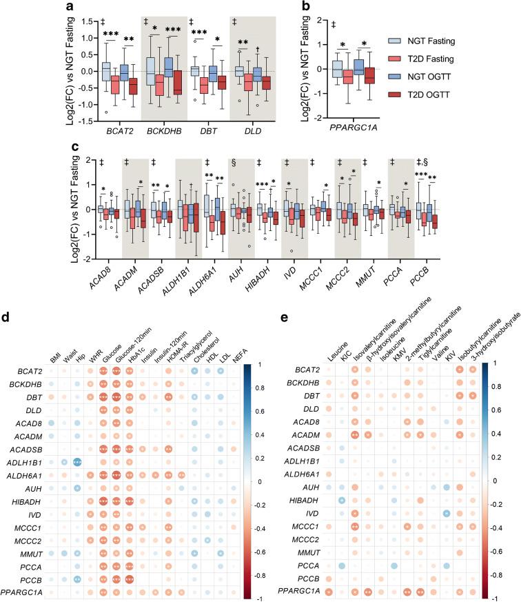
Impairments in BCAA catabolism in people with type 2 diabetes under fasting conditions were exacerbated after a glucose load. Branched-chain keto acids were reduced 37-56% after an OGTT in the NGT group, whereas no changes were detected in individuals with type 2 diabetes. These changes were concomitant with a stronger correlation with glucose homeostasis biomarkers and downregulated expression of branched-chain amino acid transaminase 2, branched-chain keto acid dehydrogenase complex subunits and 69% of downstream BCAA-related genes in skeletal muscle. In primary human myotubes overexpressing peroxisome proliferator-activated receptor γ coactivator-1α (PGC-1α, encoded by PPARGC1A), 61% of the analysed BCAA genes were upregulated, while 67% were downregulated in the quadriceps of skeletal muscle-specific Ppargc1a knockout mice. ESRRA (encoding ERRα) silencing completely abrogated the PGC-1α-induced upregulation of BCAA-related genes in primary human myotubes.

CONCLUSIONS/INTERPRETATION: Metabolic inflexibility in type 2 diabetes impacts BCAA homeostasis and attenuates the decrease in circulating and skeletal muscle BCAA-related metabolites after a glucose challenge. Transcriptional regulation of BCAA genes in primary human myotubes via PGC-1α is ERRα-dependent.

摘要

目的/假设:支链氨基酸(BCAA)水平升高与 2 型糖尿病发病机制有关。然而,大多数代谢组学研究仅限于空腹状态下的血浆代谢物分析,而不是对代谢挑战的动态反应。此外,涉及葡萄糖稳态的外周组织的代谢组学特征很少,BCAA 分解代谢相关基因的转录调控部分未知。本研究旨在鉴定糖耐量正常(NGT)或 2 型糖尿病个体 OGTT 前后循环和骨骼肌中支链氨基酸水平的差异。此外,还鉴定了参与调节 BCAA 基因集的转录因子。

方法

在 OGTT 前后,从 NGT 或 2 型糖尿病个体中获取血浆和股外侧肌活检组织。从骨骼肌特异性 Ppargc1a 敲除和转基因小鼠中采集血浆和股四头肌。通过 LC-MS/MS 和定量 RT-PCR 分别评估 BCAA 相关代谢物和基因。在原代人骨骼肌细胞中使用小干扰 RNA 和腺病毒介导的过表达技术,研究 PPARGC1A 和 ESRRA 在 BCAA 基因集表达中的作用。放射性标记亮氨酸用于分析雌激素相关受体α(ERRα)敲低对亮氨酸氧化的影响。

结果

2 型糖尿病个体空腹时的 BCAA 分解代谢受损,在葡萄糖负荷后进一步加重。NGT 组 OGTT 后支链酮酸降低 37-56%,而 2 型糖尿病个体无变化。这些变化与葡萄糖稳态生物标志物的相关性更强,骨骼肌中支链氨基酸转氨酶 2、支链酮酸脱氢酶复合体亚基和 69%的下游 BCAA 相关基因的表达下调有关。在过表达过氧化物酶体增殖物激活受体 γ 共激活因子 1α(PGC-1α,由 PPARGC1A 编码)的原代人肌管中,分析的 61%的 BCAA 基因上调,而骨骼肌特异性 Ppargc1a 敲除小鼠的股四头肌中 67%的基因下调。ESRRA(编码 ERRα)沉默完全阻断了 PGC-1α 诱导的原代人肌管中 BCAA 相关基因的上调。

结论/解释:2 型糖尿病的代谢灵活性影响 BCAA 稳态,并减弱葡萄糖挑战后循环和骨骼肌中与 BCAA 相关代谢物的减少。PGC-1α 通过原代人肌管中的转录调节 BCAA 基因是 ERRα 依赖性的。

https://cdn.ncbi.nlm.nih.gov/pmc/blobs/94fa/8382616/893b59d4b5c8/125_2021_5481_Fig1_HTML.jpg

文献AI研究员

20分钟写一篇综述,助力文献阅读效率提升50倍。

立即体验

用中文搜PubMed

大模型驱动的PubMed中文搜索引擎

马上搜索

文档翻译

学术文献翻译模型,支持多种主流文档格式。

立即体验