Suppr超能文献

通过瘤内注射TLR9激动剂和OX40激动剂联合免疫疗法治疗肝细胞癌

The Combination Immunotherapy of TLR9 Agonist and OX40 Agonist via Intratumoural Injection for Hepatocellular Carcinoma.

作者信息

Zhou Zhimei, Lin Liteng, An Yongcheng, Zhan Meixiao, Chen Ye, Cai Mingyue, Zhu Xiaojing, Lu Ligong, Zhu Kangshun

机构信息

Laboratory of Interventional Radiology, Department of Minimally Invasive Interventional Radiology and Department of Radiology, The Second Affiliated Hospital, Guangzhou Medical University, Guangzhou, 510260, People's Republic of China.

Zhuhai Interventional Medical Center, Zhuhai Precision Medical Center, Zhuhai People's Hospital, Zhuhai Hospital Affiliated with Jinan University, Zhuhai, Guangdong Province, 519000, People's Republic of China.

出版信息

J Hepatocell Carcinoma. 2021 Jun 8;8:529-543. doi: 10.2147/JHC.S301375. eCollection 2021.

Abstract

BACKGROUND

The response rate of immunotherapy via immune checkpoint blockade in hepatocellular carcinoma (HCC) is limited due to multiple immune evasion mechanisms. OX40 is a T cell co-stimulating molecule which suppresses the cancer immune evasion by activating effector T cells (Teffs) and counteracting regulatory T cells (Tregs). TLR9 belongs to the toll-like receptor superfamily which promotes tumour antigen presentation by stimulating the maturation of dendritic cells. Though the combination immunotherapy of TLR9 agonist (CpG) and OX40 agonist (anti-OX40 antibody) has shown encouraging efficacy in various tumours, its effect on HCC remains unknown.

MATERIALS AND METHODS

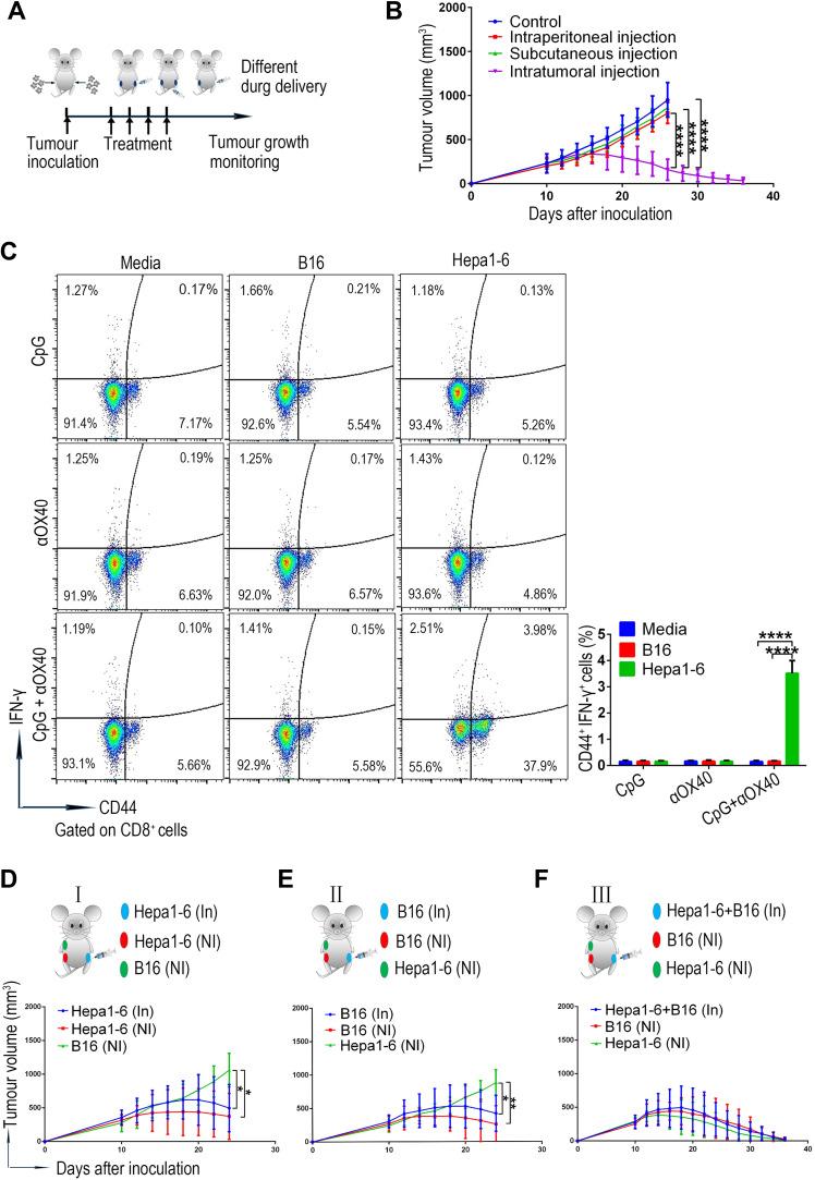
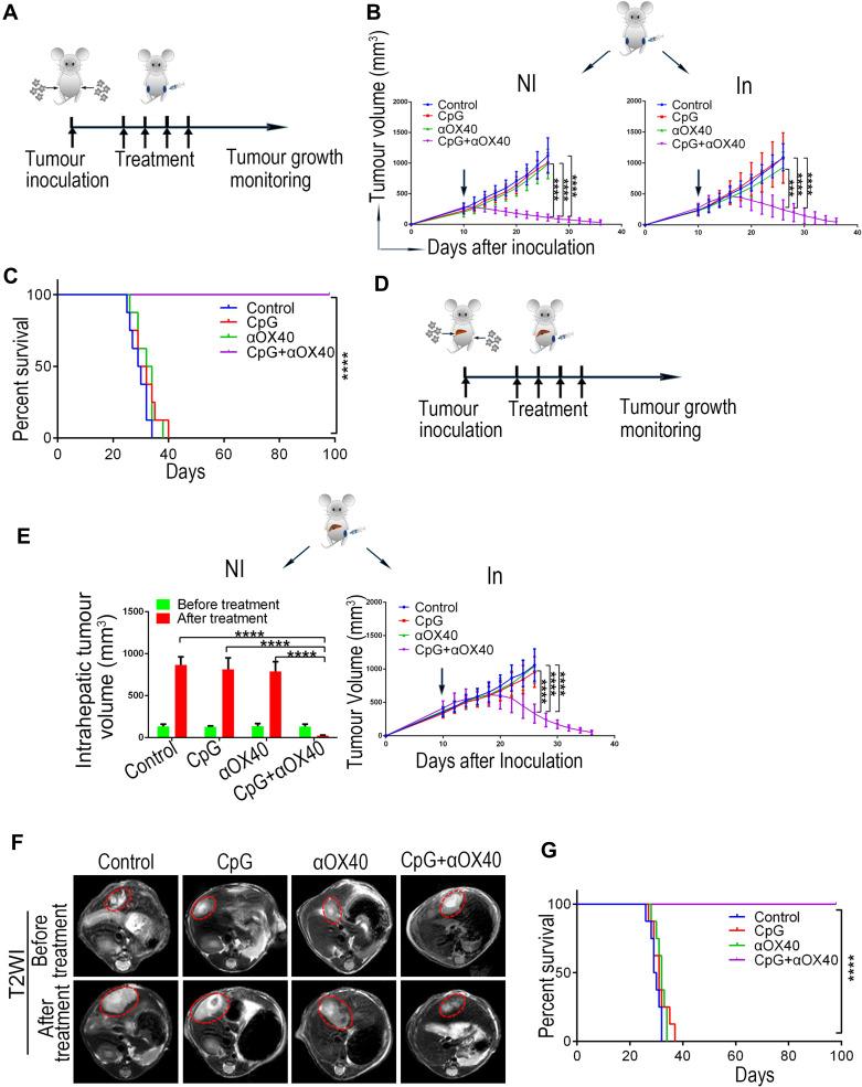
Orthotopic and ectopic HCC models were constructed by implanting Hepa1-6 cells at different body sites of the mice. Immune agents were administrated via three ways, including intratumoural injection into one site of the tumour, intraperitoneal injection, and subcutaneous injection. The anti-tumour immune response was evaluated by the regression of both the local treated tumour and distant untreated tumour. The ratio and function of CD4+ T cells, CD8+ T cells, Tregs and myeloid-derived suppressor cells (MDSCs) were analyzed by flow cytometry.

RESULTS

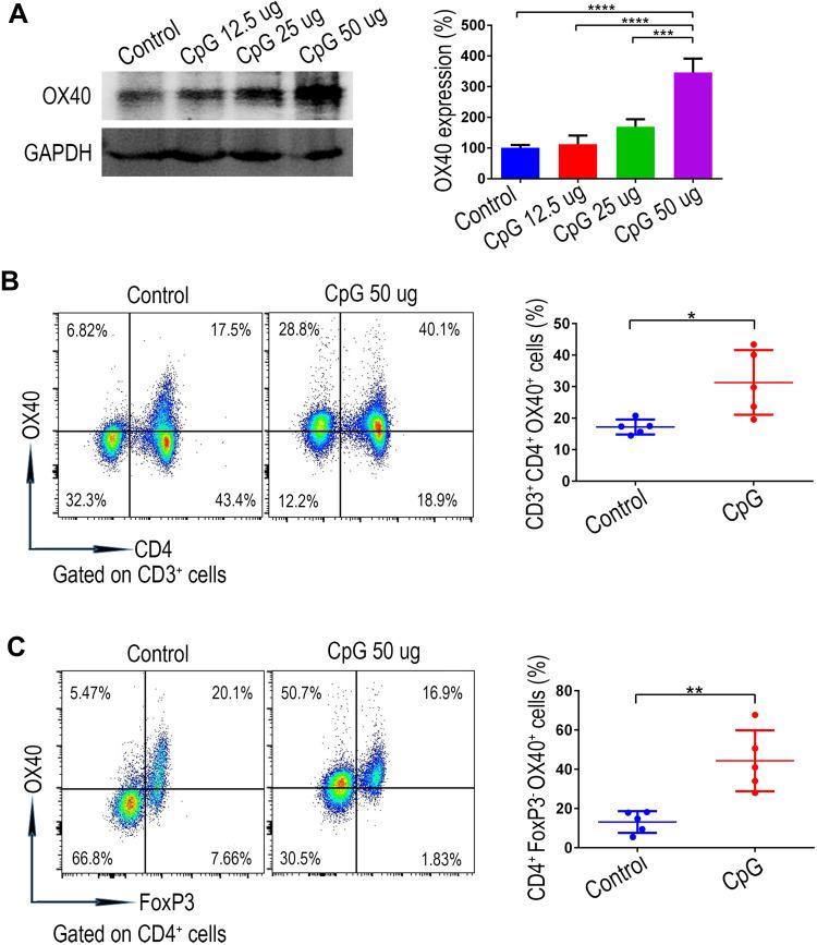
CpG via intratumoural injection remarkably upregulated the weakly expressed OX40 of intratumoural T cells. The combination immunotherapy of CpG and anti-OX40 antibody via intratumoural injection significantly inhibited the growth of local and distant tumours, and also effectively prevented their recurrence. Excitingly, drug administration via intratumoural injection, rather than via intraperitoneal or subcutaneous injections, induced potent anti-tumour immune response. Furthermore, we demonstrated that the combination immunotherapy promoted CD8+ and CD4+ T cells, and inhibited Tregs and myeloid-derived suppressor cells, contributing to the effective inhibition on HCC. Noteworthily, the combination immunotherapy also induced an immune memory response.

CONCLUSION

The intratumoural administration of combined CpG and anti-OX40 antibody serves as a promising immunotherapy against HCC.

摘要

背景

由于多种免疫逃逸机制,肝细胞癌(HCC)中通过免疫检查点阻断进行免疫治疗的应答率有限。OX40是一种T细胞共刺激分子,可通过激活效应T细胞(Teffs)和对抗调节性T细胞(Tregs)来抑制癌症免疫逃逸。TLR9属于Toll样受体超家族,可通过刺激树突状细胞成熟来促进肿瘤抗原呈递。尽管TLR9激动剂(CpG)和OX40激动剂(抗OX40抗体)的联合免疫疗法在各种肿瘤中已显示出令人鼓舞的疗效,但其对HCC的作用仍不清楚。

材料与方法

通过将Hepa1-6细胞植入小鼠的不同身体部位构建原位和异位HCC模型。通过三种方式给予免疫药物,包括肿瘤内注射到肿瘤的一个部位、腹腔注射和皮下注射。通过局部治疗肿瘤和远处未治疗肿瘤的消退来评估抗肿瘤免疫反应。通过流式细胞术分析CD4 + T细胞、CD8 + T细胞、Tregs和髓源性抑制细胞(MDSC)的比例和功能。

结果

通过肿瘤内注射的CpG显著上调了肿瘤内T细胞中低表达的OX40。通过肿瘤内注射的CpG和抗OX40抗体的联合免疫疗法显著抑制了局部和远处肿瘤的生长,并且还有效地预防了它们的复发。令人兴奋的是,通过肿瘤内注射而非腹腔或皮下注射给药诱导了强大的抗肿瘤免疫反应。此外,我们证明联合免疫疗法促进了CD8 +和CD4 + T细胞,并抑制了Tregs和髓源性抑制细胞,有助于有效抑制HCC。值得注意的是,联合免疫疗法还诱导了免疫记忆反应。

结论

肿瘤内联合给予CpG和抗OX40抗体是一种有前景的抗HCC免疫疗法。

https://cdn.ncbi.nlm.nih.gov/pmc/blobs/c0ef/8197594/e9e4aed9a288/JHC-8-529-g0001.jpg

文献AI研究员

20分钟写一篇综述,助力文献阅读效率提升50倍。

立即体验

用中文搜PubMed

大模型驱动的PubMed中文搜索引擎

马上搜索

文档翻译

学术文献翻译模型,支持多种主流文档格式。

立即体验