Suppr超能文献

单细胞 RNA 测序鉴定 ACE2 阳性支气管上皮细胞中的 SDCBP 与 COVID-19 严重程度呈负相关。

Single-cell RNA sequencing identify SDCBP in ACE2-positive bronchial epithelial cells negatively correlates with COVID-19 severity.

机构信息

Jiangsu Key Laboratory of Molecular Medicine, National Institute of Healthcare Data Science at Nanjing University, Medical School of Nanjing University, Nanjing, China.

Department of Hepatobiliary Surgery, The Affiliated Drum Tower Hospital of Nanjing University Medical School, Nanjing, China.

出版信息

J Cell Mol Med. 2021 Jul;25(14):7001-7012. doi: 10.1111/jcmm.16714. Epub 2021 Jun 16.

Abstract

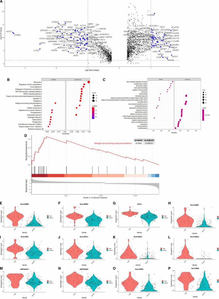
The coronavirus disease 2019 (COVID-19), caused by the novel severe acute respiratory syndrome coronavirus 2 (SARS-CoV-2), has resulted in many deaths throughout the world. It is vital to identify the novel prognostic biomarkers and therapeutic targets to assist with the subsequent diagnosis and treatment plan to mitigate the expansion of COVID-19. Since angiotensin-converting enzyme 2 (ACE2)-positive cells are hosts for COVID-19, we focussed on this cell type to explore the underlying mechanisms of COVID-19. In this study, we identified that ACE2-positive cells from the bronchoalveolar lavage fluid (BALF) of patients with COVID-19 belong to bronchial epithelial cells. Comparing with patients of COVID-19 showing severe symptoms, the antigen processing and presentation pathway was increased and 12 typical genes, HLA-DRB5, HLA-DRB1, CD74, HLA-DRA, HLA-DPA1, HLA-DQA1, HSP90AA1, HSP90AB1, HLA-DPB1, HLA-DQB1, HLA-DQA2, and HLA-DMA, particularly HLA-DPB1, were obviously up-regulated in ACE2-positive bronchial epithelial cells of patients with mild disease. We further discovered SDCBP was positively correlated with above 12 genes particularly with HLA-DPB1 in ACE2-positive bronchial epithelial cells of COVID-19 patients. Moreover, SDCBP may increase the immune infiltration of B cells, CD8+ T cells, CD4+ T cells, macrophages, neutrophils and dendritic cells in different lung carcinoma. Moreover, we found the expression of SDCBP was positively correlated with the expression of antigen processing and presentation genes in post-mortem lung biopsies tissues, which is consistent with previous discoveries. These results suggest that SDCBP has good potential to be further developed as a novel diagnostic and therapeutic target in the treatment of COVID-19.

摘要

新型冠状病毒病 2019(COVID-19)是由新型严重急性呼吸综合征冠状病毒 2(SARS-CoV-2)引起的,已在全球范围内导致许多人死亡。确定新的预后生物标志物和治疗靶点对于协助随后的诊断和治疗计划以减轻 COVID-19 的扩展至关重要。由于血管紧张素转换酶 2(ACE2)阳性细胞是 COVID-19 的宿主,因此我们专注于这种细胞类型,以探索 COVID-19 的潜在机制。在这项研究中,我们确定了来自 COVID-19 患者支气管肺泡灌洗液(BALF)的 ACE2 阳性细胞属于支气管上皮细胞。与表现出严重症状的 COVID-19 患者相比,抗原加工和呈递途径增加,并且 12 个典型基因 HLA-DRB5、HLA-DRB1、CD74、HLA-DRA、HLA-DPA1、HLA-DQA1、HSP90AA1、HSP90AB1、HLA-DPB1、HLA-DQB1、HLA-DQA2 和 HLA-DMA,特别是 HLA-DPB1,在轻度疾病患者的 ACE2 阳性支气管上皮细胞中明显上调。我们进一步发现 SDCBP 与 ACE2 阳性 COVID-19 患者的支气管上皮细胞中的上述 12 个基因特别是 HLA-DPB1 呈正相关。此外,SDCBP 可能会增加不同肺癌中 B 细胞、CD8+T 细胞、CD4+T 细胞、巨噬细胞、中性粒细胞和树突状细胞的免疫浸润。此外,我们发现 SDCBP 的表达与尸检肺活检组织中抗原加工和呈递基因的表达呈正相关,这与之前的发现一致。这些结果表明,SDCBP 具有很好的潜力,可以进一步开发为 COVID-19 治疗的新型诊断和治疗靶点。

https://cdn.ncbi.nlm.nih.gov/pmc/blobs/9eb4/8278084/0bf607a05e01/JCMM-25-7001-g004.jpg

文献AI研究员

20分钟写一篇综述,助力文献阅读效率提升50倍。

立即体验

用中文搜PubMed

大模型驱动的PubMed中文搜索引擎

马上搜索

文档翻译

学术文献翻译模型,支持多种主流文档格式。

立即体验