Suppr超能文献

鞭毛连接区域的驱动蛋白在利什曼原虫的细胞形态发生、细胞分裂和在哺乳动物宿主体内的毒力中是必需的。

The kinesin of the flagellum attachment zone in Leishmania is required for cell morphogenesis, cell division and virulence in the mammalian host.

机构信息

Research Unit "MiVEGEC", University of Montpellier, CNRS, IRD, Academic Hospital (CHU) of Montpellier, Montpellier, France.

Department of Parasitology, Charles University, Prague, Czech Republic.

出版信息

PLoS Pathog. 2021 Jun 18;17(6):e1009666. doi: 10.1371/journal.ppat.1009666. eCollection 2021 Jun.

Abstract

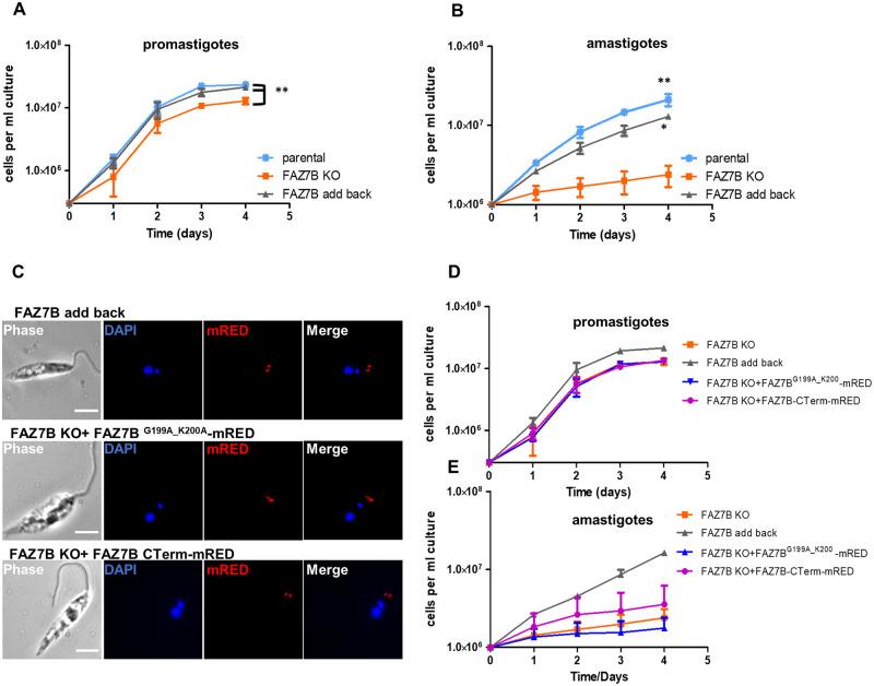
Leishmania parasites possess a unique and complex cytoskeletal structure termed flagellum attachment zone (FAZ) connecting the base of the flagellum to one side of the flagellar pocket (FP), an invagination of the cell body membrane and the sole site for endocytosis and exocytosis. This structure is involved in FP architecture and cell morphogenesis, but its precise role and molecular composition remain enigmatic. Here, we characterized Leishmania FAZ7, the only known FAZ protein containing a kinesin motor domain, and part of a clade of trypanosomatid-specific kinesins with unknown functions. The two paralogs of FAZ7, FAZ7A and FAZ7B, display different localizations and functions. FAZ7A localizes at the basal body, while FAZ7B localizes at the distal part of the FP, where the FAZ structure is present in Leishmania. While null mutants of FAZ7A displayed normal growth rates, the deletion of FAZ7B impaired cell growth in both promastigotes and amastigotes of Leishmania. The kinesin activity is crucial for its function. Deletion of FAZ7B resulted in altered cell division, cell morphogenesis (including flagellum length), and FP structure and function. Furthermore, knocking out FAZ7B induced a mis-localization of two of the FAZ proteins, and disrupted the molecular organization of the FP collar, affecting the localization of its components. Loss of the kinesin FAZ7B has important consequences in the insect vector and mammalian host by reducing proliferation in the sand fly and pathogenicity in mice. Our findings reveal the pivotal role of the only FAZ kinesin as part of the factors important for a successful life cycle of Leishmania.

摘要

利什曼原虫寄生虫拥有一种独特而复杂的细胞骨架结构,称为鞭毛附着区(FAZ),将鞭毛的基部连接到鞭毛囊(FP)的一侧,FP 是细胞膜的内陷,是内吞作用和外排作用的唯一部位。该结构参与 FP 结构和细胞形态发生,但它的确切作用和分子组成仍然是个谜。在这里,我们对利什曼原虫 FAZ7 进行了表征,FAZ7 是唯一已知含有驱动蛋白结构域的 FAZ 蛋白,是一种具有未知功能的动基体特异性驱动蛋白的一个分支的一部分。FAZ7 的两个同源物,FAZ7A 和 FAZ7B,显示出不同的定位和功能。FAZ7A 定位在基体上,而 FAZ7B 定位在 FP 的远端部分,在那里 FAZ 结构存在于利什曼原虫中。虽然 FAZ7A 的缺失突变体显示出正常的生长速度,但 FAZ7B 的缺失会损害利什曼原虫前鞭毛体和无鞭毛体的细胞生长。驱动蛋白活性对其功能至关重要。FAZ7B 的缺失导致细胞分裂、细胞形态发生(包括鞭毛长度)以及 FP 结构和功能发生改变。此外,敲除 FAZ7B 导致两个 FAZ 蛋白的定位错误,并破坏了 FP 领的分子组织,影响了其成分的定位。失去驱动蛋白 FAZ7B 对昆虫载体和哺乳动物宿主有重要影响,减少了沙蝇中的增殖和小鼠中的致病性。我们的发现揭示了唯一的 FAZ 驱动蛋白作为利什曼原虫成功生命周期的重要因素之一的关键作用。

https://cdn.ncbi.nlm.nih.gov/pmc/blobs/873c/8244899/60b077d7a3e9/ppat.1009666.g001.jpg

文献AI研究员

20分钟写一篇综述,助力文献阅读效率提升50倍。

立即体验

用中文搜PubMed

大模型驱动的PubMed中文搜索引擎

马上搜索

文档翻译

学术文献翻译模型,支持多种主流文档格式。

立即体验