Suppr超能文献

IRDye800CW标记的靶向尿激酶型纤溶酶原激活物受体(uPAR)的肽用于荧光引导的胶质母细胞瘤手术:原位异种移植的临床前研究

IRDye800CW labeled uPAR-targeting peptide for fluorescence-guided glioblastoma surgery: Preclinical studies in orthotopic xenografts.

作者信息

Kurbegovic Sorel, Juhl Karina, Sørensen Kasper Kildegaard, Leth Julie, Willemoe Gro Linno, Christensen Anders, Adams Yvonne, Jensen Anja Ramstedt, von Buchwald Christian, Skjøth-Rasmussen Jane, Ploug Michael, Jensen Knud J, Kjaer Andreas

机构信息

Department of Clinical Physiology, Nuclear Medicine & PET and Cluster for Molecular Imaging, Department of Biomedical Sciences, Rigshospitalet and University of Copenhagen.

Department of Chemistry, University of Copenhagen, Denmark.

出版信息

Theranostics. 2021 May 21;11(15):7159-7174. doi: 10.7150/thno.49787. eCollection 2021.

Abstract

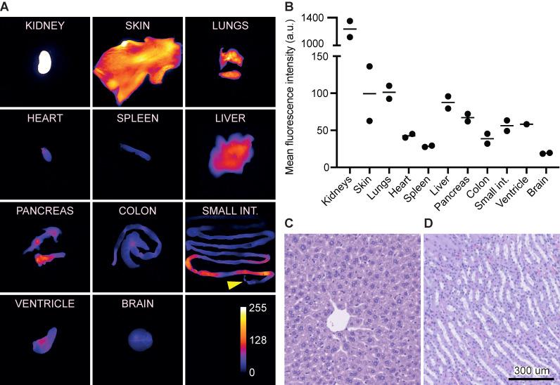
Glioblastoma (GBM) is a devastating cancer with basically no curative treatment. Even with aggressive treatment, the median survival is disappointing 14 months. Surgery remains the key treatment and the postoperative survival is determined by the extent of resection. Unfortunately, the invasive growth with irregular infiltrating margins complicates an optimal surgical resection. Precise intraoperative tumor visualization is therefore highly needed and molecular targeted near-infrared (NIR) fluorescence imaging potentially constitutes such a tool. The urokinase-type Plasminogen Activator Receptor (uPAR) is expressed in most solid cancers primarily at the invading front and the adjacent activated peritumoral stroma making it an attractive target for targeted fluorescence imaging. The purpose of this study was to develop and evaluate a new uPAR-targeted optical probe, IRDye800CW-AE344, for fluorescence guided surgery (FGS). In the present study we characterized the fluorescent probe with regard to binding affinity, optical properties, and plasma stability. Further, imaging characterization was performed in nude mice with orthotopic human patient derived glioblastoma xenografts, and we performed head-to-head comparison within FGS between our probe and the traditional procedure using 5-ALA. Finally, the blood-brain barrier (BBB) penetration was characterized in a 3D BBB spheroid model. The probe effectively visualized GBM with a tumor-to-background ratio (TBR) above 4.5 between 1 to 12 h post injection and could be used for FGS of orthotopic human glioblastoma xenografts in mice where it was superior to 5-ALA. The probe showed a favorable safety profile with no evidence of any acute toxicity. Finally, the 3D BBB model showed uptake of the probe into the spheroids indicating that the probe crosses the BBB. IRDye800CW-AE344 is a promising uPAR-targeted optical probe for FGS and a candidate for translation into human use.

摘要

胶质母细胞瘤(GBM)是一种极具毁灭性的癌症,基本上没有治愈性疗法。即便进行积极治疗,其平均生存期也只有令人失望的14个月。手术仍是关键治疗手段,术后生存期取决于切除范围。不幸的是,肿瘤呈浸润性生长,边缘不规则,这使得最佳手术切除变得复杂。因此,术中精确的肿瘤可视化非常必要,而分子靶向近红外(NIR)荧光成像可能构成这样一种工具。尿激酶型纤溶酶原激活物受体(uPAR)在大多数实体癌中主要在侵袭前沿和邻近的肿瘤周围激活基质中表达,这使其成为靶向荧光成像的一个有吸引力的靶点。本研究的目的是开发并评估一种新的uPAR靶向光学探针IRDye800CW-AE344用于荧光引导手术(FGS)。在本研究中,我们对该荧光探针的结合亲和力、光学性质和血浆稳定性进行了表征。此外,在携带原位人源胶质母细胞瘤异种移植瘤的裸鼠中进行了成像表征,并且我们在FGS中对我们的探针与使用5-氨基乙酰丙酸(5-ALA)的传统方法进行了直接比较。最后,在三维血脑屏障(BBB)球体模型中对血脑屏障穿透情况进行了表征。该探针在注射后1至12小时内能够有效地可视化GBM,肿瘤与背景比值(TBR)高于4.5,可用于小鼠原位人源胶质母细胞瘤异种移植瘤的FGS,其效果优于5-ALA。该探针显示出良好的安全性,没有任何急性毒性的迹象。最后,三维BBB模型显示该探针被球体摄取,表明该探针能够穿过血脑屏障。IRDye800CW-AE344是一种有前景的用于FGS的uPAR靶向光学探针,有望转化为供人类使用的产品。

https://cdn.ncbi.nlm.nih.gov/pmc/blobs/1766/8210614/7063e790c029/thnov11p7159g001.jpg

文献AI研究员

20分钟写一篇综述,助力文献阅读效率提升50倍。

立即体验

用中文搜PubMed

大模型驱动的PubMed中文搜索引擎

马上搜索

文档翻译

学术文献翻译模型,支持多种主流文档格式。

立即体验