Suppr超能文献

人类遗传性 T 细胞因子结合蛋白缺陷中 Th2 细胞因子水平升高和上呼吸道炎症。

High Th2 cytokine levels and upper airway inflammation in human inherited T-bet deficiency.

机构信息

St. Giles Laboratory of Human Genetics of Infectious Diseases, Rockefeller Branch, Rockefeller University, New York, NY.

Institute of Microbiology, Eidgenössische Technische Hochschule Zurich, Zurich, Switzerland.

出版信息

J Exp Med. 2021 Aug 2;218(8). doi: 10.1084/jem.20202726. Epub 2021 Jun 23.

Abstract

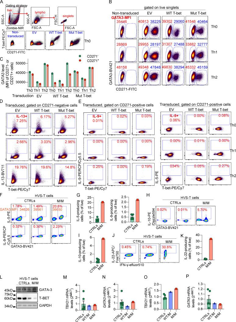
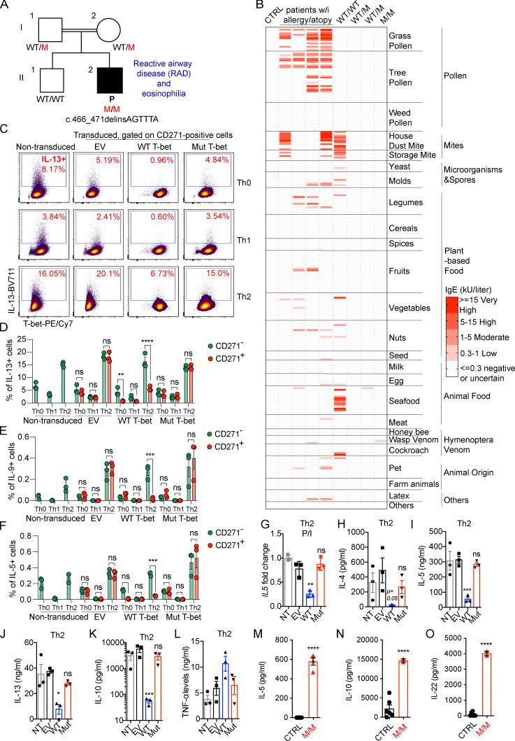
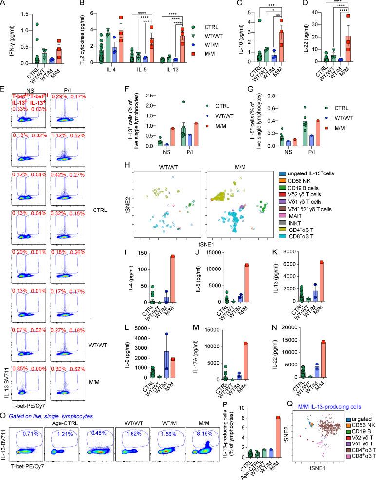
We have described a child suffering from Mendelian susceptibility to mycobacterial disease (MSMD) due to autosomal recessive, complete T-bet deficiency, which impairs IFN-γ production by innate and innate-like adaptive, but not mycobacterial-reactive purely adaptive, lymphocytes. Here, we explore the persistent upper airway inflammation (UAI) and blood eosinophilia of this patient. Unlike wild-type (WT) T-bet, the mutant form of T-bet from this patient did not inhibit the production of Th2 cytokines, including IL-4, IL-5, IL-9, and IL-13, when overexpressed in T helper 2 (Th2) cells. Moreover, Herpesvirus saimiri-immortalized T cells from the patient produced abnormally large amounts of Th2 cytokines, and the patient had markedly high plasma IL-5 and IL-13 concentrations. Finally, the patient's CD4+ αβ T cells produced most of the Th2 cytokines in response to chronic stimulation, regardless of their antigen specificities, a phenotype reversed by the expression of WT T-bet. T-bet deficiency thus underlies the excessive production of Th2 cytokines, particularly IL-5 and IL-13, by CD4+ αβ T cells, causing blood eosinophilia and UAI. The MSMD of this patient results from defective IFN-γ production by innate and innate-like adaptive lymphocytes, whereas the UAI and eosinophilia result from excessive Th2 cytokine production by adaptive CD4+ αβ T lymphocytes.

摘要

我们描述了一名患有常染色体隐性完全 T-bet 缺陷的孟德尔易感性分枝杆菌病(MSMD)的儿童,该缺陷会损害先天和类先天适应性但不针对分枝杆菌的纯适应性淋巴细胞产生 IFN-γ。在这里,我们探讨了该患者持续性的上呼吸道炎症(UAI)和血液嗜酸性粒细胞增多症。与野生型(WT)T-bet 不同,该患者的 T-bet 突变形式在过表达于 Th2 细胞时不会抑制 Th2 细胞因子(包括 IL-4、IL-5、IL-9 和 IL-13)的产生。此外,来自该患者的 Herpesvirus saimiri-immortalized T 细胞产生异常大量的 Th2 细胞因子,并且患者的血浆 IL-5 和 IL-13 浓度明显升高。最后,无论其抗原特异性如何,患者的 CD4+αβ T 细胞在慢性刺激下产生了大部分 Th2 细胞因子,这种表型可被 WT T-bet 的表达逆转。因此,T-bet 缺陷导致 CD4+αβ T 细胞过度产生 Th2 细胞因子,特别是 IL-5 和 IL-13,导致血液嗜酸性粒细胞增多和 UAI。该患者的 MSMD 是由于先天和类先天适应性淋巴细胞产生 IFN-γ缺陷所致,而 UAI 和嗜酸性粒细胞增多症则是由于适应性 CD4+αβ T 淋巴细胞过度产生 Th2 细胞因子所致。

https://cdn.ncbi.nlm.nih.gov/pmc/blobs/d318/8225679/84b3ba69ef8b/JEM_20202726_GA.jpg

文献AI研究员

20分钟写一篇综述,助力文献阅读效率提升50倍。

立即体验

用中文搜PubMed

大模型驱动的PubMed中文搜索引擎

马上搜索

文档翻译

学术文献翻译模型,支持多种主流文档格式。

立即体验