Suppr超能文献

果蝇衰老过程中和线粒体 DNA 含量变化时线粒体基因组结构的调节。

Modulation of mitochondrial nucleoid structure during aging and by mtDNA content in Drosophila.

机构信息

Institute of Cellular and Organismic Biology, Academia Sinica, Taipei 115, Taiwan.

出版信息

Biol Open. 2021 Jun 15;10(6). doi: 10.1242/bio.058553. Epub 2021 Jun 28.

Abstract

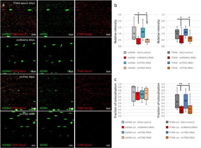
Mitochondrial DNA (mtDNA) encodes gene products that are essential for oxidative phosphorylation. They organize as higher order nucleoid structures (mtNucleoids) that were shown to be critical for the maintenance of mtDNA stability and integrity. While mtNucleoid structures are associated with cellular health, how they change in situ under physiological maturation and aging requires further investigation. In this study, we investigated the mtNucleoid assembly at an ultrastructural level in situ using the TFAM-Apex2 Drosophila model. We found that smaller and more compact TFAM-nucleoids are populated in the mitochondria of indirect flight muscle of aged flies. Furthermore, mtDNA transcription and replication were cross-regulated in the mtTFB2-knockdown flies as in the mtRNAPol-knockdown flies that resulted in reductions in mtDNA copy numbers and nucleoid-associated TFAM. Overall, our study reveals that the modulation of TFAM-nucleoid structure under physiological aging, which is critically regulated by mtDNA content.

摘要

线粒体 DNA(mtDNA)编码对氧化磷酸化至关重要的基因产物。它们组织成更高阶的核区结构(mtNucleoids),这些结构对于维持 mtDNA 的稳定性和完整性至关重要。虽然 mtNucleoid 结构与细胞健康有关,但它们在生理成熟和衰老过程中如何原位变化仍需要进一步研究。在这项研究中,我们使用 TFAM-Apex2 果蝇模型在原位进行超微结构水平的 mtNucleoid 组装研究。我们发现,衰老果蝇的间接飞行肌线粒体中存在更小、更紧凑的 TFAM 核区。此外,mtTFB2 敲低果蝇中的 mtDNA 转录和复制受到交叉调控,就像 mtRNAPol 敲低果蝇一样,导致 mtDNA 拷贝数和核区相关 TFAM 减少。总的来说,我们的研究表明,在生理衰老过程中,TFAM 核区结构的调节受到 mtDNA 含量的严格调控。

https://cdn.ncbi.nlm.nih.gov/pmc/blobs/111f/8380045/4a29761eb709/biolopen-10-058553-g1.jpg

文献AI研究员

20分钟写一篇综述,助力文献阅读效率提升50倍。

立即体验

用中文搜PubMed

大模型驱动的PubMed中文搜索引擎

马上搜索

文档翻译

学术文献翻译模型,支持多种主流文档格式。

立即体验